一、效果图
MG动画,这次的教程是平面动画,而这个动画其实也是可以用AE来完成的,我记得我已经的文章里面,也有一篇文章是做这个平面MG动画的,但是我忘记是那篇了。

二、教程
1、
- 首先打开我们的C4D

2、
- 文件-新建
- 按N-B键打开光影着色(线条)
- 长按立方体,新建一个球体
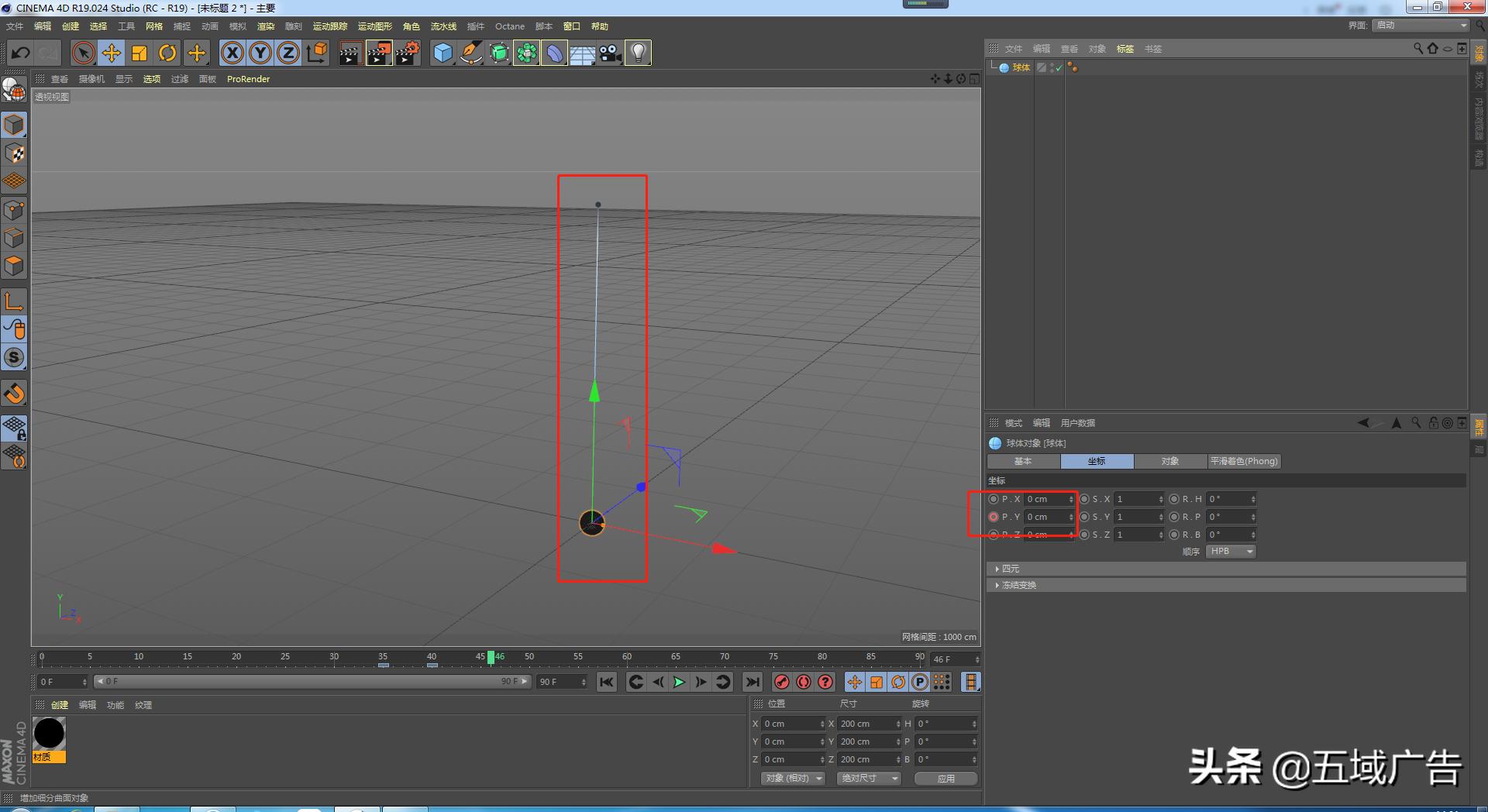
- 将分段改为40,类型改为二十面体
- 时间线移动到35帧,球体坐标Y改为2600打上关键帧;时间线改为40帧,球体坐标Y改为0打上关键帧

3、
- 长按运动图形,新建一个克隆
- 长按立方体,新建一个空白对象,将空白对象放到克隆下方
- 点击克隆,将模式改为对象,对象改为球体,分布改为表面,数量改为10
- 种子改为自己喜欢的分布

4、
- 长按运动图形,新建两个追踪对象
- 点击追踪对象,追踪连接改为球体,追踪模式改为连接所有对象
- 点击追踪对象1,追踪连接改为克隆,限制改为从结束,总计改为3
- 长按阵列,新建一个融球,将追踪对象和追踪对象1都放到融球下方
- 点击融球,将外壳指数改为800,编辑器细分改为10,渲染器细分改为8

5、
- 长按扭曲,新建一个平滑
- 点击平滑,硬度改为15
- 选择所有图层,按alt+g编组,命名为黑色
- 长按地面,新建一个背景
- 长按地面,新建一个环境,环境强度改为100
- 新建一个材质球,命名为黑色
- 颜色改为纯黑色,不勾选反射
- 新建一个材质球,命名为背景
- 颜色里,纹理改为渐变,点击渐变图片,类型改为二维-圆形,坐标颜色H改为343,S改为56,V改为59;右边颜色H改为286,S改为85,V改为67

6、
- 复制黑色组,得到红色组
- 长按画笔,新建一个四边形,将A和B都改为3000
- 时间线移动到35帧,A和B为3000打上关键帧;时间线改为40帧,A和B改为0打上关键帧
- 点击球体,右键C4D-添加对齐曲线标签
- 点击对齐曲线标签,曲线路径改为四边
- 时间线移动到0帧,位置为0打上关键帧;时间线改为35帧,位置改为100打上关键帧
- 点击球体,时间线移动到35帧,半径为100打上关键帧;时间线改为40帧,半径改为0打上关键帧

7、
- 复制红色组,得到黄色组、绿色组,蓝色组
- 分别点开4个组,点击四边,分别将四边坐标B改为90、190、270
- 复制黑色材质球,得到红色
- 颜色H改为13,S改为92,V改为80
- 复制黑色材质球,得到黄色
- 颜色H改为60,S改为92,V改为80
- 复制黑色材质球,得到蓝色
- 颜色H改为184,S改为92,V改为80
- 复制黑色材质球,得到绿色
- 颜色H改为96,S改为92,V改为80
- 渲染设置里,输出帧频改为25,帧范围改为0帧到42帧

结语:今天的建模基本没有,主要就是追踪对象的应用和融球效果的搭配,如果大家觉得黑球下落生硬还可以添加扭曲里面颤动效果。