物流行业作为这几年的新兴行业,发展十分迅速,因此有关物流行业的工作人员十分稀有,而物流行业会计更是少之又少,即使没有接触物流行业的会计,也可以根据经常网购的习惯猜出物流行业会计的复杂;
如今物流行业的发展前景非常的好:一、国家给予政策扶持;二、逐渐专业化,国际化;三、第三方物流逐渐普及。因此物流行业会计前景也是十分要好。

表妹做物流会计已经5年了,可以说算是参与了物流行业的发展,让她整理了份物流行业会计实操资料,包含:物流公司账务处理;物流行业会计的核算,物流行业会计分录,以及物流管理系统!有意向做物流会计的朋友,可以打包分享给大家,可以让大家进行学习。
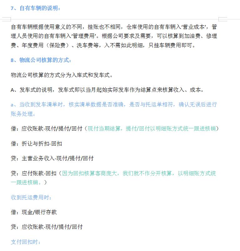
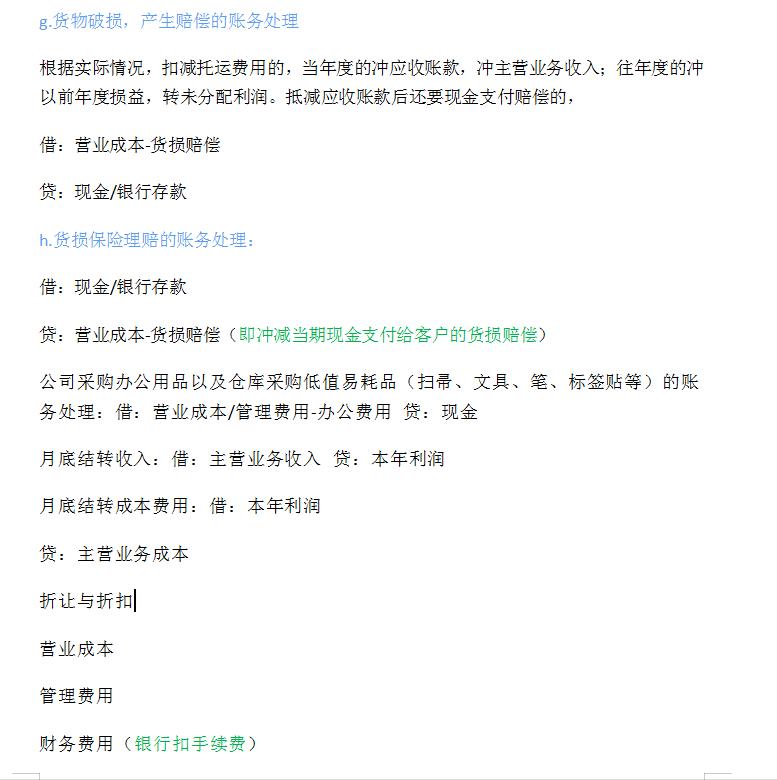
物流公司账务处理





物流行业会计的核算

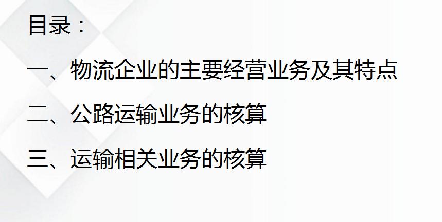
目录:

一、物流企业的主要经营业务及其特点


二、公路运输业务的核算






......
三、运输相关业务的核算

......
篇幅有限,就不再一一展示了,下方资料如有需要记得滴滴。
