
自2017年南郑撤县设区以来,汉中目前下辖2区9县。
如今的舆论场热衷于谈论县城未来,那么,汉中9个县,未来将向哪里去?
从近期全文发布的汉中市十四五规划可以看出,走向差异很大——
3个县调整行政区划。
这意味着汉中的县要缩减为6个,而在数量下降的同时,将有多达5座县城被限制扩张。
百理君注意到,佛坪和留坝两县的总人口均不到5万。
01

近日,《汉中市国民经济和社会发展第十四个五年规划和二〇三五年远景目标纲要》全文公布。
百理君注意到,汉中一边对外努力“加群”,一边对内突出“优化调整”。
先说对外。
在从城市向城市群切换的今天,不在任何一个城市群里的汉中,意欲四面出击努力“加群”。中国现有的19个城市群,明确要加入的群有6个。
当然,“加群“也分轻重缓急,大西安是“优先融入”,成渝双城经济圈是“主动融入”,京津冀、长三角、粤港澳、哈长城市群则属于“深度融入”。
本文重点说说对内。这也是规划中重点着墨的部分。

百理君注意到,围绕新型城镇化,汉中各县区未来的定位差异较大。
城固县,与汉台区、南郑区,一起构建汉中的“中心城市”。
勉县和西乡,将成为一东一西两个“副中心城市”。
剩下的6个县全部归入了等级更低一级的“县城”:
其中,洋县属于适度扩展型。
略阳县、留坝县,是疏解限制型。
宁强县、镇巴县、佛坪县,三个全都是控制规模型。
按照这个规划,城固撤县设区,勉县和西乡撤县设市,汉中未来将下辖3区2市6县。
汉中未来的6个县中,有且仅有洋县县城是适度扩展型。略阳、留坝、宁强、镇巴、佛坪这5座县城功能将受到限制。
常见大城市在疏解城市功能,如今汉中的小县城也要做起同样的文章。
02
2个疏解限制型,3个控制规模型,加起来数量超过了汉中现有9个县城的一半。
比重不能说不大。
汉中为什么要下这么大魄力?
百理君认为,这可以分三个层面来说。
第一,GDP。
以没有疫情影响的2019年数据看,
宁强100.01亿元
镇巴 92.45亿元
略阳71.2亿元
留坝 18.69亿元
佛坪11.4767亿元
上述5个县,排在汉中市区县GDP的后5位。
第二,人口。
各县政府官网提供的数据显示,
宁强,总人口34万
镇巴,总人口28.9万
略阳,总人口20.1万人
留坝,总人口4.7万人
佛坪,总人口3.5万
肉眼可见,总人口都不算多,有两个还不到5万人,远不如西安的一些城中村居住人口多,佛坪总人口甚至还不及西安交大在校学生。
这样的人口体量决定了很难借助人口红利来发展经济。

第三,生态。
GDP贡献率不大,总人口规模也不多,这本身就透视出县域经济发展的潜力和后劲不足,但最为核心、也最关键的因素,还是生态层面的考量。
都知道,略阳、留坝、镇巴、宁强、佛坪,属于秦巴山区。
秦巴山区,在今天的中国,其生态意义举足轻重。

▲▲留坝县城
留坝县森林覆盖率91.23%,是“南水北调”中线工程的重要水源地。

▲▲宁强县城
宁强,是长江最大支流汉江的发源地,长江第二大支流嘉陵江的流经地。

▲▲略阳县城
略阳,位于嘉陵江上游、汉江北源,秦岭南麓西段,森林覆盖率为45.2%,全县大于100平方公里的河流有9条。

▲▲镇巴县城
镇巴,全县森林覆盖率达70.5%,年均空气优良天数超过340天,为全国首批、陕南唯一的国家生态保护与建设示范区。

▲▲佛坪县城
佛坪,大熊猫、金丝猴、羚牛、朱鹮秦岭“四宝”齐聚于此,是国家南水北调工程的重要水源涵养地和省引汉济渭工程的主要调水点。
套用官方话语讲,作为国家主体功能限制开发区和国家重点生态功能区以及南水北调中线工程、引汉济渭工程最主要的水源涵养区,汉中的生态环境保护,不仅仅关系着国家生态环境大格局,也关系着陕西高质量发展。
顺道要说的是,在汉中构建以“中心城市-副中心城市-县城-镇”四级城镇等级结构为支撑的新型城镇化体系中,上述5个县不但县城扩张受到限制,在最低层级的“镇”这一层面情况也类似。

汉中市域内有152个镇,其中42个重点镇的分布情况是:
宁强:4个
略阳、镇巴各3个
留坝2个
佛坪1个
所以,在整个新型城镇化体系中,这5个县已然不是城镇化推进的重点方向,而是要更多聚焦于生态。
03
整体来说,十四五期间,汉中城镇化空间布局已经划定:

1.汉台、南郑、城固将重点推进产业发展、城乡建设,设施配套,形成经济发展、人口承载的核心圈。
2.以西乡、洋县、勉县所在的平川城镇发展区,重点发展绿色工业、特色农业、生态旅游等产业。
3.其余各县,以秦岭巴山生态资源为依托,因地制宜发展山地旅游、森林康养、体育休闲、林下种养等产业,做好生态保护与产业优化的平衡,打造环北部秦岭与南部巴山的生态产业集群。

规划中,还进一步具体到每一个区县的产业分工。
▍中心城市

汉台+南郑+城固,是汉中的核心城镇圈,定位为市域政治、经济、文化中心,汉台重点发展现代服务业,南郑突出幸福产业,陕飞所在的城固,主攻绿色制造业。
▍2个副中心城市:

西乡:打造中国最美茶乡,汉中东南部区域中心小城市,以发展旅游,休闲度假,生态经济为主,历史文化悠久的山水园林城市。
勉县:打造陕西省现代材料示范基地,陕甘川毗邻地区康养示范区和三国文化旅游休闲目的地。
▍6个县城

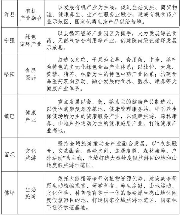
洋县:世界珍惜动物朱鹮之乡,陕西省重要的有机食品产业基地,以发展文化旅游、养生养老为主的滨水生态城市。
宁强:陕南绿色循环发展示范县,汉江源头幸福宜居名县,中国最美文化旅游名县。
略阳:陕陇交界处区域商贸中心,全省绿色循环发展示范县,县域经济转型升级版。
镇巴:汉中循环经济示范区,大生态旅游的重要承接地,以农副林特产业为主的小城市。
留坝:集休闲、度假、商务为一体的大秦岭度假旅游服务中心。
佛坪:以生态旅游和绿色产业为主的精美、宜居、和谐的山水家园。
总之,可以确定,略阳、留坝、镇巴、宁强、佛坪这5座县城将是“小而美”,但是,县城功能扩张受到限制,不等于不再提升县城的公共设施和服务能力,更不等于从此“放飞自我”,县域内不再发展。
百理君注意到,汉中市2020年GDP为1593.4亿元,2025年要达到2300亿元,未来5年内占全省比重从6.1%提升至6.6%。常住人口城镇化率从51.96%跃升至58%。
也就是说,人口少的县城,如何提升县城经济实力?特别是在保证青山绿水的前提下如何“变现”金山银山?
这是宁强、略阳、镇巴、留坝、佛坪要走的路。
区位决定定位,定位决定分工。
不管是自愿的,还是被动的,这条路看来是走定了。
作者:申平