合众e贷是一家2015年成立的P2P平台,坐落于网贷重地深圳。官网数据显示,合众e贷累积成交为80.55亿元,本月成交额为2.96亿元,累计投资人数84238人,累计借款人数661510人。 可以看出短短两年多的时间,合众e贷发展速度较快,从小型平台转变为中型平台。
新金融深度以网贷出借人的角度,从平台背景、业务模式、合规进展、运营数据以及用户体验等方面对这家平台进行系统性测评。
平台背景
一般而言,网贷出借人初次接触P2P平台时,主要关注这家平台的背景,一方面是为了解平台的背后实力,一方面出借人心里也有出借评判的标准。
工商资料显示,合众e贷法人为温兆斌控股75%,股东广东金迅源汽车租赁有限公司持股20%,深圳TCL十方垂直产业科技发展有限公司控股5%,TCL创客空间是TCL集团孙公司。

合众e贷主体公司是深圳合众财富金融投资管理有限公司,总部位于深圳,注册资本5000万,实缴资本5000万。
从这些资料来看,合众e贷属于上市公司参股,参股比例虽然不高,但是也可看出这家上市公司看好平台的发展前景。
这里提及了合众e贷的法人温兆斌,那再来看看这家平台的高管团队如何体现出专业性?
平台的董事长也是创始人温兆斌,曾任某国有银行、小贷公司等负责企业战略规划和经营发展规划,组建人才队伍,负责建立公司组织架构体系和组织管理体系。现任合众e贷董事长,负责制定和监督公司战略发展规划和发展目标,参与公司各项重要决策。其拥有丰富的从业经验。
平台CEO陈敏麟,曾在某小贷公司、某国有银行、大型互联网金融平台等负责业务开拓和团队建设,追踪和开拓重大项目,具有成功运作多个重大项目的经验。
合规部总监张永强,具有超过十年的产品开发、风险分析和合规运营经验,历任多家上市公司产品运营总监,曾在国内著名保险公司、小贷公司、P2P公司担任产品管理工作,擅长开发符合投资人需求、监管要求的合规产品。
还有一点新金融深度需要提及,根据公开信息,合众e贷组织机构上有8个部门,分别是运营中心、技术中心、风控中心、资产管理部、财务中心、人事行政中心、合规中心以及广州分公司。

时下正值网贷合规检查阶段,合众e贷早已成立合规中心,也可看出这家平台的合规的决心以及做出的实质性举措。
业务模式
目前,合众e贷的资产主要分为有易车贷和消费贷。其中消费贷资产占比约为90%,易车贷资产占比约为10%。
从平台收益率来看,合众e贷产品的预期年化收益率高于行业平均水平,9月网贷行业的综合收益率为10.02%。并且合众e贷引入了大地信通担保为每笔借款标的提供连带担保,这样可以让出借人更加放心。

另外,新金融深度发现,合众e贷标期流动性为1/3/6/12月,期限种类比较丰富,能够满足大部分投资人对期限的偏好。

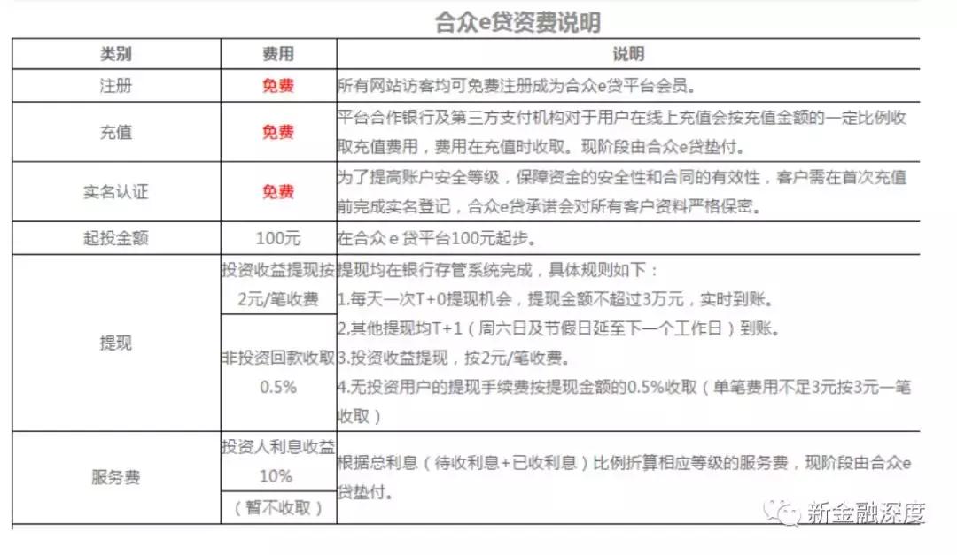
而在收费方面,在提现时收取两元一笔的费用,非投资提现收取0.5%(单笔不足3元的按3元1笔收取)的费用,此外平台并无其他费用。
这里补充一点,合众e贷的自助投标工具“自盈存PLUS”从1.0版升级到2.0版,实现了借款期限与投资期限的完全匹配。
如果出借人选择90天的期限,那么匹配的都是90天的借款项目,相关的借款信息都已展示出来,其他期限也是如此。如此出借人可以更加直观清晰地了解自己投资资金的匹配情况,增加了投资的透明度与安全性。
合规进展
网贷平台的合规性状况如何能够决定这家平台走多远,合众e贷在合规性做的比较完善。
资金存管方面,2017年8月,合众e贷与银行签约的存管系统全面上线,并在2018年4月进行了银行存管升级。
产品方面,合众e贷在2018年4月将自主投标工具智盈存升级为自盈存PLUS,根据出借人的授权条件进行匹配标的,投资完成后,用户可在个人账户所匹配的项目详情中查看每一次资金流向额对应的借款合同。
限额方面,合众e贷的业务主要是消费贷和易车贷,标的项目以小额的借款为主,个人小额业务均满足低于20万元限额。
信息披露方面,合众e贷严格按照银监会标准,作了各个方面的信息披露。
以具体某车贷标为例,该平台为抵押车作了详尽的拍照,让投资人可以清晰看到车的品质,以及借款人种种详细信息。

从披露数据来看,合众e贷对逾期率、代偿金额等数据进行了详细披露。平台的数据信息以及每月的运营报告均可随时查看。
此外,按照银监会标准,合众e贷公布了法律意见书、财务审计报告和完税证明等材料。

总体来看,合众e贷在信息披露上很是详细,合规意愿比较强。
运营数据
根据数据显示,合众e贷累计投资金额达80.55亿元,累计交易笔数2301.56笔,8月待收余额1亿元。

第三方数据显示,2018年以来,合众e贷的成交量一直比较稳定,即使在近期行业低迷期,也还是能做到回款当天到账,资金流入为正。
用户体验
对于新用户,合众e贷配置了新手专享标的以及设置了指引说明,帮助新用户了解平台优势、注册流程和VIP体系;新手专享标的为自盈存系列产品,在原有利率基础上加息2.5%-3.0%。
其次,合众e贷的投资门槛较低,易车贷和消费贷均为100元起投,自盈存作为智能投资产品,系统自动债权点对点匹配,额度要求500元起。另外,平台所有产品均在投资次日计息,减少资金站岗。近期,合众e贷多次进行加息以及活动抢红包的活动。

合众e贷为了能让用户更加深入了解投资标的的真实情况,上线了查标功能,投资人可以查看自己的投资项目详情,平台的资产端也更清晰地展现在用户面前,投资人只要登陆合众e贷PC和APP端,即可查询消费贷项目的资金投向和借款人详细资料,其中包括个人信息、证件照片、授信额度、借款期限、借款金额和借款目的等,而且借款人的身份证、手机号等重要资料都已被登记。以上信息充分显示出投资标的真实可靠,不会出现假标和自融的情况, 资产透明度再次升级。


投资人服务
为了加深与投资人的沟通互动,合众e贷近期陆续在全国巡回举办投资人见面会,同时开展“零距离更透明”投资人开放日、高管直播等线上线下投资人互动活动,这是广大投资人近距离考察合众e贷的窗口。在“信心比黄金还重要”的时间段,举办如此活动,既彰显了平台的实力,也向投资人传达了坚定的信心,给了投资者更多了解平台的机会。

说完这些外部环境,那么合众e贷的内部办公环境如何?新金融深度悄悄的走访了这家平台。

总体上看,合众e贷的办公环境开放、整齐划一,工作人员们纷纷忙着手头上的事情。

当然,忙碌的同时不缺乏休息,合众e贷为员工们提供了很多娱乐活动设施。

总结:
无论是从合规进展,还是平台实力来看,合众e贷已经逐渐跻身上流平台之列。今年以来,平台发展较为迅速,在成交量、待收余额等上均有大幅提升。据小编了解,在雷潮期间,合众e贷的表现亮眼,回款当天到账,资金处于正流入状态,这也受到了平台投资人的赞许,且增加了对合众e贷的信心。未来,合众e贷将会在合规运营发展路途上更进一步。