又到一年招生季,你知道天津市民办小学、初中都有哪些吗?招生范围是否有要求?招生人数多少?每年学费多少钱呢?今天带大家一起详细盘点一下!
各区民办小学
和平区
2019年招生
01 模范小学
班级设置:8个班,36人/班
学费:18000元/学年
招生范围:
适龄儿童报名须具有和平区户籍或南开区户籍。
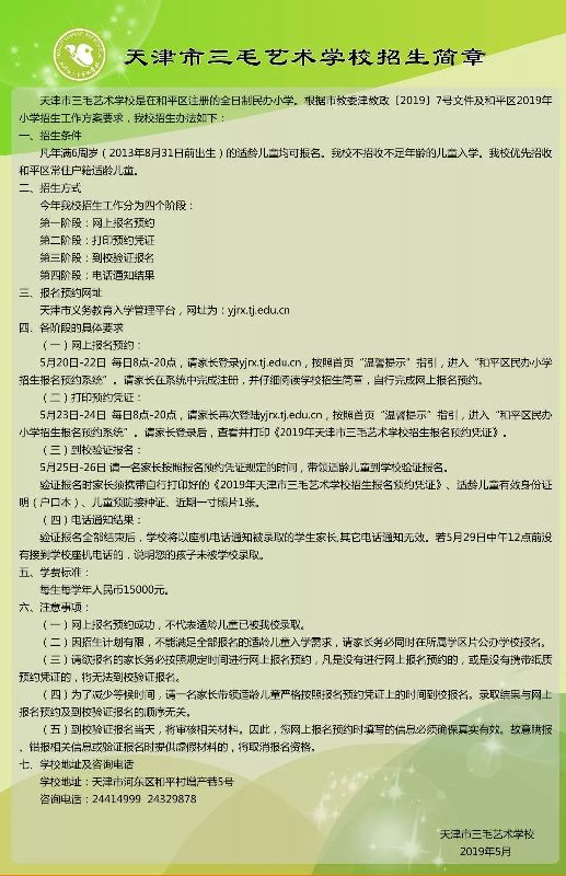
02 三毛艺术学校
班级设置:2个班,40人/班
学费:15000元/学年
招生范围:
优先招收和平区常住户籍适龄儿童。
03 逸阳梅江湾国际学校
班级设置:14个班,34-35人/班
学费:18000元/学年
招生范围:
主要招收和平区常住户籍适龄儿童。
招生简章



河东区
2019年招生
河东区翔宇小学
班级设置:7个班,39-41人/班
学费:10000元/学年
招生范围:
入学适龄儿童原则上需具有河东区户籍(包括蓝印户口)。
招生简章

河北区
2019招生
河北区中心小学
班级设置:6个班,32人/班
学费:14800元/学年
招生范围:
原则上招收河北区户籍的适龄儿童。
招生简章

红桥区
2019年招生
01 求真小学
班级设置:6个班,34-36人/班
学费:8000元/学年
招生范围:
面向红桥区的适龄儿童。
招生简章

南开区
2019年招生
01南开日新国际学校小学部
班级设置:6个班,26-28人/班
学费:20000元/学年
招生范围:
原则上招收具有南开区户籍的适龄儿童。
02 南开翔宇学校小学部
班级设置:4个班,45-46人/班
学费:15000元/学年
招生范围:
原则上招收具有南开区、河西区户籍的适龄儿童。
03 翔宇国际学校
班级设置:4个班,39-40人/班
学费:18000元/学年
招生范围:
原则上招收具有南开区户籍的适龄儿童。
04 东方小学
班级设置:4个班,44人/班
学费:15000元/学年
招生范围:
原则上招收具有南开区户籍的适龄儿童。
05 博瀚小学
班级设置:3个班,44人/班
学费:35000元/学年
招生范围:请联系学校咨询。
06 天津美达菲学校
班级设置:2个班,35人/班
学费:15000元/学年
招生范围:
原则上招收具有南开区户籍的适龄儿童。
招生简章







河西区
2019年招生
01 汇德学校小学部
班级设置:4个班,30人/班
学费:约12000-15000元/学年
招生范围:
只招收河西区户籍的适龄儿童。
02 实验求是学校小学部
班级设置:4个班,40人/班
学费:约12000元/学年
招生范围:
只招收河西区户籍的适龄儿童。
03 新华圣*学功**校小学部
班级设置:2个班,38-39人/班
学费:约12000元/学年
招生范围:
只招收河西区户籍的适龄儿童。
04 华夏未来艺术小学
班级设置:3个班,40人/班
学费:22000元/学年
招生范围:
原则上招收河西区户籍的适龄儿童(寄宿不限)。
05 同望小学
班级设置:4个班,40人/班
学费:
20000元/学年(走读班)
40000元/学年(寄宿班)
招生范围:
原则上招收河西区户籍的适龄儿童(寄宿不限)。
06 天津小学
学费:约16000元/学年
招生范围:
原则上招收河西区户籍的适龄儿童。
招生简章


民办初中
面向全市招生的民办校
2019年招生
英华国际学校
天津英华国际学校坐落于京津冀中心地区—美丽的武清,是一所集小学、初中、高中培养为一体的全日寄宿制民办学校。英华初中部师资力量雄厚、教风严谨、经验丰富,有一套科学的管理经验,规范精细、以人为本。
一、招生计划
面向全市招生120人
二、收费标准
学费:60000元/学年/生
三、报名条件
具体天津市学籍的应届小学毕业生
耀华滨海学校
天津耀华滨海学校是天津市耀华中学和天津滨海投资控股有限公司于2006年创建的集初中部、高中部于一体的全日制民办学校。学校占地167亩,建筑面积7.1万平方米,配备先进的教育教学设施。
一、招生计划
面向全市招生270人
二、报名条件
1.具有本市学籍的小学应届毕业生。
2.热爱祖国、积极向上、尊敬师长、身心健康、热爱集体、勤奋努力、正直诚信。
三、录取依据:
以面谈过程中学生综合素质能力表现为依据录取学生。
四、收费标准
学费:20000元/学年/生
北大附中天津东丽湖学校
北大附中天津东丽湖学校坐落于美丽的东丽湖畔,占地面积4万余平方米,拥有现代化功能教室、计算机房等设施设备,现有初中部教师30余人,均为硕士研究生以上学历。学校有学生公寓40余间,可同时接待150余人住宿,食堂可提供学生的营养配餐,学校有成熟的寄宿生管理制度,为学生成才创设了良好的饮食住宿条件。
一、招生计划
面向全市招生120人
二、录取依据
招生具有天津市学籍的应届小学毕业生,综合考虑学生面谈表现进行录取
三、收费标准
学费4.5万元人民币/年,住宿费3000元人民币/年
泰达枫叶国际学校
一、招生计划
面向全市招生300人
二、报名条件
具有本市小学学籍的应届毕业生,尊敬师长、身心健康、热爱集体、勤奋努力、正直诚信。
三、收费标准
学费:50000元/年,住宿费3000元/年
霍元甲文武学校
天津霍元甲文武学校由世界武术冠军郎荣标、候冬媚创办于1999年8月,是一所以文为主以武为特色的集幼儿部、小学部、初中部、职业高中部4个学段为一体的全日制民办寄宿制学校。学校占地面积46000平方米,拥有师生1800余人。
一、招生计划
面向全市招生180人
二、报名条件
1.具有本市学籍的小学应届毕业生。
2.尊敬师长、身心健康、热爱集体、勤奋努力、正直诚信。
三、收费标准
学费15000元/学年
梅江翔宇学校
一、招生计划
面向全市招生180人
二、报名条件
具有本市学籍的小学应届毕业生。
三、收费标准
学费16000元/年
美达菲学校
一、招生计划
初中双语生:150人
二、招生范围
双语生(含初、高中):面向全市招生,包括市内6区、滨海新区、东丽区、北辰区、津南区、西青区、蓟州区、武清区、宝坻区、静海区、宁河区
国际生:面向全国招生
三、报名条件
初中双语生:本市应届小学毕业生,须具有本市小学学籍,户籍不限(目前学籍在外地的应届毕业生,须在5月1日前将学籍转到本市小学,区域不限)。
四、收费标准
学费30000人民币/年
格瑞思学校
天津市东丽区格瑞思学校是一所全日制民办学校。学校目前拥有宿舍54间,2人/间,独立卫浴,住宿条件优越。食堂可容纳200人以上师生共同用餐,三餐两点的用餐模式,营养健康。目前初中全职教师10名,50%为硕士及硕士以上学历,师资队伍精良化,专业化。
一、招生计划
2019年招生计划为36人。
二、报名条件
具有本市学籍的小学应届毕业生。
三、收费标准
学费:68000元/学年/生(不含杂费、生活费等)
翔宇力仁学校
天津市翔宇力仁学校是一所非营利的寄宿制民办学校。学校坚持“依法办学、公益办学、专家办学、教师兴学”的四项办学原则,在静海团泊新城东区建有占地面积百亩,地上建筑面积5万平方米,设施完备的独立校区。学校将学生整体素养水平的提升作为目标,为把学校办成群众满意、百姓认可,不断提升翔宇教育的影响力而努力奋斗。
一、招生计划及报名条件
招生计划:我校计划招收七年级学生240名。
报名条件:具有本市学籍的应届小学毕业生均可报名。
二、收费标准
收费标准:学费19000元/年
和平区
益中学校
天津益中学校自建校至今十三年来,培养了大批优秀的初、高中毕业生。2008年依据《民办教育促进法》进一步规范成以天津一中为主要投资方的民办完全中学,其教育教学资源与天津一中实现完全共享。
招生人数
2015年,天津市益中学校共招240名学生(6个班)。
2017年,天津市益中学校共招240名学生。
2018年,天津益中学校面向和平区招收小学毕业生300名(含特长生计划)。
2019年,天津市益中学校共招320名学生。
招生范围
招收具有和平区学籍的六升七学生
学费:20000元/年
耀华嘉诚
耀华嘉诚国际中学的前身是"天津市华星中学",1994年建校至今,学校继承了耀华中学厚重的文化底蕴、历史积淀和优良传统,坚持思维超前、面向未来、与时俱进的教学理念、秉承耀华中学"为成功的人生奠基"的办学思想。
招生人数
2017年招生计划:240人
2018年招生计划:240人
2019年招生计划:310人
招生范围
招收具有和平区学籍的六升七学生
学费:20000元/年
双菱中学
双菱中学创办于1995年,是依托于二十中学的一所民办公助完全中学。2007年天津市教委批准为纯民办校。学校素以“教风严,学风浓,校风正,质量高”而享誉津门,被誉为和平教育的“一面旗帜”。
招生人数:
2017年:200人
2018年:200人
2019年:210人
招生范围
招收具有和平区学籍的六升七学生
学费:20000元/年
兴南中学
天津市兴南中学是由第二南开中学举办的一所民办全日制初、高级中学。
招生人数:
2017年:120人
2018年:120人
2019年:140人
招生范围
招收具有和平区学籍的六升七学生
学费:15000元/年
建华中学
建华中学成立于1992年,是天津市第一所民办校,环境幽静,交通便捷,区位优势突出。曾多次被评为市基础教育社会力量办学先进单位。
招生人数:
2017年:160人
2018年:160人
2019年:160人
招生范围
招收具有和平区学籍的六升七学生
学费:7000元/年
南开区
南开翔宇
天津市南开翔宇学校(原名南英学校)成立于1994年,为纪念周恩来特此命名(以周恩来的字“翔宇”来命名)。南开翔宇学校现在分有高中部,初中部,国际部和小学部。2014年学校正式更名为天津翔宇学校,并与天津南开中学分离。
招生人数
2017年:300人
2018年:300人
2019年:300人
招生范围
具有南开区学籍的小学毕业生均可报名
学费:16000元/年
津英中学
津英中学是1998年成立的民办中学,是经天津市教育局批准成立、具有独立法人地位、独立校园、校舍(初中部、高中部两座教学楼)、独立账户、独立教育教学管理的民办完全中学。
招生人数
2017年:240人
2018年:300人
2019年:300人
招生范围
具有南开区学籍的小学毕业生均可报名
学费:9000元/年
育贤中学
育贤中学创办于1995年,是依托于市重点109中学的一所民办公助初级中学。学校重视艺术教育,在文艺汇演中获市级一、二等奖;和优秀组织奖;大合唱连续三年获区二等奖。
招生人数
2017年:240人
2018年:300人
2019年:320人
招生范围
具有南开区学籍的小学毕业生均可报名
学费:13000元/年
南开日新国际学校
南开日新国际学校(简称“日新国际”)是南开大学与南开区人民政府合作,南开大学教育基金会举办的公益性民办学校。热心教育事业的民营企业、南开校友、南开教育局积极投入改造资金,一所崭新的现代化九年制国际学校于2017年11月26日正式投入使用。
招生人数
2017年:60人
2018年:120人
2019年:120人
招生范围
具有南开区学籍的小学毕业生均可报名
学费:25000元/年
翔宇国际学校
天津市翔宇国际学校是一所在南开区教育局领导下的公益性优质特色民办学校,设有小学部和寄宿初中部。寄宿初中部的学生学籍和小学部学生一样是南开区学籍。
招生人数
2019年:90人
招生范围
具有南开区学籍的小学毕业生均可报名
学费:23000元/年 (实缴19000元/年)
河西区
新华圣*学功**校
新华圣*学功**校是新华中学办学集团旗下的民办学校,学校坐落于河西区全运村内榆林路365号,总占地面积12000余平米,设计规模为24个教学班。学校建筑典雅,环境优美,设施齐备,是一所人性化、现代化的学校。
招生人数:
2018年:160人
2019年:160人
招生范围
具有河西区学籍的小学毕业生均可报名
学费:12000元/年
实验求是学校
实验中学建校之初便拟定“实事求是”校训并一直沿用至今,成为“实验学府”校园文化的核心和精髓,成为全体实验人崇尚的精神追求和自觉遵守的行为准则。
招生人数
2018年招收4个班,160人。
2019年招收160人。
招生范围
具有河西区学籍的小学毕业生均可报名
学费:12000元/年
汇德中学
天津市河西区汇德学校是一所民办事业单位学校。学校地处河西区东部教育园区,毗邻财经大学、科技大学,学府气息浓郁。学校拥有一支“养品德,做学问”的教师队伍,教师均为有着一线教学经验的中高级教师,其中60%为高级教师。
招生人数:
2018年:160人
2019年:160人
招生范围
具有河西区学籍的小学毕业生均可报名
学费:12000元/年
自立中学
天津自立中学,是由天津第四中学于1995年创办的一所独立的完全普通中学,2008年由公办民助校改制为民办校,办学条件得到进一步改善,办学质量将进一步提高。
招生人数:
2017年:8个班350人(实际325)
2018年:300人
2019年:300人
招生范围
具有河西区学籍的小学毕业生均可报名
学费:8000元/年
培杰中学
培杰中学是四十二中组成部分,一直遵循四十二中“科学、务实”办学理念,始终坚持以教学为中心,以质量为生命,严格管理,细微管理。
招生人数:
2017年:10个班350~360人
2018年:300人
2019年:300人
招生范围
具有河西区学籍的小学毕业生均可报名
学费:8000元/年
河东区
育才中学
天津市育才中学于1995年建校。依托天津七中,学校文化、学校管理和师资水平秉承七中传统。初中招生制度改革以来,学校办学水平和社会声誉与日俱增。
招生人数
2017年240人
2018年275人
2019年340人
招生对象
河东区应届小学毕业生
学费:8000元/年
华英中学
河东区华英中学,是依托于天津市第四十五中学的一所体制改革校,是市级重点中学,成立于1994年。
招生人数
2017年240人
2018年275人
2019年340人
招生对象
河东区应届小学毕业生
学费:8000元/年
河北区
汇森中学
天津市汇森中学是一所优质民办中学,其前身为1995年依托天津市第二中学建立的民办公助学校—天慈中学。汇森中学经天津教育局批准,创建于2008年5月。汇森中学是以天津市首批示范校——天津二中为依托,由天津二中和汇森房地产公司联办的一所私立初级中学。
招生人数:
2018年:360人
2019年:360人
招生对象
河北区应届小学毕业生
学费:8000元/年
天士力中学
天士力中学是以十四中为依托的“民办公助”的初中校。天津市十四中学始建于1952年,位于水产前街45号,是首批市重点高中校,天士力中学是以十四中为依托的“民办公助”的初中校。
招生计划:
2018年:180人
2019年:180人
招生对象
河北区应届小学毕业生
学费:8000元/年
红桥区
方舟实验中学
天津市凤城路中学创建于1982年,是一所国办初中校。2005年后,该学校被天津市第三中学合并,改为天津市方舟中学,是天津三中民办公助的私立初中校,实际成为了天津三中的初中部,或称天津三中的北院。初一初二年级的学生在此学习;2008年,进行了教学体制改革,为天津市方舟实验中学,与天津三中脱离关系,但是师资校舍等,均与天津三*共中**享。
招生计划:
2018年:180人
2019年:260人
招生对象
红桥区应届小学毕业生
学费:8000元/年
怡和中学
怡和中学是一所在原天津市颐和中学基础上依法改制的民办全日制完中学校,实行理事会领导下的校长负责制。
招生计划:
2017年:120人左右
2018年:160人
2019年:210人
招生对象
红桥区应届小学毕业生
学费:8000元/年