看了下日历,今天已经是2019年12月30日了,2019年都还没过明白,转眼2020年也要来了。距离2020年还有2天的时间,想想你当初立下的flag都实现了吗?

实现了的,小编给你点个赞,还没实现的,也继续努力加油吧,反正在2020年还是不一定能实现。时至年末,小编也给大家分享一个福利,算是安慰一下大家了。
很多人都不知道,我们平时在充值话费的时候,一般都有送积分,只是充值的时候,运营商公司只告诉你充值了多少话费,却没跟你说有多少积分,因此,想要查询积分的小伙伴编辑短信「jf」发送给相应运营商就可以查询你当前的积分了。移动用户发送至10086;联通用户发送至10010;电信用户发送至10001(中国电信);发送及接收短信免费。

根据当前积分数量,我们可以兑换成一定金额的话费(1000积分=10元话费),那么问题来了,如何兑换呢?
如果你只是想将积分兑换成话费的话,只要直接用手机发送短信给相应的运营商即可:
中国移动:发送「hf」至10658999
中国联通:发送「jfdh#100」至10010
中国电信:发送「dhhf(+你想兑换的金额)」至10001688
咱们果粉之家里很多同事都兑换到了相应的话费哦!小伙伴们赶紧去试试吧~


除了话费外,你还可以用积分兑换其他产品,由于小编使用的是电信卡,所以小编(果粉之家)就以电信卡为例,给大家说一说。想要兑换其他产品的话,就需要登录电信官网或者*载下**个中国电信的掌上营业厅,登录你的手机账号。
在首页选择「积分兑换」--「全部分类」,根据自己的喜好选择相应的产品进行兑换。包括一些升高日用品、电子产品、会员卡券之类的,可兑换的小礼品很多哦~

可能还有很多小伙伴查询的积分为0,这也不奇怪,原因是你消费少了,小编打电话咨询了中国电信的客服,客服表示,需要年消费600元以上才有算积分,年消费不足600元的积分为0哦,其他运营商应该也是差不多如此,具体的可以打电话咨询运营商客服。
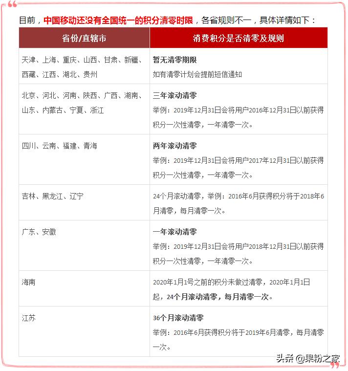
另外,可能很多人会问,积分不用掉会清零吗?这个中国移动官方已经发表声明了,目前还没有统一的积分清零时限,地区不同清零时限也不一样。

(图源:中国移动)
另外,小编还查询了一下电信和联通的积分清零规则,均是「三年滚动清零」所以有积分的用户赶紧去兑换一下,不然到期的部分还是会被直接清零。
独乐乐不如众乐乐,小编也是从小伙伴们那里分享得知积分可兑换会员的,可能小编没分享,也有很多小伙伴也都不知道,包括身边的朋友就更不知道了,还不知道的小伙伴赶紧转发一下本文告诉一下身边的朋友吧。

另外,有很多小伙伴购买了iPhone手机后不知道如何验证机子是新机还是二手机、翻新机的,都可以到果粉之家查询哦~包括查询新机激活日期,有没有网络锁或者iD锁等

(以上为查询结果)
本文由「果粉之家」原创出品,「果粉之家」专注iPhone技术研究,旨在帮助果粉朋友们快速成长,欢迎一起来交流。