
如果你的音乐系统中没能产生足够的低音,那么你可以考虑使用这个简单的DIY电路来增强低音。本项目中,我们将用TDA2030来设计一个低音放大电路。TDA2030作为音频功放能产生14W的输出,用到另一个TDA2030后输出可至30W。
所需元器件
1.音频插孔 x 1
2.TDA2030 x 1
3.电阻100kΩ(3),4.7kΩ(1),10Ω(1)
4.电容100mf(1),0.1mf(2),2.2mf(2),22mf(1)
5.二极管 IN4007 x 1
6.扬声器 x 1
7.电池 12V(或直接使用SMPS)
8.22kΩ可变电阻 x 1
TDA2030的特点和引脚细节
TDA2030可以在9V到24V以及0.08的总谐波失真下工作。它能产生18W的输出。以下是它的俯视图和引脚图。


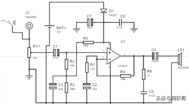
电路图以及工作原理

以上是TDA2030放大器电路的电路图。我们将一个2.2uf电容与TDA2030的同向输入端串联,此处的作用的高通滤波。这样的话就只允许高频音频信号的通过。引脚2和4之间有一个电阻(R4)。这个反馈电阻用于获取增益。如果反馈电阻选取不合适的话,整个低音放大器都无法正常工作。
在电路图中,电阻(R1)和电容(C2)串联在TDA2030的引脚2上,目的是为了抑制音频信号中的噪音。3号引脚接地。TDA2030的输出端与一个2200uf的电容串联,让放大后的信号传到扬声器中去。5号引脚有一个100kΩ的电阻,其作用是分压偏置。该电路能够输出12W。我们可以用4到6Ω的扬声器。如果我们用散热器来减少TDA2030的高温的话,效果会更好。

至于音量调整则取决于22kΩ的可变电阻。将音频信号线与可变电阻的任意一端相连,然后将中间引脚连接到C1电容并作为运放的信号输入,而剩下的一端直接接地。通过改变可变电阻的阻值,我们可以调整TD2030低音电路的音量。IN4007二极管用于避免IC极性互换从而烧坏,而两个电容C7和C6则用于消除电源中的噪声。电阻R6和C5同样可以消除扬声器端的不必要噪声。
至于如何连接3.5mm的音频插孔,将一根线与插孔的接地引脚详解,另一个线接到左或右引脚。以下图片中的蓝线接地,黄线为音频信号。这个可以连接到手机或者笔记本上的耳机接口上。
