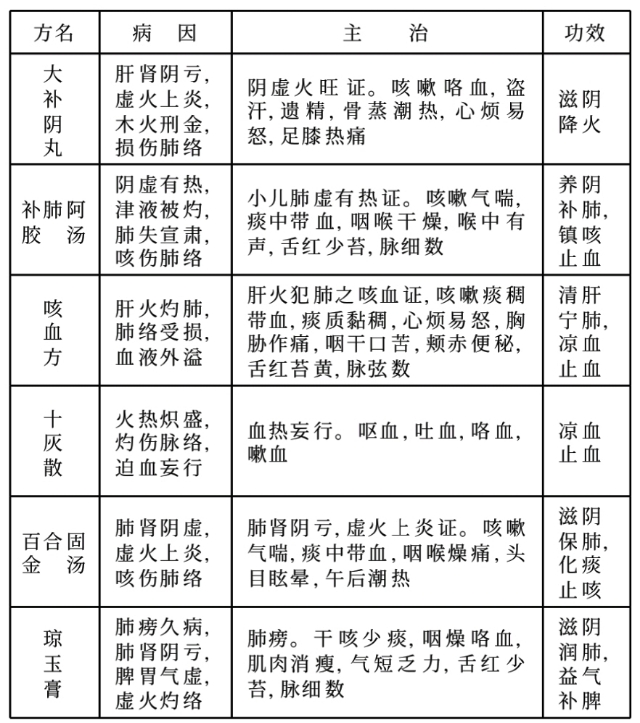
咳血方
【组成】青黛 瓜蒌仁 栀子 海浮石 柯子
【功用】清肝宁肺、凉血止血
【主治】肝火犯肺之咳血证

百合固金汤
【组成】百合 生地 熟地 玄参 当归 白芍 贝母 桔梗 甘草
【功用】滋养肺肾、止咳化痰
【主治】肺肾阴亏、虚火上炎证

大补阴丸
【组成】熟地 龟板 知母 黄柏 猪脊髓 蜂蜜
【功用】滋阴降火
【主治】阴虚火旺证

补肺阿胶汤
【组成】阿胶 牛蒡子 杏仁 马兜铃 糯米 甘草
【功用】养阴补肺,清热止血
【主治】肺阴虚热之咳喘证

十灰散
【组成】大蓟 小蓟 茜草 荷叶 侧柏叶 白茅根 棕榈炭 栀子 大黄 丹皮
【功用】凉血止血
【主治】血热妄行之上部出血证

琼玉膏
【组成】生地 人参 茯苓 白蜜
【功用】滋阴润肺,益气补脾
【主治】肺痨证

咳血诸方类比应用文

关注@伤寒也不寒