文|Hubert

余额宝的现状
这两天被招商银行“朝朝宝”刷屏了。
上线9个月,获得超1000万投资者申购,产品规模突破1000亿元。
来势汹汹,势不可挡。
这是一个现金管理类理财产品,也就是银行的“余额宝”。
反观货币基金余额宝,目前的规模早已跌破10000亿元,收益率徘徊在2%的水平。

建议选择银行天天理财
早在2019年6月,我已经详细对比了银行天天理财与余额宝的优劣势,强烈建议大家选择银行天天理财,因为收益更高、存取更灵活。
(温馨提示:有兴趣的可以查看文末专栏文章《我为什么选择银行天天理财:收益更高、存取更灵活)
可能是银行的宣传不够给力,也许是大家的习惯难以改变,去年的余额宝规模依然非常坚挺,2020年末规模依然有11908亿元。
直到2021年,余额宝的规模才有非常显著的下降。

银行天天理财相较于余额宝而言,优势之大可谓是天壤之别,但是余额宝的规模依然还是那么庞大。
从货币基金规模来看,目前依然有超过9万亿元的规模,也就是说这些货币基金投资者失去了多赚900亿元的机会。
有时候我觉得银行的宣传力度还远远不够,或者说投资者对于活期理财产品的收益不敏感。
这里,再次强烈建议将闲置资金投资于银行天天理财——因为这样做可以提升50%的收益而不需要承担过大的风险。
如果说挑选理财产品也是一种投资,那么放弃货币基金选择银行天天理财可以说的上是稳赚不赔的最佳投资。
遗憾的是,《理财公司理财产品销售管理暂行办法》规定理财子公司的产品目前的购买渠道仅为银行端,很多平台推广的理财子公司活期理财都下架了。
当然,也有好消息,银行互相代销理财子公司产品越来越普遍,在一家银行可以购买到多家理财子公司的产品,选择比以前多得多。
货币基金的现状
余额宝是货币基金的代表,总的来说,货币基金的收益不太好。
从天天基金公布的数据来看,近1年余额宝同类平均收益率为2.73%,近2年同类平均年化收益率仅为2.48%,远远逊色于银行天天理财。
此外,货币基金T+1起息的规则对于投资者的收益有非常不利的影响,比如周四下午三点后购买货币基金,下周一才能起息;
更重要的是T+1到账、快赎额度1万元的交易规则,急用资金赎回无法实时到账,非常不方便。
TIPS
前不久,在和身边的朋友推荐一个81折加油活动时,很多人一听到活动规则就望而却步,觉得非常不方便。
就个人亲身体验来说,活动称不上麻烦;但是对于大家来说,除了直接打折这种最简单的方式以外都是麻烦。
举一个自己的例子,之前的活期我在使用微众银行的活期+产品,但是现在委托扣款已关闭,转入资金必须通过其他银行APP向微众银行卡转账。
流程麻烦,也就不再申购了,毕竟其他的选择还有很多。
总的来讲,无论是最为实际的产品收益,还是产品体验相关的交易规则,货币基金完全比不上银行天天理财。
“余额”宝的现实
银行大都是推荐自家的现金管理类理财产品,很少有推荐货币基金了。
目前,理财子公司的现金管理类产品大都是T+1起息,但是有不少产品是T+0赎回到账,更有免赎回直接消费、转账的功能。
但是,好日子并不会一直持续下去。
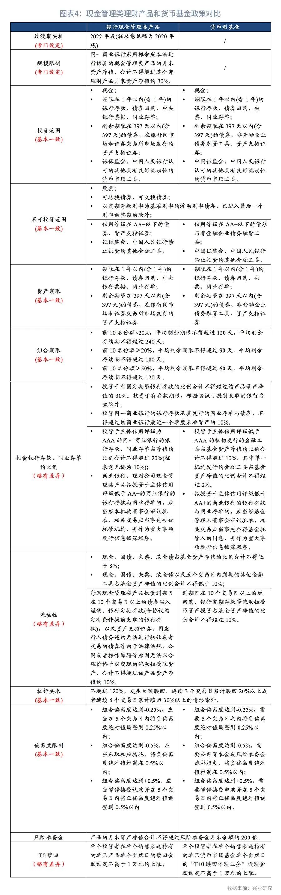
根据《关于规范现金管理类理财产品管理有关事项的通知》,银行天天理财与货币基金的投资范围、不可投资范围、资产期限与组合期限等要求将会趋于一致。
借用兴业研究的数据,如下图所示:

新规过渡期截至日期为2022年底。
简单地来讲,我的理解是银行天天理财的规则要和货币基金靠拢,最终的结果是收益下降、便利性降低。
未来如何发展也许充满变数,但是此时此刻,银行天天理财应当且买且珍惜。