高姓,据统计,目前总人口数达到1500多万,排在中国姓氏人口中第15位,今天我们就一起来聊聊高姓的起源。

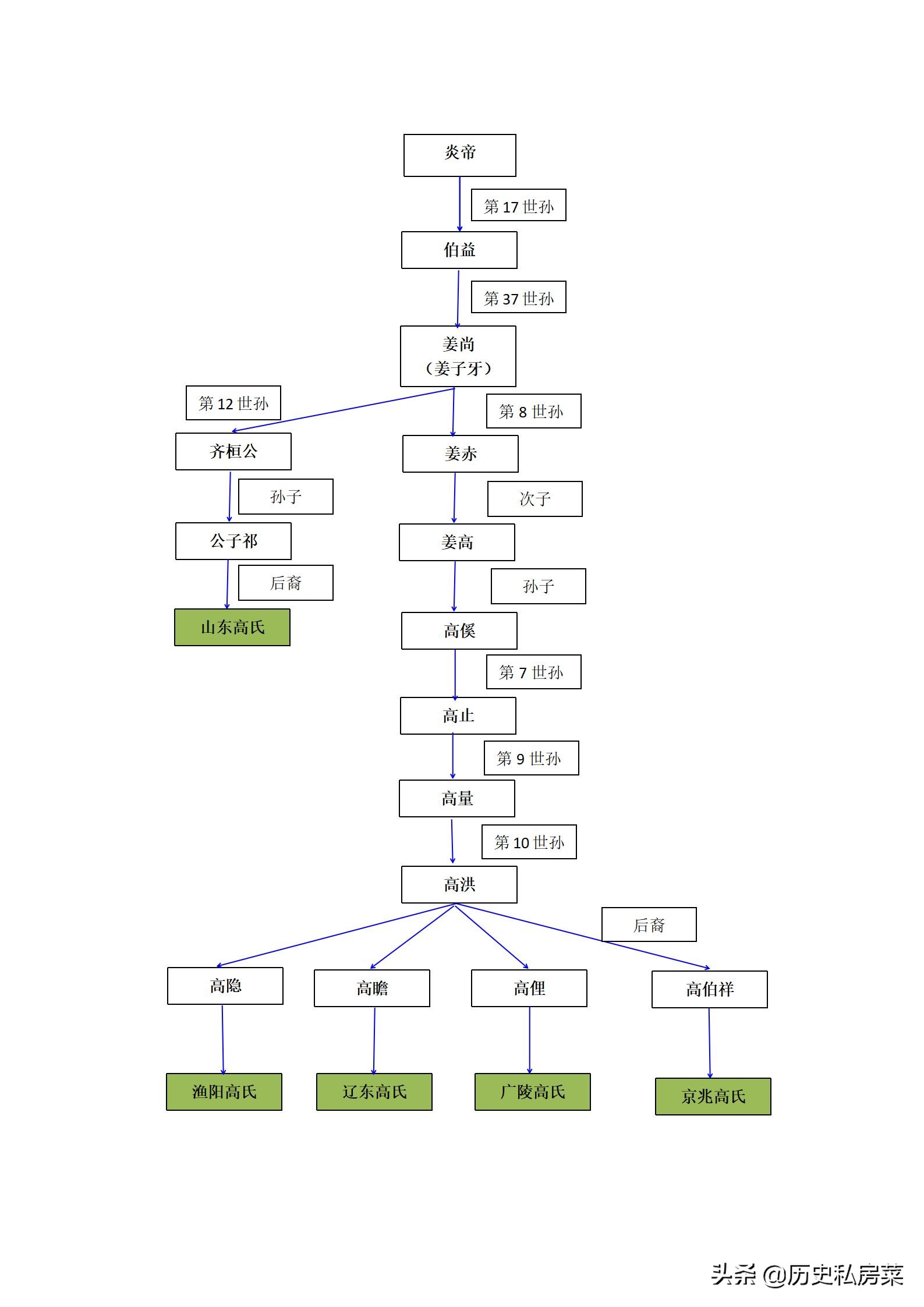
第一支起源:源自姜姓。姜姓为神农炎帝后裔。周武王灭商后,将姜子牙的后裔分封在齐国,史称姜齐。齐国的齐文公吕赤有一儿子叫做姜高。姜高的孙子姜傒便以祖父的名字为姓,称为高傒 。高傒在齐国担任上卿职务的时候,曾经迎立公子小白为齐王,这位公子小白就是大名鼎鼎的齐桓公。高傒是著名的渤海高氏的始祖。高傒7世孙叫做高止,高止因为遭到公孙灶、公孙趸的排挤,逃到了燕国。高止的九世孙高量曾经担任宋国的司徒,而高量十世孙高洪曾担任东汉时期的渤海郡守。高洪的其中一支后裔高隐、*瞻高**叔侄分别创立了现在的渔阳高氏、辽东高氏, 而另一支后裔高悝创立了广陵高氏。渤海高氏的后人高伯祥又创立了京兆高氏。所以现在的姜姓高氏族人大多尊奉高傒为得姓始祖。

高姓始祖——高傒雕像
此外春秋时期,姜姓齐国齐桓公的儿子齐惠公有一儿子叫做公子祁,字子高,其后代也其字为姓,为高姓,为山东高氏 。

姜姓高氏后裔渊源图
第二支起源:源自羽真氏。中国东北浑江流域的原有一个古老部族叫做羽真氏族,是古燕国扶余氏族的一个分支,原姓扶余氏,在西汉时期属于玄菟郡管辖。公元前37年,因汉王朝逐渐没落,当时羽真氏族部落首领高*蒙朱**(高邹牟)乘机在纥升骨城(大概位置在今天的辽宁桓仁)定都称王,建立了高句骊国,*蒙朱**自称是高阳氏之苗裔,所以改为单姓高氏。后高氏一族统治高句骊国六百多年的时间。由于高句骊的国王为高氏,所以在当时的辽东半岛、朝鲜半岛高句骊国存在期间,高氏家族一直有着较高的政治地位。到了北周时期,曾被封王为巨野县侯的大将军高琳,其祖先便是高句骊人,他的五世祖在高宗时期归附北魏王朝,世代相传至今。到了唐高宗李治总章元年,也就是公元668年,高句骊国被唐朝徐世绩(李绩)和薛仁贵联军所灭,之后唐王朝在王险城设立安东都护府。其后,有相当多的一部分高氏族人迁居到中原内地,世代沿称高氏相传。

高句骊国开国君主——高*蒙朱**
第三支起源:源自官职。汉朝时期有一官职叫做高庙令。在高庙令的后裔子孙中,有以先祖官职称谓为姓氏者,称高氏。此外西晋时期有一官职叫做高力督,在高力督的后裔子孙中,有以先祖官职称谓为姓氏者,称高氏,世代相传。
第四支起源:外姓或少数民族改姓而来。前面说过,几千年来,中华大地时有战争发生,所以姓氏相互更改时有发生。此外,因少数民族的汉化,有部分少数民族改姓高姓、其中鲜卑、蒙古、满族等民族均有。
好了,今天的百家姓就聊到这里,喜欢的朋友请点击关注哦!