“收入可观,一年收入可达几十万甚至上百万”“神州风火轮第三代智能安全轮胎,是一个大趋势大未来大产业的大生意,必将普及到千家万户,把握神州风火轮生意的朋友们必将赚的盆满钵满”“耐扎、防漏、防爆、减震、降噪、节能、省油”……这是神州风火轮轮胎一些代理商的宣传口号,听上去高大上的项目,却频频被网爆涉夸大宣传、虚假宣传、侵权,用传销模式营销、拓展市场。

图片来源:凤凰网辽宁频道
酒企转型 被指侵权
据公开资料报道,泸液集团(全称:泸州泸液酒业有限公司)是一家集白酒生产研发、网络销售、品牌运营为一体的企业。2019年年初,泸液集团不再销售白酒,开始引进神州风火轮项目。2019年5月30日,注册成立了辽宁神州风火轮轮胎有限公司(以下简称:神州风火轮),法定代表人是牛利。注册地位于辽宁省鞍山市台安镇台大路南工业园区。2021年,该企业因合同纠纷被起诉。

五一在线(爆料邮箱:19139892277@163.com)近期接到举报,指神州风火轮是一家传销公司,在交完加盟费之后很长时间都没有反应,感觉被骗了,而且该产品还涉侵权。

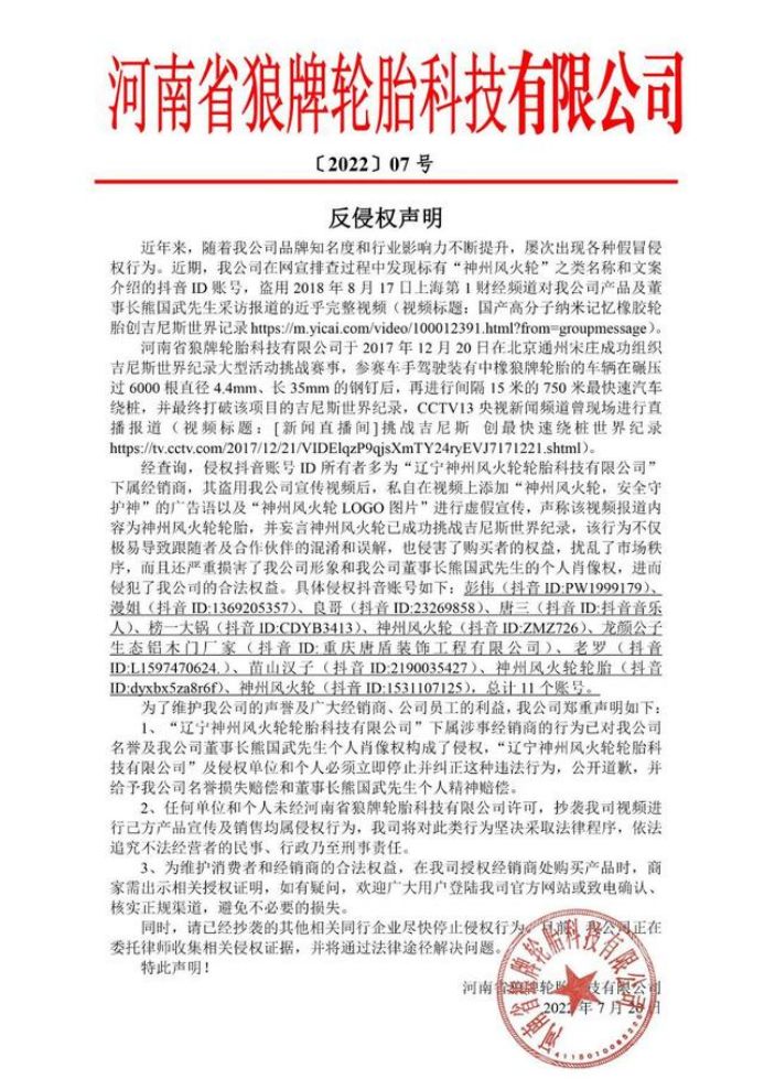
举报人提供了一份7月20日河南省狼牌轮胎科技有限公司发布的反侵权声明显示,神州风火轮下属经销商11个抖音账号盗用该公司的宣传视频后,私自在视频上添加“神州风火轮 安全守护神”的广告语,以及“神州风火轮LOGO”进行虚假、夸大宣传。该公司要求神州风火轮及经销商停止侵权行为,并公开道歉及赔偿损失。
三级代理模式被指传销
从举报人提供的资料显示,神州风火轮实行层级代理。即社区门店代理、区域代理商、代言人(高级会员)。具体模式如下:
一、 社区门店代理 :代理费58000元,免费配送4万元轮胎,18000元作为代理费。在同一区域内,由区域代理商管理社区门店代理(每个社区门店代理不小于5公里范围),同一行政区可以有多家社区代理,每台车安装服务费300元,社区门店代理得200元,区域代理商得100元。
二、 区域代理商 ,代理费20万元,配送15万元轮胎产品,公司收取5万元加盟费。代理商享受的权利:1、享有区、县区域保护;2、享有代言人所有的奖励;3、分润安装费;4、区域代理商有神州风火轮智能防爆轮胎的零售权限。公司要求全国统一零售价,公司根据您销售的轮胎价格给予相应补助:价格在750元以下的轮胎,每条轮胎补助50元,一辆车50元X4=200元;价格在800-950元之间的轮胎,每条轮胎补助150元,一辆车150X4=600元;价格在1000元以上的轮胎,每条轮胎补助200元,一辆车200元X4=800元。同时,每推广一个区域代理商公司奖励2万元,每推广一个社区门店公司奖励5000元。
三、代言人(高级会员)。一次性消费3500元(注:900元/条以下轮胎);一次性消费5000元(注:900元~1300元/条。超过1300元以上轮胎按实际价格收取),同时,免费赠送示范工具(钉板):
(一)推广奖(奖金秒结)
推广第一套3500元以下轮胎,公司奖励500元;推广第一套5000元以上轮胎,公司奖励1000元;推广第二套3500元以下轮胎,公司奖励500元;推广第二套5000元以上轮胎,公司奖励1000元。推广第三套3500元以下轮胎,公司奖励500元;推广第三套5000元以上轮胎,公司奖励1000元。推广第四套3500元以下轮胎,公司奖励1000元;推广第四套5000元以上轮胎,公司奖励2000元。
(二)团队业绩提成(奖金秒结 )
经理:业绩累计达到5万元以上提成5%(15万元X5%=7500元);
总监:业绩累计达到20万元以上提成3%(80万元X3%=24000元);
总裁:业绩累计达到100万元以上提成3%(400万元X3%=12万元);
董事:业绩累计达到500万元以上提成5%(1500X5%=75万元);
股东:业绩累计达到2000万元提成1%;
注:平级拿市场1%业绩提成。提成奖要求:小区业绩要达到整体业绩的30%
(三)分红奖(奖金月结)
业绩达到500万做到董事级别,获得公司当月新增1%分红。业绩达到2000万做到股东级别,又获得公司当月新增业绩1%分红(当做到股东级别时也享受董事分红,合计2%分红)。

来源:最高法截图
五一在线查询最高法、最高检、公安部在2013年11月14日联合下发的《关于办理组织领导传销活动刑事案件适用法律若干问题的意见》(以下简称:《意见》)。该《意见》第一条也规定了关于传销组织层级及人数的认定问题:以推销商品、提供服务等经营活动为名,要求参加者以缴纳费用或者购买商品、服务等方式获得加入资格,并按照一定顺序组成层级,直接或者间接以发展人员的数量作为计酬或者返利依据,引诱、胁迫参加者继续发展他人参加,骗取财物,扰乱经济社会秩序的传销组织,其组织内部参与传销活动人员在三十人以上且层级在三级以上的,应当对组织者、领导者追究刑事责任。

《禁止传销条例》第七条规定,下列行为,属于传销行为:
(一)组织者或者经营者通过发展人员,要求被发展人员发展其他人员加入,对发展的人员以其直接或者间接滚动发展的人员数量为依据计算和给付报酬(包括物质奖励和其他经济利益,下同),牟取非法利益的;
(二)组织者或者经营者通过发展人员,要求被发展人员交纳费用或者以认购商品等方式变相交纳费用,取得加入或者发展其他人员加入的资格,牟取非法利益的;
(三)组织者或者经营者通过发展人员,要求被发展人员发展其他人员加入,形成上下线关系,并以下线的销售业绩为依据计算和给付上线报酬,牟取非法利益的。

同时,举报人表示,该公司在2018年10月,推出一款“泸液水端舞酒”,其营销模式也是传销,仅襄阳市就有1000多人被骗。
产品虚假宣传 误导消费者
据举报人提供的产品宣传资料显示,神州风火轮智能防扎防爆轮胎据说采用马来西亚进口天然橡胶制作,通过高分子纳米记忆橡胶的自修补技术,规避扎胎爆胎的风险。神州风火轮智能防扎防爆轮胎最低耐寒温度为-55°,最高耐热温度为+150°。

图片来源:凤凰网辽宁频道
高寒高热环境不发硬、不溶化,防扎、防漏气、防爆胎(因轮胎内壁有6毫米左右的高分子自補密封软固体保护层,尖锐物拔出的一瞬间0.06秒自动修复),甚至用电钻钻都不会漏气。风火轮避免了爆胎、救援及补胎的风险和麻烦。新一代神州风火轮防扎自修复轮胎可广泛应用于军警、消防、救护、银行、家用轿车、司法等车辆,其防漏气专利技术适用于市场上各种规格、各种类别的轮胎,具有广泛的应用性,公司研究开发的涂层材料填补了国内在防漏气(刺穿)轮胎涂层上的空白。同时通过公安部的严格检测,由中国人保财险PICC承担因轮胎质量问题造成交通事故的责任保险。
宣传视频中,两辆同一型号的车,安装不同的轮胎,经过布满钉子的木板。据现场测试人员介绍,装有神州风火轮轮胎的不跑气,完好无损。而装有普通轮胎的却很快没气了。

图片来源:凤凰网辽宁频道报道截图
一专业人士表示,缺气保用轮胎其实不“防爆”,且漏气后继续行驶也需要根据实际状态判断,而且由于增加了厚度硬度,舒适性也不如普通的轮胎,所以这款所谓的“神州风火轮智能防扎防爆轮胎电钻钻都不漏气,钉子扎也不漏气”是误导消费者的虚假宣传。
该人士表示,从原理上来讲,扎不破轮胎就是在常规轮胎的基础上,仅在轮胎胎面内侧,涂抹了一层大约2cm厚的弹胶,这就能防止钉子扎破轮胎胎面后,喷涂的弹胶层只是被顶起来并未被扎破,所以不会漏气。当然,只要外力足够,就没有扎不破的轮胎,除非是防弹轮胎或者实心轮胎,而市场上的防扎轮胎只是说明在轮胎被扎了后还能行驶较远的一段路程,不会立刻没气。
一从事多年补胎换胎的汽修厂经理表示,神州风火轮智能防扎防爆轮胎的胎体和市场上的轮胎胎体一样,不同的地方在于它的胎体内壁喷涂了一层软体高分子有机记忆合成橡胶,在遇到钉子等小东西造成“慢撒气”时,完全可以低速行驶一段时间到就近的轮胎店修补。换句话说,没有备胎的“防爆”轮胎甚至比普通轮胎还要麻烦,因为你同样要寻找轮胎店,而且还不一定能找到能拆装你胎的轮胎店,而普通轮胎却不存在这个问题,可见“防爆”轮胎麻烦多多。
该经理补充到,集合我多年的经验可以这样认为,缺气保用轮胎并没有“防爆”功能,它的轮胎内部依然要灌入气体,外部也依然是橡胶,所以在极端情况下它依然会爆胎,但相对来说它的爆胎几率比普通轮胎小了很多,安全性确实要更高一些。
上述专业人士指出,“如果像神州风火轮这样宣传自己的轮胎具有‘防爆’功能,还是勉为其难。此轮胎其实跟普通子午线并无太多不同,只不过在胎体内壁喷涂了一层软体高分子有机记忆合成橡胶而已。该合成橡胶也非想象中的高科技产品,神州风火轮轮胎宣称自己防爆、防刺、防漏,应属夸大、虚假宣传,从《广告法》、《禁止传销条例》层面上讲,是既违规又违法。”(倪桐阁 刘 波)
版权所有 谢绝转载