
近日,深圳前海滚雪球财富管理有限公司平台(简称“滚雪球”)公布的“良退兑付方案”并未得到出借人认可,且退出期间存在逾期回款情况,目前APP仍可以正常登录,但不能正常回款。
一、令出借人恐慌的兑付方案
有一位上海地区出借人,从去年开始在滚雪球平台投资,先后投入20万,目前盈利宝2723期、2750期、2757期共4万本金已到期,陆续收到了兑付方案中到期本金的5%,无法按正常本息回款。
另一位甘肃的档案员,通过亲戚介绍得知了滚雪球平台,已出借两年多,分别投资了盈利宝2263期、2392期、2497期、2508期和2563期共19.8万元,均于9月前到期,目前只收到10%的回款,希望能尽早把到期的资金拿回。
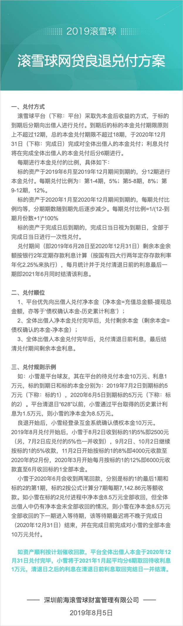
8月5日,滚雪球官方发布了良性退出兑付方案,方案显示,平台采取先本金后收益的方式,按照兑付净本金、剩余本金、兑付期间剩余本金利息的顺序,于标的到期后分期向出借人进行兑付。到期后的标的本金兑付期限原则上不超过12期,总的本金兑付期限不超过18期,于2020年12月31日完成对全体出借人的本金兑付,利息兑付将在完成全体出借人的本金兑付后分6期进行。
兑付期间(即2019年6月28日至2020年12月31日)剩余本金余额按银行2年定期存款利息计算(按国有四大行两年定存存款利率年华2.25%来执行),每月统计并于兑付清退日前的利息最后一期即2021年6月同时结清该利息。

备受逾期困扰的还有一位安徽的经济师,她从2015年开始在滚雪球上出借,先是投小额短期,后渐渐尝试小额长期。现投资的标的产品分别有盈利宝1795期,2019年7月29日到期;盈利宝2232期,2019年7月6日到期;盈利宝2190期,2020年1月9日到期。目前确权本金77000元,待收利息4083.76元。
该经济师表示,自滚雪球发布良性退出公告后,目前产品均依据8月起滚雪球发布的兑付方案分期按比例兑付。但9月时滚雪球未能按方案兑付,且自兑付开始后,滚雪球多次进行“第三方转债”,“以确认债权为由,分化已确权本金的球友群”,“办公地址变更不告知”,“兑付方案不盖章”等行为。
上述行为引发了出借人的极大不满和恐慌,目前出借人希望尽快拿回自己应得的钱。他们认为原兑付方案期限拖的时间太长,所谓的良性退出方案其实是“恶性”逃避方案。
出借人向《今日财富》杂志记者表明,该平台从6月起就已无法正常兑付。滚雪球工作人员曾表示,平台于延期的第一时间在QQ群里发布良性退出方案征求出借人意见,得到通过后予以公布。对于上述投资方案,滚雪球的多位出借人均表示未参与表决,公布前未看到过此方案。
对于兑付方案的争议,《今日财富》记者咨询了新古律师事务所主任王怀涛律师。王律师表示,公布的良性退出方案如果有单方允诺则在法律上属于单方法律行为,对公布方具有法律拘束力。如果平台方没有按照方案履行兑付方案,投资人可以根据方案起诉要求平台方按照方案约定履行义务,也可以根据合同约定主张权利。
二、担保方累计逾期7700万
8月初,一位余姓出借人和另一位广东出借人曾直接到滚雪球公司进行面访,并提出需要官方提供有法律效应的承诺书、不接受净本金、重新商讨兑付方案、对未按时还款者如何追讨等诉求,但并未得到有效解决。当晚,滚雪球高管周劲峰,唐才国微信和监委会对话,声称面谈的出借人不理智,要求私兑,并在当天平台客服官群发言指余姓出借人私兑随后禁言。
据了解,滚雪球担保方江西金赣珠宝有限公司到9月2日为止已累计逾期7700万元,总担保金额为1.7亿,占借款总额的71%。该担保方拒不按照原始合同还款,也不签署新的还款协议,全体出借人的回款无任何保障,出借人时刻处于忧虑之中。
10月14日,有消息称滚雪球办公地址将更换。而据7月13日深圳互金协会发布的《关于积极稳妥应对当前P2P行业流动性风险及做好退出工作的通知》显示,在退出过程中,P2P平台经营地址不可搬迁,网站不可关闭,高级经理不可失联。
因所有投资动作均在滚雪球APP上运行,平台客户遍布全国各地,其官方APP显示,平台已融资金44亿3979万,运作超5年,服务人群184万余人。
天眼查数据显示,滚雪球网贷平台成立于2014年1月,注册资本为5000万元,由深圳前海滚雪球财富管理有限公司运营。深圳前海富甲金融信息服务有限公司(简称“富甲集团”)全资控股,富甲集团CEO张石原为法定代表人、总经理、执行董事,周劲峰任监事。
而周劲峰在2012年至2015年曾以P2P平台“Formax金融圈”创始人、COO的身份公开活动。据蓝鲸传媒调查表明,Formax金融圈运营主体为深圳福迈斯科技有限公司(简称“福迈斯科技”),在去年7月宣布清盘兑付公告,两个月后就因涉嫌非法吸收公众存款被立案。8月2日,深圳市南山区人民检察院对外公告,涉及金融圈非法吸收公众存款案的毛大伟、魏文华等八人由深圳市公安局南山分局移送检察院审查起诉。
此外,滚雪球平台的股东方还出现了第三方财富管理机构“金斧子”的身影。在2014年成立之初,深圳市金斧子网络科技有限公司(简称“金斧子”)系滚雪球的全资控股股东,2016年6月,金斧子还对滚雪球进行了3000万元的增资,使得滚雪球的注册资本从2000万元变更为5000万元。
2017年7月26日前,金斧子创始人及CEO张开兴担任滚雪球法定代表人、执行董事、总经理、董事长,此后金斧子退出其股东之列,滚雪球由富甲集团全资控股。值得关注的是,金斧子同样是富甲集团的第三大股东,持股比例为10%。
瑞信书房————解析各类金融资产配置、投资疑惑,保险规划、法律事务、财富传承、海外子女教育问题。
更多精彩内容:微信搜索公众号“瑞信TIME”关注我们~