分享职场干货,能力提升!
为职场精英打造个人知识体系,升职加薪!
阿里巴巴销售人员薪酬制度

有效激励
有效激励的核心原则:
二八原则:一个激励政策的成功与否,就在于看,能否调动起团队当中80%的成员;排在前头的10%,需要的是个性激励对待,后面10%需要的是负面淘汰压力,中间的80%才是我们真正需要去激励的群体。
有效激励举例:
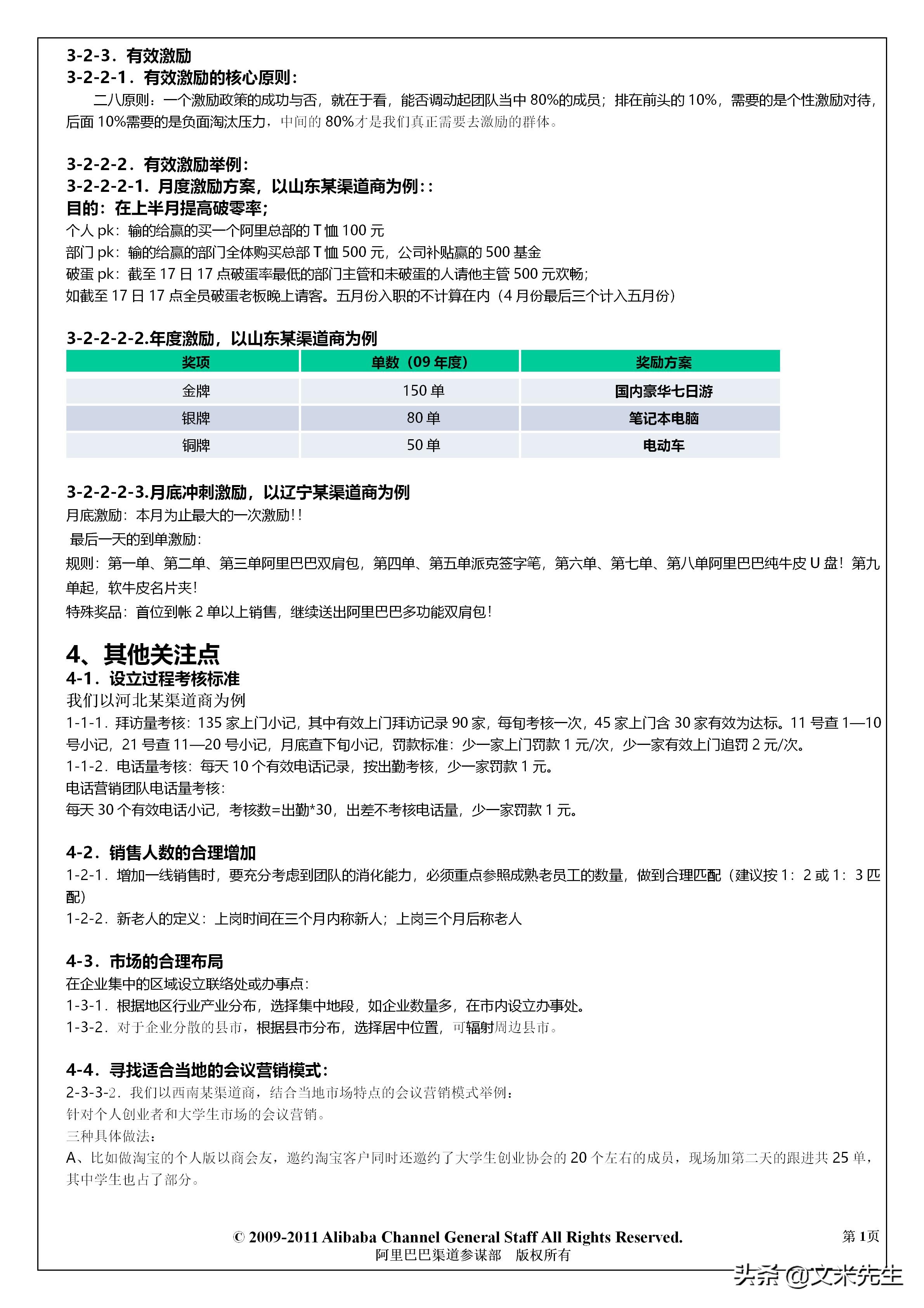
月度激励方案,以山东某渠道商为例:
目的:在上半月提高破零率;
1、个人pk:输的给赢的买一个阿里总部的T恤100元。
2、部门pk:输的给赢的部门全体购买总部T恤500元,公司补贴赢的500基金。
3、破蛋pk:截至17日17点破蛋率最低的部门主管和未破蛋的人请他主管500元欢畅。
如截至17日17点全员破蛋老板晚上请客。五月份入职的不计算在内(4月份最后三个计入五月份)。

月底冲刺激励,以辽宁某渠道商为例
月底激励:本月为止最大的一次激励!
最后一天的到单激励:
规则:第一单、第二单、第三单阿里巴巴双肩包,第四单、第五单派克签字笔,第六单、第七单、第八单阿里巴巴纯牛皮U盘!第九单起,软牛皮名片夹!
特殊奖品:首位到帐2单以上销售,继续送出阿里巴巴多功能双肩包!
4、其他关注点
设立过程考核标准
我们以河北某渠道商为例
1、拜访量考核:135家上门小记,其中有效上门拜访记录90家,每旬考核一次,45家上门含30家有效为达标。11号查1—10号小记,21号查11—20号小记,月底查下旬小记,罚款标准:少一家上门罚款1元/次,少一家有效上门追罚2元/次。
2、电话量考核:每天10个有效电话记录,按出勤考核,少一家罚款1元。
电话营销团队电话量考核:
每天30个有效电话小记,考核数=出勤*30,出差不考核电话量,少一家罚款1元。
4-2.销售人数的合理增加
1-2-1.增加一线销售时,要充分考虑到团队的消化能力,必须重点参照成熟老员工的数量,做到合理匹配(建议按1:2或1:3匹配)。
1-2-2.新老人的定义:上岗时间在三个月内称新人;上岗三个月后称老人。
4-3.市场的合理布局
在企业集中的区域设立联络处或办事点:
1-3-1.根据地区行业产业分布,选择集中地段,如企业数量多,在市内设立办事处。
1-3-2.对于企业分散的县市,根据县市分布,选择居中位置,可辐射周边县市。
4-4.寻找适合当地的会议营销模式:
我们以西南某渠道商,结合当地市场特点的会议营销模式举例:
针对个人创业者和大学生市场的会议营销。
三种具体做法:
A、比如做淘宝的个人版以商会友,邀约淘宝客户同时还邀约了大学生创业协会的20个左右的成员,现场加第二天的跟进共25单,其中学生也占了部分。
B、邀约企业以商会友的同时,也邀约一些学校里商业协会和创业协会的学生成员来听听,让他们和多也企业接触,看看企业是怎么做生意的,对他们的感触也比较深。
C、主管会主动去联系学校的创业协会等一些学生社团,让他们组织一场讲座,我们以主管组过去讲,学校提供场地,帮助我们邀约,基本上我们不需要花费太多成本。又能为学生提供更好的平台,比起大学生在学校附近租门面实体创业,他们更愿意选择这种投入更低,风险更小的平台。


















如何拿到分享的源文件:请您关注、转发,然后私信本头条号“文米”2个字,按照操作流程,专人负责发送源文件给您。