
商户朋友们每天都会有大量的刷卡交易,但是POS机盗刷、伪卡、拒付等现象还是居高不下。针对这个情况,卡神小组提醒商户朋友们2017年要注意的POS端风险。同时提醒POS机代理商朋友们,多家支付公司也发出通知。让我们先一起往下看吧,看下所要注意事项吧。
近期多家支付公司发出来如下通知,希望各代理商朋友们务必重视,据悉部分POS公司已经安排秘密购买事宜!

首先要注意的是禁止在网上销售POS机。
1、 所有来路不明的申请一律不要接,如有网络接单,一经查到,立刻取消代理资格。分润停发!希望各代理需重视起来,联系到自己每一个下级代理。
2、不能网络发展陌生代理商!每个客户必须当地,实地见面的。代理务必联系到每个终端使用客户,不要给陌生人刷卡,防止刷到假卡,复制卡,以免给自己造成损失,被银联列入黑名单,得不偿失。
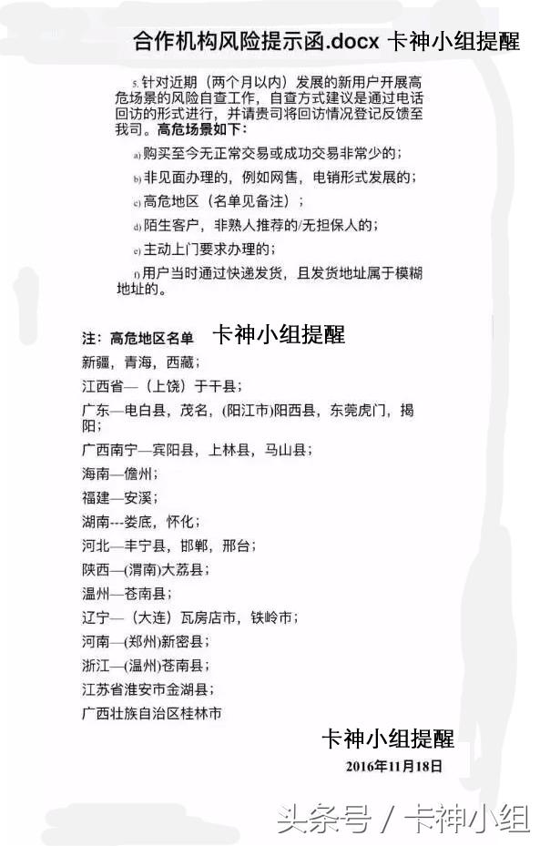
需对商户进行专项风险培训,主要培训要点为:

商户POS端风险提示:大于10000元的交易,请注意核对持卡人身份证。保留“清晰”“签名”小票带“商户存根”字样出现刷卡没出小票的情形,再刷一笔1块钱,系统会自动冲正,钱会自动返回持卡人。如果“冲正失败,请拍下持卡人“身份证正反面”及“银行卡正面”,以及联系方式。
商户端伪卡风险提示:
1、核对卡片:
A: 商户要核实POS机具屏幕上显示的卡号和持卡人的卡号是否一样。
B:持卡人出示的卡片上面不能有“样卡”“专用卡”“void”等字样,没有毁坏和涂改的痕迹。
这种情况100%是伪造卡,千万不要继续刷卡交。现在市场上出现大批黑卡,各位商户务必要警惕:如有陌生人刷卡,请认真检查!
有一群犯罪团伙频频刷黑卡和拒付,请各位商户一定要核对卡号跟POS机上面显示卡号是否一致,不一致的100%是假卡,请马上报警!
2、务必留意持卡人以下可疑举止:
A: 通过给高额回扣要求使用信用卡套取现金,签字极为简单、潦草。
B: 当大额交易被拒绝后,常常要求分单或者改用其他卡片。
C: 行为举止像土豪,专买贵的,急于成交,选购速度快,不会还价。
3、留意刷卡情况:
A:POS机一旦提示错误码:05,34,14,40,41,42,43,44,则要求客户换卡重刷或者给现金。
B:持卡人在签购单上面的亲笔签名应该与其银联卡背面签字的名字笔记相同。
4、如果该银行卡的背面没有持卡人签名或者签名不清,有涂改,请拒绝受理。
5、在出现卡有疑问、持卡人有疑问或者大额交易(单笔大于1万元)的时候。
A: 需要对方出示本人的相关证件,证件需完好无损,也没有涂改和伪造的嫌疑。
B:持卡人本人身份证姓名应该和卡背面的姓名一样。
C:注意核对证件的有效期限以及刷卡人和证件上的照片是否为同一人。
卡神小组总结:现在盗刷、伪卡、拒付真的太多太多了,特别是商户朋友们,由于日常经营需要,每天都会有大量的刷卡交易产生。卡神小组提醒商户朋友们,不管业务如何繁忙,正常的刷卡验卡程序一定不能少,以免自己的疏忽而造成经济损失。希望这个资料对朋友有所帮助。