简历不需要封面!
简历不需要封面!!
简历不需要封面!!!
重要的事情说三遍。
直接上一份,被许多大型互联网公司的 HR,都认可、推荐的简历:
(点击文末链接,有超多专业免费简历模板参考)

为什么HR喜欢这样的简历?
1、不花哨,简单直接
有些求职者,为了博取HR的关注,在网上*载下**“有设计感”的模板。在茫茫简历中,设计得有美感,确实很容易得到HR的好感。如果你没有设计基础,直接在网上*载下**的免费模板,多半是有些问题的。

划重点!简历不需要封面。
制作简历的目的,是为了让人快速了解你。原本一页纸就可以解决的事情,加了一个封面,是否美观还要打个问号,还影响HR看简历的效率,毕竟一份一份简历的平均浏览时间不到30秒,怎么能浪费在翻页上。
2、简约大方,排版干净
看过N份简历后,我只想说,简单点,做简历的方式简单点。
前面也讲了,HR看简历的时间很短,追求设计感,排版过于复杂,反而影响HR的阅读体验。(毕竟没有较强设计基础,踩雷是很常有的事情)

3、重点一目了然
HR看求职者是否符合招聘要求,就是看你简历中的关键词,是否是他们所需要的。要想能够在短时间内,能够被HR挑选出来,内容就不能拖沓,做到简明扼要,干净利落,逻辑清晰。
怎么写出HR满意的简历?
一、写清楚求职岗位
即便是实习生,也有很多细分的岗位。
- 用户运营实习生
- 人力资源实习生
- 数据分析实习生
- 游戏编辑实习生
……
不同岗位的要求,也各不相同,找到你最想做的岗位。不可以不写求职岗位,也不要填多个求职岗位(特别岗位之间不相关,跨度很大),只填一个就好,简历的全部内容,全都为这一个求职岗位服务。
如果不清楚自己的专业,自己到底适不适合?强烈建议,在大二大三的时候,找一份专业对口的实习工作。
实习尽量找大公司,不仅是给今后找正式工作“镀金”,也是帮你开拓视野,让你看到这个行业的“前辈”的工作状态,是不是你喜欢的,是不是你能够接受的。
二、简历不作假
在某知名211校招,有些没有社团经验的同学,为了得到面试官的青睐,自称是“学生会主席”。
只有一两个人还好,一二十个人都这么说,场面就很尴尬了。真真假假,只需一两句话,就能够鉴别出来。
在此期间,你主要负责什么?可以简单说一下吗?
你那些小心思,面试官会不知道?
这个事情想严重一点:
今天你为了获得一个面试机会,在简历上造假;明天你为了赚更多钱,是不是就会出卖公司利益?
所以,咱们是什么人,就说什么话。
三、内容可量化
让你的经历,能够数字化,可量化,可感知。
在校大学生,主要分为2类:
- “学霸”
有位同学,就因为简历上的一句“放弃保研”,获得很多大厂的面试机会。
学霸可能参加的社团、活动少,但他们的成绩好,绩点高,奖学金拿到手软,专业水平远超其他同学。
这类人,在写简历的时候,就可以着凸出自己的学习能力。
每年专业成绩第一,超过第二名X分;
2、社团大牛
社团大牛的成绩不一定是最好的,人缘一定是!
他们常年混迹于多个社团,交际能力max,还经常策划、组织一些社团活动。
这类同学,写简历就需要强调自己的组织能力、沟通能力、团队协作能力。
组织策划了学校的XX征文活动,在XX(渠道/地方)做了XX宣传;为了深化活动效果,以“XX班级”的荣誉吸引,联系XX班委,在班级群内积极宣传活动。最后,活动期间收到XX稿件,评选出XX优质稿件,其中有XX被评为市级/省级/国家级优质文章。
不论是哪一种,凸出你的优势,强调你跟目标岗位,非常契合,这个岗位非你莫属。
四、邮件认真写
好不容易写完简历,别在邮件上跪了。
1.邮件标题要写好
很多同学在写简历的时候,直接在邮件标题上写“求职”“应聘实习生”,HR需要点进去,才能看到你的简历,备注你是谁,求职岗位是什么,联系方式是什么。
想想就觉得很麻烦,算了看下一份简历吧。
方便他人,就是方便自己。
邮件标题参考:XX岗位-学校年级-专业名称-联系方式-最少可实习X月
如果学校不是很好,可以写上。
因为实习生流动性大,花了两三个月好不容易培养出一个苗子,结果转身就递了辞呈,对于公司来说损失有点大。HR会更青睐实习超过6个月的候选人,填上实习月份,能够帮你加分不少。
2、邮件正文不马虎
正文部分不用写太多,HR很少会认真看完一大段文字,50-200字就差不多了。
回答到以下3个问题就差不多了,可以把简历的部分内容,摘写过来,但不要直接粘贴复制。
- 你是谁?姓名、联系方式
- 你从哪里来?学校、专业
- 为什么选择你?专业技能、社团经验、相关/类似的经验
3、以及其他
有些邮箱,尾部有默认的广告,需要提前删除掉。
QQ邮箱可以用,但要把非主流的名字、头像删掉,最好设置成中文名的拼写或是英文名。
大多数同学,在找第一份实习工作时,没什么工作经验可写。不必感到羞愧,这个“小秘密”大家都知道。
而且,很多公司的实习要求,没有你想象得那么严格。比如说,某个招聘网站上,国内知名公司的招聘要求:

某招聘网站上,小红书运营实习生要求

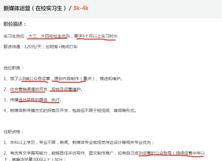
某招聘网站上,饿了么的实习生要求
甚至有人说:
在北京,只要你是个人,就能找到一个知名公司的实习机会。
别把自己看得很低,也别把自己看得太高。认真对待每一个求职岗位,珍惜每一次面试机会。
不要因为一两次的求职失败,就否定自己;也不要因为拿了几个offer就沾沾自喜,毕竟这只是我们走向社会的第一步,未来的路还很远。
成功入职以后,希望你能铭记以下几点:
1、别太看重薪资,多关注自己的个人成长,多听多看多想;
2、别认为实习生只是一个打杂的,认为你手上的工作无躁乏味,无法获得成长,转变一下思维,多思考怎么让工作变得更好;
3、别老是张口就问别人,不懂就百度,如果百度、知乎的前3页内容,无法解决你的问题,再问别人吧;
4、别给自己设限,老是觉得“我做不到”“我不行”,不懂就学;
5、别忘了写日报、周报,认真对待写日志,既能帮助你复盘每天/每周的工作,还能让领导发现你,给你更多的实践机会。