
【简介】
TIJ东京日本语研修所于1991年成立以来、对生活在日本的外国人、从海外来的留学生、在日本企业工作的外国人进行日语教育、培养日语教师、开发日本语教材等工作。学校主要对留学生的日语教育为主中心、二十几年来毕业生辈出,至今仍接受很多不同国家的留学生。
【宿舍】



homestay


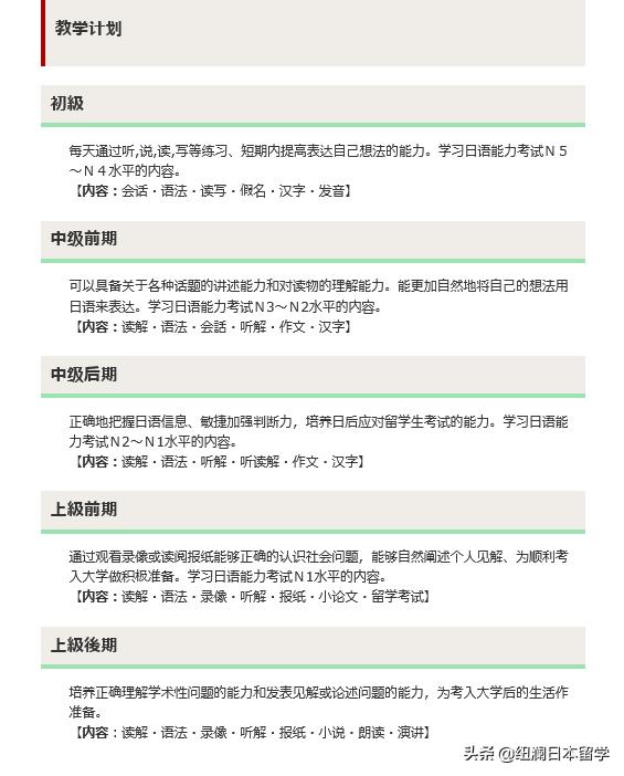
【课程】



【申请信息】


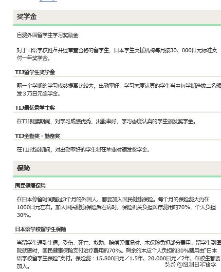
【奖学金及保险】

以上就是本次的TIJ东京日本语研修所具体介绍啦!
想要了解更多,记得继续关注纽扣酱!

TIJ东京日本语研修所于1991年成立以来、对生活在日本的外国人、从海外来的留学生、在日本企业工作的外国人进行日语教育、培养日语教师、开发日本语教材等工作。学校主要对留学生的日语教育为主中心、二十几年来毕业生辈出,至今仍接受很多不同国家的留学生。



homestay








以上就是本次的TIJ东京日本语研修所具体介绍啦!
想要了解更多,记得继续关注纽扣酱!