7月29日晚,苏宁易购(002024)公告,新一届董事会产生。来自阿里的黄明端当选董事长,聘任任峻为公司总裁。公司零售业务线总裁侯恩龙不再履行总裁职责;同时修改公司章程第七条为“总裁为公司的法定代表人”。这意味着,苏宁易购董事长和总裁均易人,法人代表也变了。
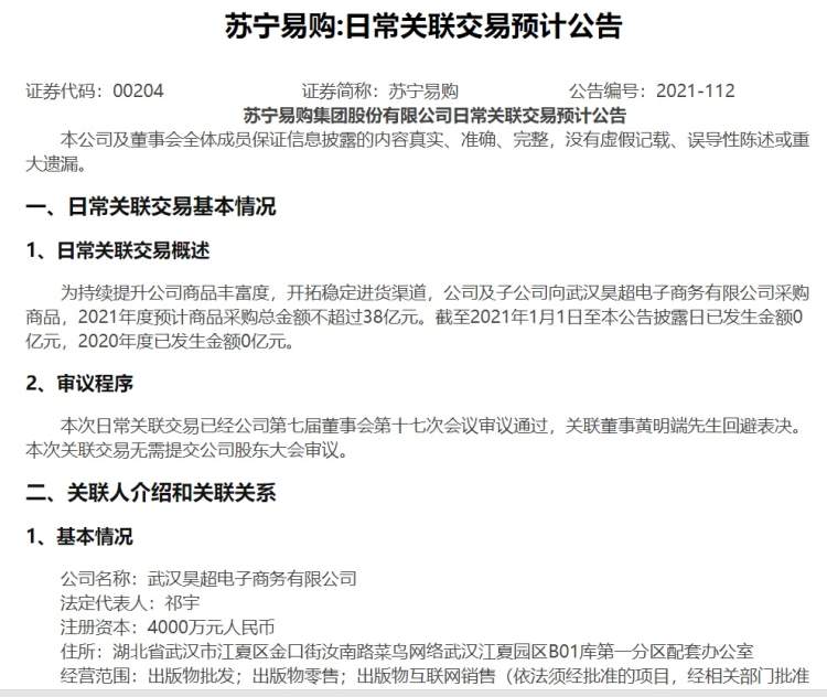
公司同时披露,终止今年股份回购计划,今年将向阿里旗下公司武汉昊超采购商品不超过38亿元。
7月29日临近午盘,苏宁易购涨停封至收盘,股价报5.8元,总市值540亿元。

公司六位非独立董事换了五位
引入战略投资者后,苏宁易购成为一家“无实际控制人”的公司。根据今天(7月29日)下午召开的公司股东大会和董事会表决结果,阿里提名的黄明端出任新一任董事长;苏宁易购创始人张近东之子张康阳进入董事会。
黄明端,中国台湾人,1955 年出生,工商管理硕士学位。曾任大润发流通总经理。2019年5月至2021年5月任高鑫零售有限公司首席执行官,2020年10月17日至今获委任为高鑫零售有限公司董事会主席。现任高鑫零售有限公司非执行董事。
与此同时,公司董事徐宏因个人原因,申请辞去公司董事职务,同时辞去董事会战略委员会委员。股东淘宝(中国)软件有限公司提名刘鹏为公司第七届董事会非独立董事候选人。
7月29日,孟祥胜因公司工作安排,书面申请辞去公司高级副总裁,同时不再担任公司执行委员会委员。目前孟祥胜持有公司股票422.3649万股,其离任后所持股份将遵守相关规定进行管理。
这样,苏宁易购原来6名非独立董事中,除了任峻,其余均退出。来自阿里的徐宏被刘鹏换下。公告显示,
刘鹏1976 年出生,南京理工大学外贸专业学士学位,对外经济贸易大学 EMBA 学位。2015 年加入阿里巴巴集团任副总裁。在加入阿里巴巴之前,
1998-2007年期间在海尔任职高管,
2007-2011年期间在苏宁电器分管手机、白电、黑电和重点客户部,
2012-2013年在麦德龙旗下万得城中国任分管采购的副总裁,
2013-2015年在好孩子中国商贸集团任副总裁,
新任总裁任峻,中国国籍,1977 年出生,本科学历。历任公司副总裁、董事会秘书,现任公司执行委员会主席、董事。
目前苏宁易购股权结构中,张近东及其一致行动人苏宁控股持股20.35%、淘宝中国持19.99%、江苏新新零售创新基金二期持16.96%、新新零售创新基金持股5.59%。
其中,新新零售创新基金二期与阿里系密切相关。根据苏宁易购公告,阿里旗下的杭州阿里妈妈软件服务有限公司在新新零售创新基金二期中出资占3成,持股比例最大。

终止股份回购,新增日常关联采购
当晚苏宁易购还披露,为保证公司稳定经营,实现健康发展,公司结合资金需求优先将资金用于投入公司日常经营上,董事会决定终止回购公司股份。
今年1月29日,该公司董事会会议审议通过《关于2021年回购部分社会公众股份方案的议案》,拟使用自有资金以集中竞价交易方式回购公司股份,回购总金额不低于人民币 亿元(含)且不超过10亿元(含),回购价格不超过11元/股(含)。目前尚未实施。
此外,为持续提升公司商品丰富度,开拓稳定进货渠道,公司及子公司向武汉昊超电子商务有限公司采购商品,2021年度预计金额不超过38亿元。双方交易定价、结算方式、付款安排等均根据市场化原则进行。
去年及今年至今该公司未向武汉昊超采购商品。
武汉昊超为浙江天猫技术有限公司全资子公司,浙江天猫技术有限公司为阿里巴巴集团控股子公司,武汉昊超截至2020年底总资产11.8亿元,净资产0.4亿元,2020年实现主营业务收入59亿元,净利润0元。
高管和股权变动盘后,苏宁易购进入新的发展阶段。
来源:周到