网上购买羊绒衫靠谱吗 (网上羊绒衫为什么价格差距大)

本报讯(记者杨滨)网购羊绒衫质量靠谱吗?市消协今天公布对40件网购羊绒衫的比较试验结果。经测试,“FANGRONG芳茸”、“WEN YOU®温友羊绒”两件样品没有一丝羊绒,用其他纤维冒充羊绒,涉嫌假冒;“俞兆林”等10件样品质量未达到国家标准要求。问题羊绒衫占抽检样品3成。

网上羊绒衫为什么价格差距大,羊绒衫检测事件

本次比较试验样品由市消协工作人员以普通消费者身份通过网络购物平台购买,涉及京东商城、天猫、亚马逊、当当网、苏宁易购、1号店、唯品会、聚美优品、梦芭莎9个网购平台销售的40个品牌的羊绒衫样品,购买价格从376元至8588元不等。

市消协上午表示,目前已将比较试验结果反馈给各相关网购平台,大部分问题商品已经下架。

100%羊绒衫实测根本没羊绒

纤维含量是羊绒衫的主要品质指标,是决定羊绒产品价值的重要因素。国家标准规定,纯羊绒针织品应含有100%的山羊绒纤维,疑似羊毛含量不得超过5%,即成品中山羊绒纤维含量达95%及以上时,可视为100%羊绒,并可标为“100%山羊绒”或“纯山羊绒”;羊绒混纺针织品优等品和一等品中的羊绒纤维含量百分比允许偏差为-5%,就是说羊绒纤维的减少不高于5%。

网上羊绒衫为什么价格差距大,羊绒衫检测事件

本次比较试验中,在苏宁易购温友羊绒官方旗舰店980元购买的“WEN YOU®温友羊绒”样品、在当当网百纯米尔羊绒工厂店726元购买的“FANGRONG芳茸”样品,分别明示羊绒100%和80%,实测只有20%的羊毛以及其他纤维,涉嫌假冒。

在京东俞兆林女装旗舰店购买的“俞兆林”羊绒衫样品,明示山羊绒96.3%,实测90%,也未达到国家标准要求。在当当网购买的“古茨伯帝GUCIBODI”羊绒衫样品混有微量其他纤维,存在瑕疵;购于聚美优品的“麦纱纱”样品标注羊绒混纺,但实测羊绒含量仅为22%。

5件羊绒衫整理剂过多穿着不舒服

二氯甲烷可溶性物质是指用二氯甲烷测定羊绒衫中油脂等可溶性物质的含量,它包括天然羊毛油脂,生产工序中加上的油剂、洗涤剂、特殊处理方法所用的整理剂如柔软剂等。二氯甲烷可溶性物质超过国家标准要求,说明该羊绒衫含油脂过高或后整理时添加了过多的整理剂,会使皮肤敏感的消费者造成嗅觉或体感上的不适。

网上羊绒衫为什么价格差距大,羊绒衫检测事件

经测试,在天猫商城米皇服饰旗舰店2180元购买的“米皇”羊绒衫,以及“绒典”、“柳伊人”、“迪瑞羊”、“FANGRONG芳茸”羊绒衫5件样品该指标不符合国家标准要求。

“宝姿”“米皇”等大牌羊绒衫威胁环境健康

本次比较试验中,市消协还检测了一个非常规检测项目APEO。据消协介绍,烷基酚聚氧乙烯醚(APEO)因为成本较低,在纺织业中被应用于印染、清洗工序。但APEO属不可降解类物质,一旦进入到环境中,就会迅速分解成毒性更强的环境激素且会在环境中存在很长时间。同时,它一旦进入生物体内之后,会干扰内分泌的正常生理作用,影响生物体正常的生殖和发育、促癌、影响免疫等。

网上羊绒衫为什么价格差距大,羊绒衫检测事件

测试发现,大部分羊绒生产企业确立了更加注重生态安全的生产体系,但仍有部分企业不重视生态链条的保护,使用含有APEO污染源的助剂进行生产,对人类的健康造成威胁。

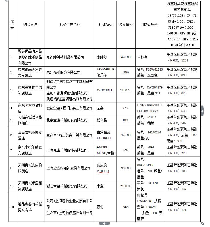
经测试,40件样品中有16件样品检出APEO物质,其中10件样品APEO值较高,最高的为在聚美优品购买的“麦纱纱”样品,测试值高达1231mg/kg。另外还包括一些知名品牌,如“宝姿”、“米皇”、“春竹”、“CROCODILE(鳄鱼)”、“博依格”、“米梭”等,购买价格高达5092元的“法玛莎”产品也在其中。

5件羊绒衫易起球

羊绒衫起球或者变形,也是消费者穿着时常遇到的问题。经测试,40件样品中,天猫商城didiboy官方旗舰店销售的“DIDIBOY”、唯品会芙兰克·尼羊绒专场销售的“FRANCK NAMANI”等5件样品,起球性能未达到国家标准要求,影响穿着效果。

网上羊绒衫为什么价格差距大,羊绒衫检测事件

松弛尺寸变化率反映了羊绒衫洗后变形程度,直接影响消费者的二次穿用。经测试,40件样品中,只有上海皮皮狗服饰股份有限公司“皮皮狗”牌和邢台普瑞服饰贸易有限公司“迪瑞羊”牌样品不符合国家标准要求。

网上羊绒衫为什么价格差距大,羊绒衫检测事件

此外,本次比较试验中还有7件样品产品标识存在问题,如未标注纤维含量、无企业地址及联系方式、洗涤图形符号不规范且内外标不一致等。