#头条创作挑战赛#
最近想要买房的小伙伴,是不是很苦恼,海口能入手的新楼盘,很多单价都上了2字头。
谈楼算了一下,目前备案价超过20000元/㎡的新房已经有28个了!

数据来源:海口市发改委
之前省统计局也出了一组数据,今年1到5月份,海口房屋销售金额217.1186亿元、销售面积125.11万㎡,折合房屋销售均价约17354元/㎡,同比 上涨约12.4% 。
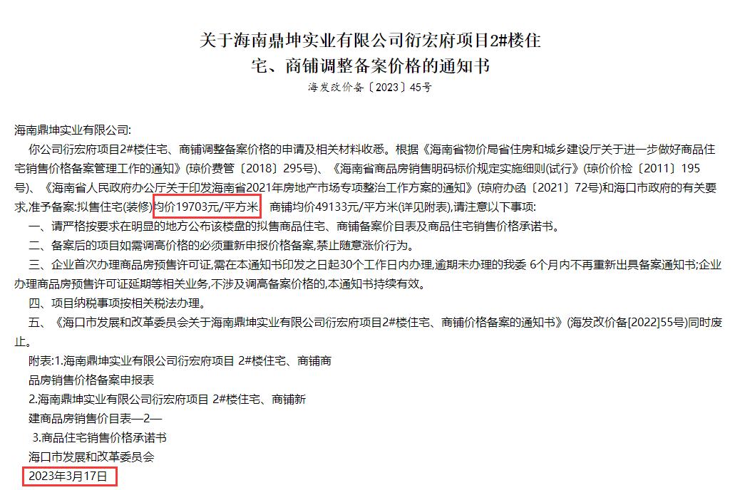
海口新房涨价的速度,肉眼可见,有不少楼盘是调了又调备案价,比如 衍宏府 ,同一栋住宅楼,去年的备案价是 17298元/㎡ ,今年的备案价已调至 19703元/㎡ ,均价上涨了 2405元/㎡ , 假如一套100平米户型的房子,今年要比去年多至少24个w!
要是按备案价规规矩矩卖房,倒也接受得来,问题是,不仅备案价往上调了,私下还要加价,总的算下来单价要在 2.2万/㎡ 左右(可以翻翻之前谈楼写过的看房记)。


心寒,从来都不是大吵大闹。
看到这个房价,只能说,努力赚钱吧,打工人!要不然永远也追不上房价上涨的速度。
再来看一些备案价超过19000元/㎡的新房,总共有17个,也不少,有些已经清盘了,这些楼盘中,别看备案价确实低了些,但实际售卖价格跟备案价毫无关系!个个加起价来一点也不含糊!

数据来源:海口市发改委
其中,就有这个 宇建城市花园 ,可以说,毫无节制的跟风涨价,至于涨了多少,值不值得,能不能买,继续往下看。

宇建城市花园 ,位于美兰区白龙南二横路与一横街交叉口东南120米处,开发商是海南宇建房地产开发有限公司。
先看一些基础指标:
楼盘总占地面积22427.17㎡,
建筑面积53192.82平方米,
容积率2.49.绿化率35%,
总户数203户,
2栋楼(B座、C座),
其中1到3层为商业,6层以上是住宅,
停车位586个。

宇建城市花园效果图

宇建城市花园平面图
从基础指标上看 ,这又是一个小楼盘,只有203户,才2栋楼,可以想象一下2栋楼的小区是咋样子的,就不要追求大园林品质什么的了,看下绿化率,也才35%,实际上,说不定都没到这个数。
这是从高层往下俯瞰整个小区的实景图,园林普普通通没啥特色,虽然现在还在施工中,但也能窥探一二,整个小区没啥造型。
就这样的小区,物业费还要 4.9元/㎡/月 , 物业公司是海南宇建物业管理有限公司,果然啊,自己人,肥水不流外人田,关键是,都有啥服务啊,物业费这么高!
据置业顾问介绍,这个楼盘要到明年年底才交房。

宇建城市花园实景图
从地段上讲, 这个楼盘所在位置属于海口老城区,周边商圈都比较成熟,离日月广场、名门广场、南亚广场、国兴大润发等大型商超,距离都在2公里内,包括周边的医疗配套还有农贸市场什么的,都还挺近的,从这点来看,地段不错,生活便利,当然,老城区的交通也是一级堵。

宇建城市花园周边

宇建城市花园周边
再看看户型 ,B栋有四种户型,面积段从93㎡-152㎡,两房到四房。
其中130平米的这个户型,有一个赠送的阳台,但这个户型的厨房设计特别小,从实用性上看,很不合理,你们看看吧:
|
|
户型图(点击可放大)
视频加载中...
93㎡的户型,只做了两房的布局,看实地样板间会发现,这个户型的特点也是客厅大,厨房小。
|
|
户型图(点击可放大)
C栋有以下户型,90多平和120多平,分别为两房和三房。
|
|
户型图(点击可放大)
|
|
户型图(点击可放大)
无论是从户型设计还是装修风格,这个楼盘都没有什么出彩的地方。
要是把客户定位为改善型客户,这个小区的品质,跟不上;要是刚需客户,90多平的户型才两房,对于刚需来讲,又奢侈了。
从视频中我们也可以看到,这个装修称不上什么豪华装修,都是很简单的大白墙,灰地砖,用的是什么牌子的材料也没说明,更没有什么大牌子的家电家具赠送,灯具跟安居房的灯是一样的,简单且普通。
懂行的都知道,一眼看过去,都是不值钱的装修!

宇建城市花园实景图
学区方面, 咱们前面说过,这个楼盘位于主城区,地段是好的,但是学区却不咋样,参考2022年学区划分,目前该小区的小学学区是龙岐小学,中学是海口四中。
|
|
中小学区划分(点击可放大)
综上所述 ,这楼盘,除了地段占点优势,其他的,着实不咋滴,那么价钱又是多少呢?前面说到备案价是19500元/㎡。
实际价格会让你嘴巴张成一个 0 ,大吃一惊!

说到价格 ,从海口整个楼市来看,已经形成了一股歪风,大家都是明里暗里的加,没人管,也管不着,加多少,都是开发商说了算,这个楼盘自然也是跟风,疯狂涨价!!
没错,单价要卖到 23800元/平米 ,比备案价多了 4300元/㎡ !开发商也太贪了吧!这个楼盘凭什么能卖这么高?这自信是佛主给的吗?

宇建城市花园实景图
这个价格,已经冲到了海口房价第一梯队了!跟罗牛山、中海、仁恒、大华、星华等这些大开发商不相上下,当然,以上那些也不是什么“善茬”,也都在备案价的基础上绑车位加装修费什么的。
反正,这个不起眼的开发商,搞这么小两栋楼,除了地段好一点,其他啥优势都没有的情况下,把房价干到了 23800元/㎡ !!!
超出备案价的部分,需要一次性付款,大家可以自行拿计算器出来算算。
120平的房子总价要285万,首付至少要130万左右。
不仅如此,开发商还把抠门做到了极致,这个楼盘,连正儿八经的售楼中心都没有,仅有一个临时租赁的接待处,就在这个“常寿星”正对面,接待处简陋,是谈楼踩盘中见到的少有的接待处,置业顾问也没几个,连沙盘都没有。

宇建城市花园周边
用置业顾问的话来说,那就是:“我们才那么几套房,很快就卖完了,所以没必要搞沙盘。”
是真的吗?
我们看看从推出到现在,已经小半年了,一共销售了多少?
从海口市住宅与房地产信息网上可以查到,目前仅仅备案 14套 !去化率不足 7% 。

数据来源:海口市住宅与房地产信息网

在研究这个楼盘的时候,谈楼还发现了一个问题,诺,就是这张申报表,土地使用起止年限是 2061年10月18日 ,这又是咋回事呢?

图片来源:海口市发改委
掐指一算,也就再过38年,土地就到期了,产权70年,腰斩了一半!
有没有网友知道这其中的前因后果呢?欢迎留言一起讨论。

总的来说 ,在当前大环境之下,好多人都看好海南楼市,看好自贸港,都等着2025年后海南飞起!
而房价这块,首当其冲,搞得现在大大小小的开发商,手里有货的,都在拼命涨价。
就宇建城市花园这样的楼盘,都能涨成这样,物业费高、房价高,这是把购房者当韭菜来收割啊!
房子好不好,值不值得,相信大家看完心里都会有数。
那么,关于宇建城市花园,你们觉得值这个价吗?
欢迎关注海南谈楼, 留个言互个动,biu~









