
洗头,几乎是天天都要做的事。
但越是家常便饭的事情,越是有讲究,各种「禁忌」层出不穷:
不要用冷水洗头,否则会脑梗中风。
洗发水不能直接抹头上。
少用洗发水,因为会致癌。
不要每天洗头,否则容易掉头发。
洗头时,别用手抓头皮。
这么些个说法,搞得人连个头发也不会洗了。
皮肤科的陈奇权医生,倒是认真解读了一下关于洗头的 5 大「禁忌」。

忌用冷水洗头,否则易中风?
冷水洗头会中风的说法,夸张了。 但洗头的水温合适,这一点是没错的。
过热的水会舒张头皮表面的血管,过凉的水则会刺激血管收缩。血管的过度舒张或收缩,可能会造成头痛、头晕。
尤其是大热天里,直接用冷水冲洗头发,听上去挺爽,但因为温差较大,更容易刺激头部引起不适。
另外,比起温水,冷水不容易洗掉头发上的油腻。

图片来源:123rf.com.cn 正版图片库
这里也要提醒中老年朋友们:
如果是单打水洗头,或就着水龙头洗头时,难免会前屈弯着脖子,低头去洗发。 如果低头洗头时间过长,抬起头时常常会使人头昏眼花,有时眼前还会一片漆黑。
建议不要长时间弯腰低头洗发,同时调整好洗发台面的高度。
除此之外,还有类似「早上洗头易中风」「清晨洗头浇灭阳气」的告诫。
然而——
如果已经有了固定洗头时间的习惯,并不觉得此时洗头有什么不舒服,完全不用受制于所谓「什么时间洗头不好」的说法。

洗发水不能直接抹头上?

图片来源:123rf.com.cn 正版图片库
这个说法的理由是:
洗发水的成分会刺激头皮,如果直接接触头皮,头皮会受不了,建议先在手里搓出泡沫后再洗。
其实并非如此。
一方面,只要对洗发水的成分不过敏,怎么接触头皮都没事。
另一方面,只要是正规品牌的合格洗发水,那洗发水的原始浓度下对皮肤的刺激性已经足够小,否则也没法获准上市售卖。
所以,把洗发水直接倒在头上涂抹,并不会有什么问题,记得冲洗干净就好。

洗发水会致癌?

图片来源:123rf.com.cn 正版图片库
这种说法,隔一段时间就会出现。
因为有新闻报道:
我们常用的 60 款品牌洗发水, 有 60% 以上都检出有害物质二恶烷。
但洗发水检出二恶烷很正常。洗发水的原料中,多多少少都会含有微量的二恶烷杂质残留。
二恶烷属于 2B 类致癌物,致癌证据强度并不算特别高。
清华大学化学专业的孙亚飞博士也说:
二恶烷的皮肤吸收率非常低,而且洗发水含有的二恶烷特别少。如果不是每天洗几百次头洗一辈子,没可能有什么危险。
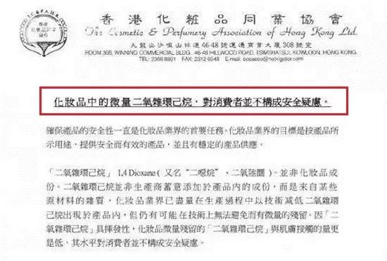
事实上,在新闻报道之后,香港的消协还专门发了一次说明:化妆品中的微量二氧杂环乙烷,对消费者并不构成安全疑虑。

图片来源:香港化妆品同业协会
大家不用担心「洗发水致癌」的说法,只要是正规厂家、正式渠道购买来的洗发水,放心使用就好。

频繁洗头容易掉头发?

图片来源:123rf.com.cn 正版图片库
洗头不会导致头发掉更多。它只是让那些已经快要掉落的头发离开头皮罢了。
一般来说,正常人每天会掉落 100 根左右的头发。
有一个小技巧,帮助大家粗略评估掉发状况:
用手轻轻抓住一撮头发,轻轻一拉,连续在头皮不同部位重复 5~6 次。
如果每次只有 1~2 根头发脱落,代表头发基本正常,粗略估计每天自然脱发数少于 100 根。
如果每次都超过 3 根,则提示每天自然脱发可能超过 100 根了。

洗头时不能用手指抓头皮?

图片来源:123rf.com.cn 正版图片库
这就要看你对「抓头皮」的定义是什么样的了。
洗头发,不仅是洗去头发上的灰尘油腻,也要洗去头皮上的汗液、皮屑、污物。
为了确保清洁干净,抓头皮的动作是有一定的辅助作用。
如果你指甲很长、使劲很大,把头皮抓破了,的确可能引发头皮炎症,或者损伤毛囊。
但只要剪短指甲,在不损伤头皮的前提下,用指腹从前到后轻轻地揉搓头皮和头发,是没问题的。

图片来源:123rf.com.cn 正版图片库
洗头是件小事,但日常保健不就是从这些点点滴滴的小处做开来的吗?
希望我们的陪伴,能让你少一些困惑,多一份放心。
如果觉得有用, 别忘了把 丁香家庭健康 推荐给关心的家人朋友看看呀。
商业及广告合作请联系:doctor@dxy.com