黄埔区可以说是新广州人的置业圣地,这里城市界面颜值高(尤其是萝岗),房价相对亲民。
今天我们来简单盘点一下黄埔区的学位房。
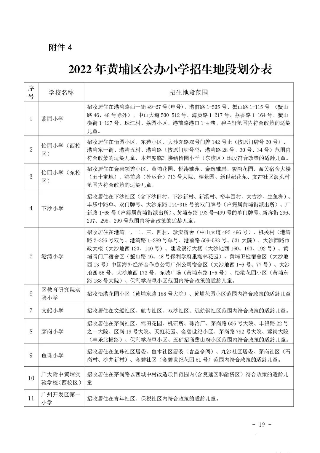
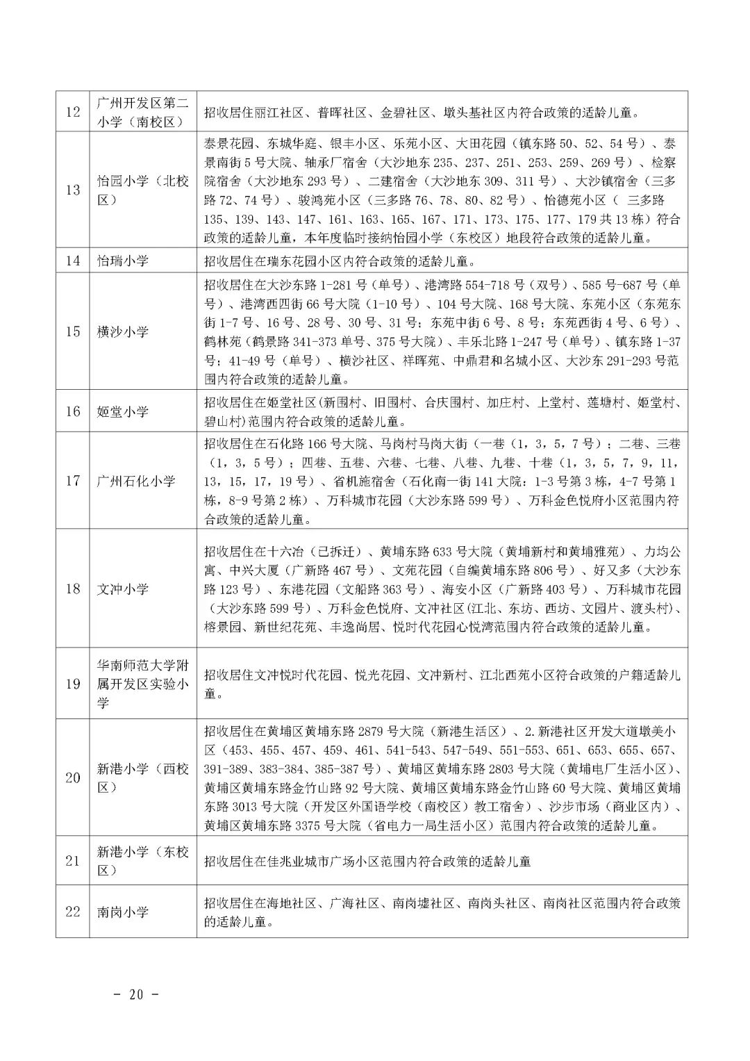
目前整个黄埔区有10所省级小学,分别是怡园小学、广州石化小学、港湾小学、荔园小学、下沙小学、沙步小学、文冲小学、广州黄埔同仁小学、广州开发区第二小学、广州开发区第一小学。
其中广州黄埔同仁小学是黄埔区唯一一所民办省一级小学。
这10所学校都在黄埔南部,而黄埔南部是老工业区,最早的一批学校不少属于企业内部学校,水平参差不齐。
而黄埔的北部更弱,这里之前是农村,2005年被划拨给新成立的萝岗区,直到2015年黄埔和萝岗合并,才成为黄埔的一部分。





怡园小学是黄埔区窗口学校,素有“老黄埔第一名小”之称号,1994年被评为广东省首批省一级学校。
怡园小学小学包括东校区、北校区、西校区三个校区。其中,最好的是西校区(本部),东校区居中,北校区最差。
因为学生多,所以买了对应楼盘的业主们需要在三个校区里面摇号,不能保证百分百入读哪个校区。
怡园小学(东校区)对应的楼盘有:黄埔花园(2005年建成);骏鸿花园(2005年建成);金碧领秀国际(2007年建成);新世纪花苑(1995年建成);海关大院(1998年建成);榕景园(2001年建成)。
怡园小学(西校区)对应的楼盘有:怡园小区(1992年建成);港湾五村(1999年建成);港湾路(1995年建成)。
怡园小学(北校区)对应的楼盘有:泰景花园(2006年建成);泰景花园东城华庭(2014年建成);乙烯大院(1998年建成)。
荔园小学、石化小学这两所小学在老黄埔板块还是不错的,生源相对纯粹。其他学校因为生源不够纯粹问题,所以教学质量和口碑相对一般。
荔园小学对应的楼盘有:荔园小区(1993年建成);金港花园/金堂楼、金满楼(2000年建成);天伦东时区(2000年建成);荔香花园(1996年建成)等。
石化小学对应的楼盘有:岭顶山居;石化生活区(1978年建成);石化中学教师楼。
从上面的学校以及对应的楼盘可以看出,大部分学位还算不错的,楼盘楼龄相对没有那么新了。
有且仅有怡园东对应的黄埔花园和金碧领秀国际楼龄尚且没那么旧。
这也侧面说明了为什么黄埔花园是老黄埔板块里的网红小区。
说完老黄埔,我们来讲一下萝岗区。
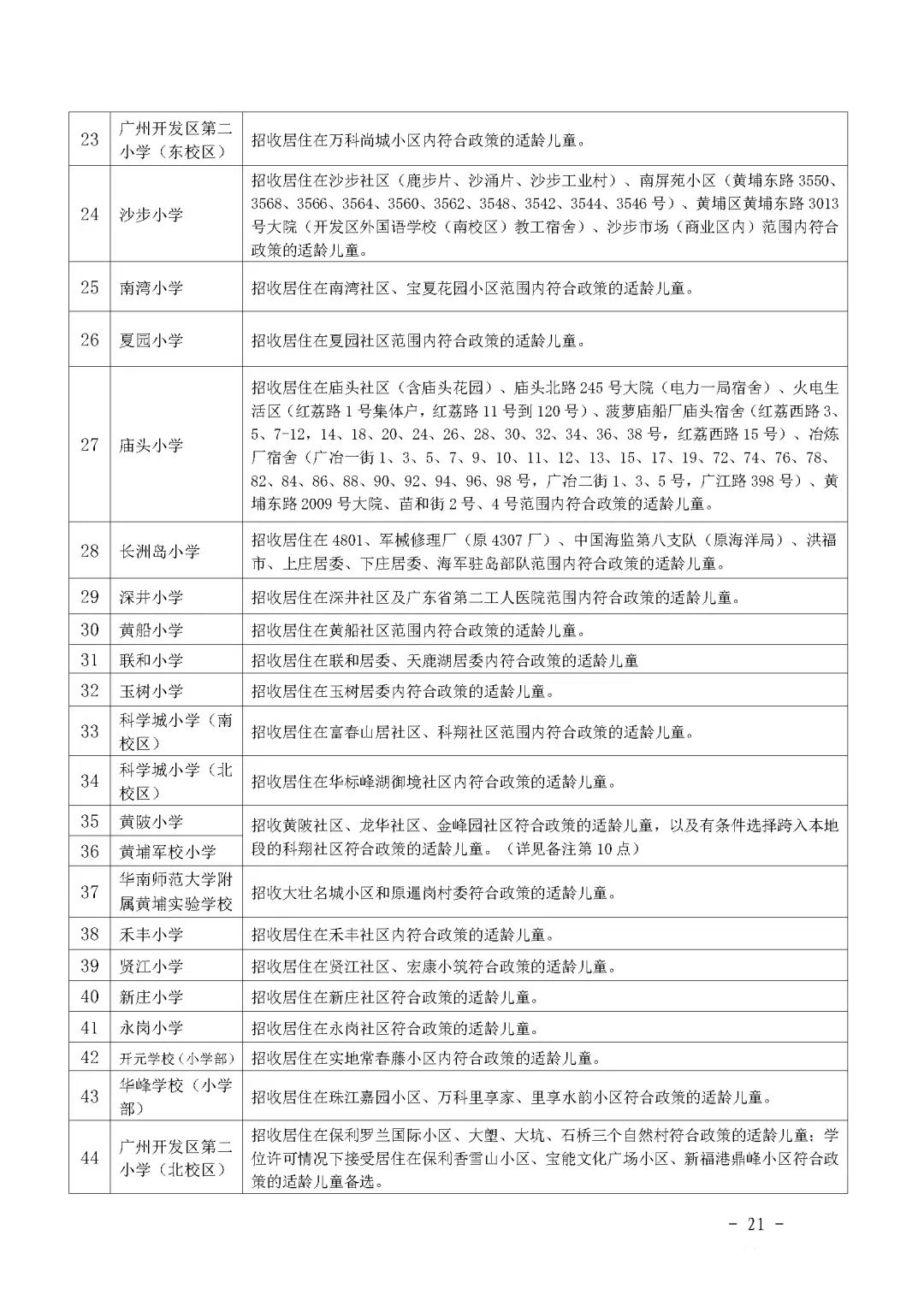
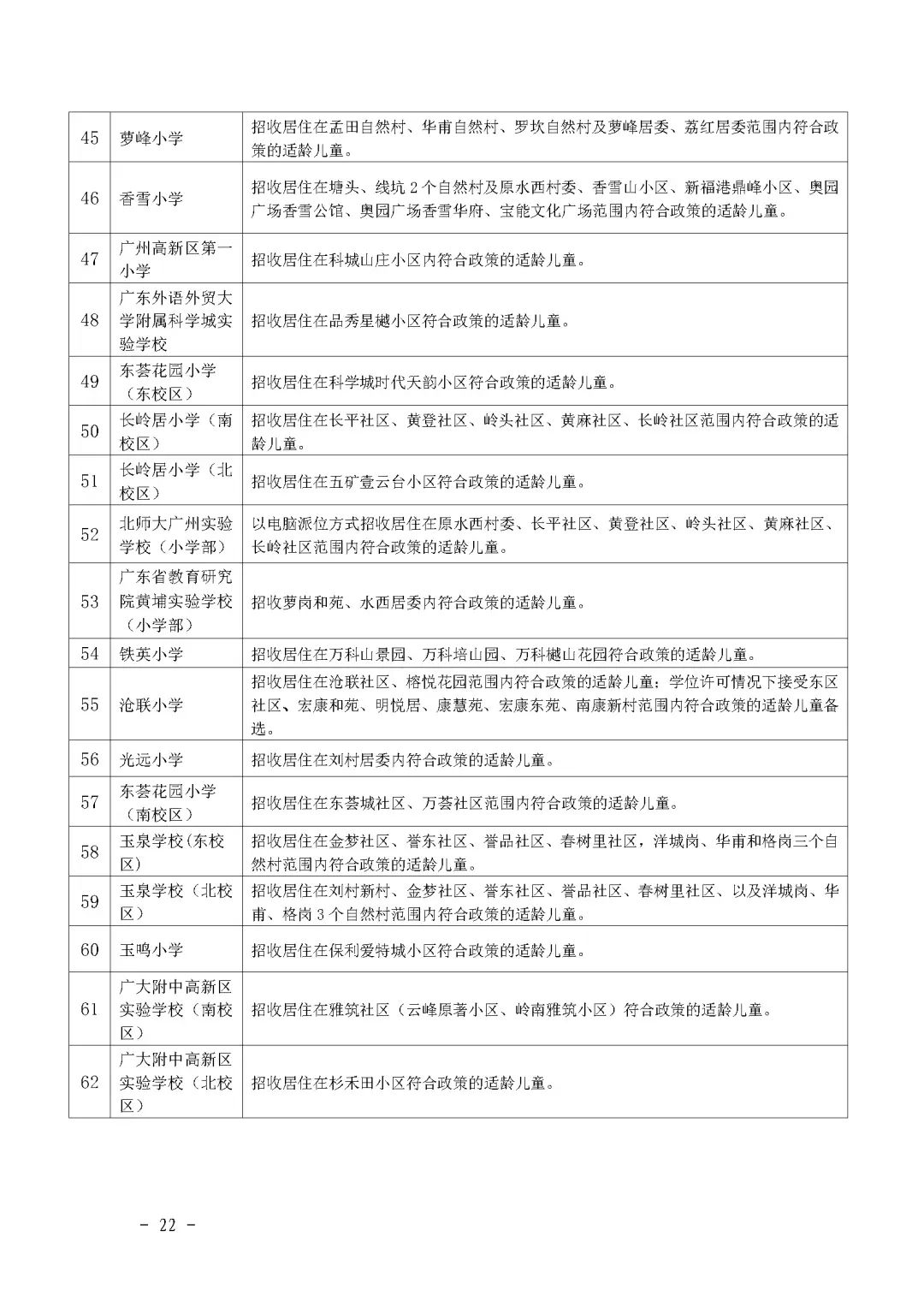
整个萝岗区,学校还算不错的,不包含那些新引进的挂牌名校,有两个:一个是东荟城小学,一个是科学城小学。
东荟城小学是万科的业主们硬生生把这所学校鸡成了黄埔区名校,听说学习成绩曾经拿过黄埔第一。
只是假如想要买东荟城小区,有个潜在风险:目前学位拥堵,买了不一定百分百入读东荟城小学。
如果学位不足,可能参与统筹摇号。
至于科学城小学,是整个黄埔区排名前五,位于黄陂板块。
科学城小学对应的小区有:雅居乐富春山居(2016年建成);越秀岭南山畔(2014年建成);保利林语山庄(2008年建成)。
科学城北校区对应的小区有:华标峰湖御景(2018年建成)。
- END -