2019年的京东推广平台京准通变化很大,最大的变化就是推广渠道更多样化了,玩法更全面了,按推广方式分为7大模块。
展示类广告(品牌聚效,京东直投);搜索类广告(京东快车);购物触点类广告(购物触点);付佣类广告(京挑客、裂变广告);品牌类广告(合约展位);海投广告(京东海投);联合活动(活动通)。其中购物触点和裂变广告是今年新增的,京东海投是在原来的京东快车中的海投计划独立出来了。

先说一下,新增的2个推广工具“购物触点”作用就是覆盖客户的购物前、购物中和购物后场景的精准渗透,达到千人千面的更精准人群定向从而提高商家的转化率;“裂变广告”玩的是社交媒体的粉丝传播。
利用粉丝的相互分享获取京东更外围的客户,京东是想借力于目前比较高流量的社交媒体比如微信类、视频类新媒体挖掘新客户。活动通实际上就秒杀活动的报名入口没有什么推广的实际意义。其实自京准通诞生以来京东直投一直存在,但是为什么有的商家一直做不好效果。
一是基于之前京东没有那么多的第三方广告合作渠道,二是很多做直投的商家追求短平快的效果,在短时间内小投入想达到大回报,这个想法不现实的,京东站外流量转化本来就很难掌控,有时访客数达到1000+也未必有转化。
今年是京东618活动进行的第16个年头,面对各大电商平台的疯狂蚕食本该属于京东特有的店庆促销活动,“618活动”早已经是全网促销,全民电商时代。
京东站内的流量已经不足以满足商家转化需求,拓展京东站外流量才是王道,所以在这个得流量者得天下的电商时代,京东直投是除了京东站内获取流量的最直接的渠道。有业绩突出的商家说,京东业绩有一半是站外流量贡献的,此话不为过。
现在正是京东618大促活动(6月1日~20日)如火如荼进行中,京东直投不同类目如何抢量,有哪些新流量,新资源,新玩法,新功能,我们一起来看看大神如何玩吧。
一、 不同类目抢量策略
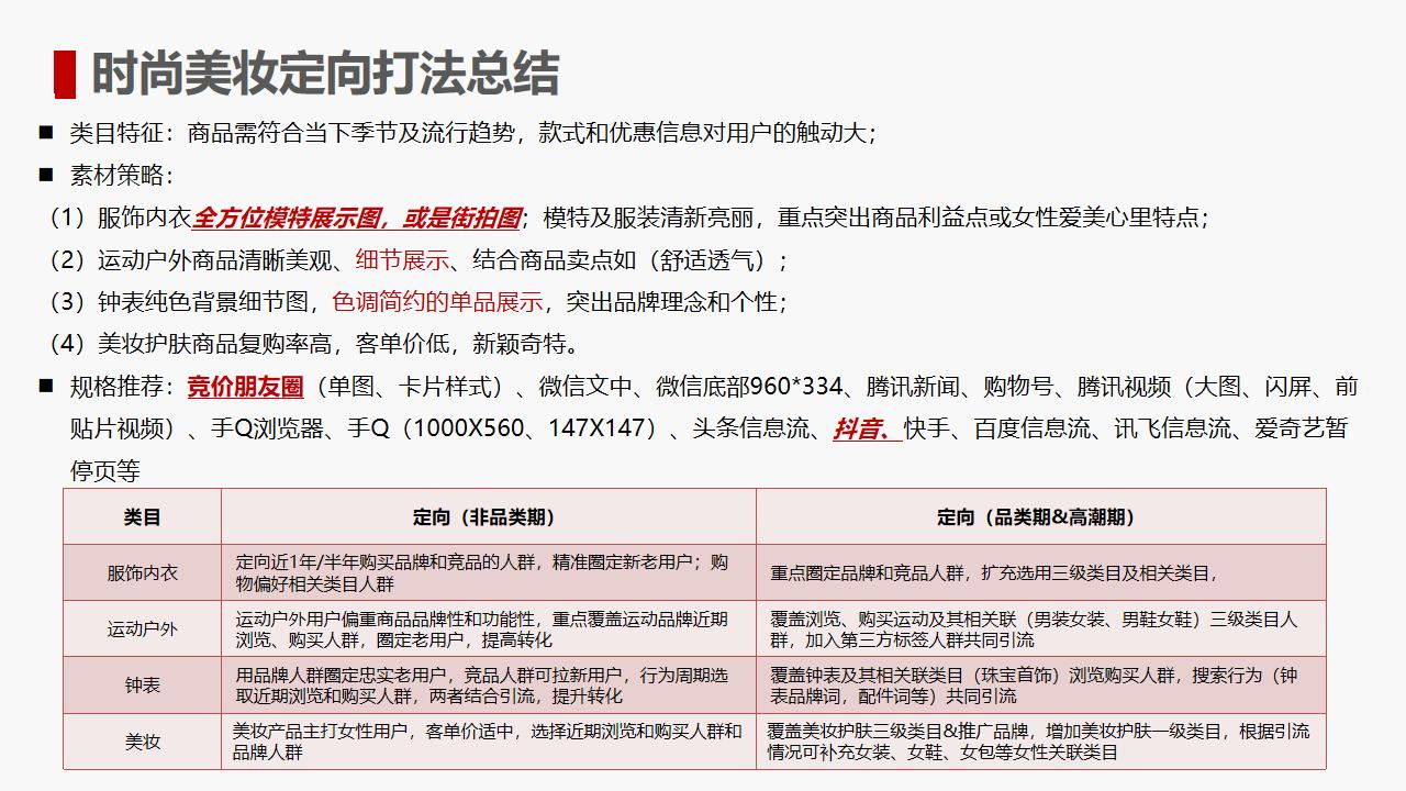
时尚美妆定向答法总结

居家生活类目定向打法总结

3C家电类目定向打法总结

消费品类目定向打法总结

生鲜品类定向打法总结

二、 出价策略
腾讯资源出价建议

头条/百度/京X资源出价建议

三、 新资源
快手短视频




四、 新功能
智能创意






五、新玩法
媒体分类标签

推荐主投标签

分品类投放标签建议

投放指引

本章的电商知识到此结束啦,如果你想学习更多记得关注我们,大家有什么更多的建议可以随时留言哦,我们下次会带领大家学习不同的电商知识,我们下期再见!