
作者:徐图之
8月8日,知乎在北京召开发布会,宣布推出面向用户与内容创作者的海盐计划。在发布会的最后知乎公布一则重磅消息:知乎创始人兼CEO周源正式宣布公司已完成2.7亿美元(折合人民币约18.5亿元)的E轮融资!据悉,获此融资后,知乎将加速全民知识内容平台的建设,加大在AI技术、内容生态、知识服务于商业化等多维度投入。
公司并未在第一时间公布投资方和估值。有知情人士透露,本轮投后知乎的估值约为24亿美元,尚珹资本领投,而腾讯、高盛、阳光保险等选择跟投。
距离知乎2017年1月完成的1亿美元D轮融资,已过去19个月,而知乎也从当时10亿美金估值,增长近1.5倍。
这笔知乎历史上最大规模的融资,超过知乎过去五轮融资的总和,在资本市场整体遇冷“入冬”之际,知乎能获得如此规模的投资,实属难得。


“养在深闺”的知乎
这两年知乎的发展进入了快车道。
截至2018年6月底,知乎已拥有1.8亿注册用户,年增长率达95.12%,累计回答数超1.1亿。2018年上半年,知乎营业额相比2017年同期增长340%,知乎大学(原“知识市场”业务)的付费人次超600万。相关数据显示,知乎应用端的月均DAU(日活跃用户数)也始终保持在800万以上。
邀请新生代偶像代言、密集投放“*脑洗**”广告、大刀阔斧的商业化……知乎现在的一举一动,似乎都表明这个一向以“小众”“高知”著称的知识问答社区,越来越走进大众的视野。
知乎诞生的头两年,用“养在深闺”来形容并不夸张。
2010年12月内测,2011年1月正式上线,最开始的时候,知乎的用户只有200多个。当时,在程序员出身的周源看来,能把用户做到2万就已经很理想了。没想到短短一年后,知乎的用户数就达到20万。
为了保证知乎内容产出的高水准,知乎采用了“邀请注册+审核制”的封闭式运营策略。最早的一批“种子用户”几乎都来自团队亲自邮件邀请,而他们无不是各行业内的知名人士:李开复、徐小平、雷军、Keso,还有很多创投圈、媒体圈的精英。

知乎:用问答发掘增量信息
在周源看来,谷歌定义了一种“信息+按钮”的内容形式,通过广泛的收录网页,获取存量信息,再通过算法为用户获取所需内容。而知乎则想要去创造另一种内容形式,即问答,来挖掘出用户大脑中的“知识、经验与见解”。
通过问答的形式创造出具体场景,再通过点对点的精准邀请获得回答,这些未被搜索引擎辑录、难以百度出答案的信息是名副其实的“增量信息”。
知乎建立起一套完整的内容生产体系。有需求的用户提问(产生话题)邀请有相关知识背景或经验的用户回答(观点输出),聚集起对该话题感兴趣的用户,通过对问题和回答的浏览形成讨论(完成观点互换),并在此基础上关注相关用户及问题,源源不断地获取新内容。

高质量的原始用户,保证初始内容(提问+回答)的优质与专业;严格的邀请码发放与注册审核制度,使得社区用户的整体素质得到良好把控;不对外开放的网页,使得知乎成为互联网内容生产的独特源头。在团队“精耕细作”“严防死守”的运营下,知乎“小众、专业、高知”的平台基调就此奠定。
从2010年12月到2013年3月,知乎始终保持封闭式运营态势,完成了高质量用户及内容的积累。此时的知乎犹如蒙着面纱的女神,略显神秘又十分吸人,注册邀请码一号难求,成了被高价热炒的抢手货。

走进开放时代
在赢得品质与口碑之后,知乎开始谋求量的积累。2013年4月,知乎正式开放账户注册,
酒香不怕巷子深,数年 “封闭化”运营的知乎一朝开放,立刻便迎来了汹涌而来的用户潮。仅仅九个月,知乎的注册用户数就翻了十倍,由开放前的40万激增至400万。
伴随着公开注册制,知乎的整个运营策略进行了转向。
为更好地将知乎品牌的对外传播,知乎推出独立产品“知乎日报”,将知乎内每日产生的优质内容进行“提纯与萃取”,浓缩成日报的形式供用户消费。这些优中选优的内容往往兼具专业性与娱乐性,再加上进一步降低的用户门槛(登录“知乎日报”可以直接使用其他社交平台账户)。

“知乎日报”如同一张海报,将知乎产生的有效信息释放到更大的用户群中,知乎特有的“高知”“专业”的平台魅力吸引着越来越多的普通用户。
到了2017年3月,开放四年后的知乎已坐拥6900万用户,创造问题逾1500万个、回答逾5500万个。科技、医疗、体育、音乐、艺术、哲学、社会学、心理学……几乎你能想象到的所有学科领域与话题,在知乎都能找到资深从业者与精彩的回答。

知乎?“编乎”?
开放为知乎带来了良好的用户数据和巨大的商业想象空间,但批评声也随之而来。
老用户们将蜂拥而至的新用户称为“鱼龙混杂”“泥沙俱下”,认为他们的到来极大拉低来了知乎的整体水准;而新用户们也同样厌恶老用户自带“高人一等”的优越感。在外界看来,知乎过分强调“品质”“精致”“高知”的风气显得不接地气、虚伪乃至虚假。
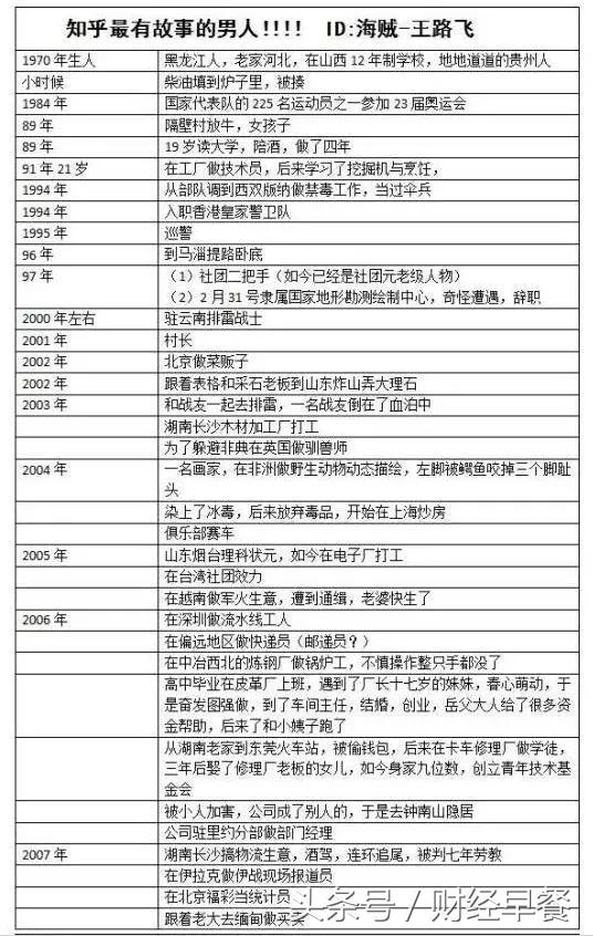
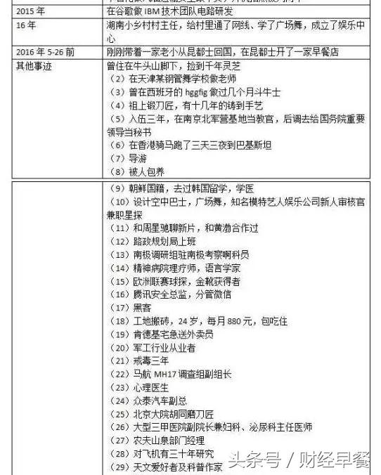
外界对于知乎普遍“精英化”氛围的嘲讽在“海贼-王路飞”事件中达到了顶峰。这位奇男子被戏称为“知乎最有故事的男人”,他一人分饰244角,出没于无数问题之下,以其堪称玄幻的人生经历收割无数高赞。
2017年事发后,有热心群众特意整理出其编年史,在网上轰动一时:


几乎是一夜之间,知乎成为了“编乎”,那句著名的solgan“与世界分享你的知识、经验和见解”,也被人恶搞成“与世界分享你刚编的故事”。

反对者的攻击或许过分偏激,但为了获得高赞和关注,知乎社区内“抖机灵”“讲故事”的风气确实愈演愈烈。“水化”“泛娱乐化”大大冲击着知乎 “严谨求知”知识论坛的氛围。
有分析人士称,“海贼-王路飞”夸张到荒诞的表演,以献祭自身为代价,“狠狠抽了知乎伪精英的脸”,拆穿了“皇帝的新衣”。但这一现象背后,其实是“知乎用户群体组成质量的下降,与随着规模效应叠升而导致的内容价值稀释、管理困难”。
如何实现内容质量与用户数量的平衡?是知乎很长一段时间内面临的最大挑战。
急剧增长的用户必然带来管理混乱与内容的“水化”,而前期小体量下的严格管控也难以在此阶段复制。如果完全放任新用户的大量涌入,则知乎的内容风格必然进一步由“专业性解答”倒向“泛娱乐化叙述”。毕竟,大众往往意味着“通俗”。长此以往,知乎“提供高质量知识问答为平台定位”的根基将难以维系。

用户下沉与知识普惠的背后
是选择高端知识社区的“调性”,还是大众论坛的趣味性?对于商业化社区而言,失去内容质量,则意味着失去立身之本;而一昧限制“流量”,更是自掘坟墓。
周源一直试图寻找到二者之间的平衡点, 但这似乎是个无解的难题。在找到答案前,他以十分巧妙的方式回应外界对于知乎“大众化”质疑,称知乎“正从服务一部分人的知识社区迈向普惠内容平台”。所谓的“知识普惠”,在此语境中往往与用户下沉相关联。
周源承认:“知乎用户结构发生了大幅变化,大量二三线城市的用户在知乎进行讨论、分享和交流,年轻用户的占比也正在提高”。用户结构下沉,为知乎带来不断增长的用户量与活跃度;而知识普惠,则意味着知乎将为二三线城市及以下用户提供所需内容,这其中包括专业性信息,自然也包括娱乐化消遣。
用户下沉与知识普惠的口号背后,是知乎鲜明的“商业化”意图。毕竟在内容与用户质量之外,“商业化”才是更为实际的考量。
以流量增长实现规模化的广告营收,这是大量互联网内容平台最基础的商业模式,知乎也不例外。广告的最终目的在于转化,转化率的高低正是衡量广告优劣的唯一标准。
而知乎商业化的最大优势正在于其精准的用户属性,将合适的内容推荐给需要的用户,实现更精准的连接,从而实现内容价值的最大化。
从“值乎”到“知乎live”,从“知乎市场”到“知乎大学”,自2016年起,乘着“知识付费”的东风,知乎商业化之路走得颇为顺畅。
但这种广告+知识服务的商业模式,到底能不能支撑起知乎24亿美元的估值,而在E轮融资之后,知乎又能否在于资本的斡旋中保持住知乎的初心?
这只能交由时间来检验。
网络 | 图片