
引言:7月伊始,房地产行业从销售端到供应端的政策全面收紧。8月,标杆房企投资力度大幅削减。回望今年,浙江区域接连供地,3-6月土地市场大热,在7月政策陆续收紧情况下,四季度土地时候仍有土地供应?地块是否还有利可图?房企是否还能抓住机会从中分得一勺羹?
企业对下半年投资的态度分化
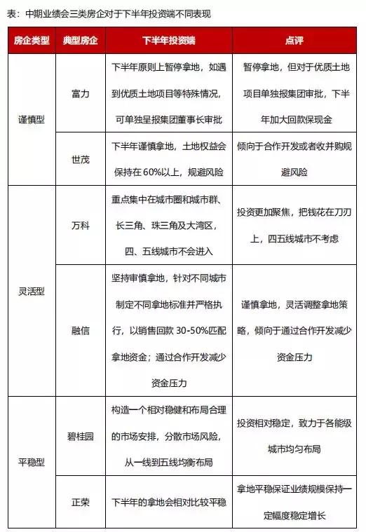
19年中期企业业绩发布会中,不同房企对于下半年投资态度出现分化,大致可分为三类房企:谨慎型房企、灵活型房企、平稳型房企。谨慎型房企是指随着房地产市场的收紧,投资态度变得谨慎,本着宁可错过不可多拿态度的房企,以富力、世茂为代表;灵活型房企是指投资更看中机会,有所取舍的房企,以万科、融信为代表;平稳型房企是指不完全受市场限制,均衡布局,分散风险的房企,以碧桂园、正荣为代表。

虽然横向对比,各路房企各有各的考量,投资态度有所分化,但纵向观察,7月以来,房企投资力度都有所下降。
企业2019年以来投资表现,8月投资力度断崖式下滑

房企在2-4月期间投资力度持续增加,在4月达到2019年峰值,出现小高潮,之后持续维稳至7月,8月出现断崖式下降,环比下降65%。由于房企融资难度增加,还受中央调控政策影响,房企拿地态度越发谨慎。
表:Top30房企投资权益金额变动

在国家政策全面收紧下,房企对于下半年投资偏谨慎。从表中可以看出,8月投资力度出现断崖式下降,主要是由于大部分房企减少拿地甚至不拿地。其中阳光城、旭辉、龙光、正荣、泰禾在整个8月都暂无拿地,而万科在7月加大投资力度之后,8月快速缩减投资规模。
房企也通过收并购减少拿地成本,其中中梁在8月1日分别以1.6亿元和2.48亿元收购安徽省体育大道以西、龟山路以南地块和山东省青岛市黄岛区供销社地块;招商蛇口在8月29日以4.99亿元收购新城旗下子公司新城悦盛100%股权,间接获得温岭市太平街道地块。
浙江省城市是否还存在投资机会?
是否有地供?
截止到2019年8月末,浙江省各区域供地情况各不相同。杭州的上城区、宁波的江北区、绍兴的上虞区和湖州的吴兴区都已超额完成今年的供地计划,而杭州的上城区、富阳区和江干区、绍兴的柯桥区、舟山的普陀区和台州的椒江区都已接近完成今年供地计划,预计今年内供地计划较少。

注:浙江省共有11个地级市,其中金华、温州、衢州、丽水四个市未公布2019年土地供应计划。而在已经公布的7个地级市里面,由于官方公布的区域包含行政区与职能区划分,无法确认数据归属区域,故本文将着重介绍行政区域的土地供应情况。
虽然浙江省有小部分地区已完成或已接近完成今年供地计划,但其他区域供地计划完成度仍较少,预计下半年这些区域将有大量土地面世。而这些区域中不乏有热门的区域,杭州的滨江区和拱墅区、宁波的海曙区和鄞州区、台州的黄岩区和路桥区均位于中心城区附近。
是否有利赚?

在浙江省土地市场较热的3-6月,各家房企竞争激烈,高溢价地频出,其整体平均楼面价较高,使得浙江省土地利润空间收窄。到了7-8月,在全国政策的影响下,浙江省土地市场发生急转,利润空间走高。从城市内部来看,较为分化,具体变现如下图:

由于三个城市在7、8月土地成交数量较少,容易造成利润空间出现偏差,故以下不作分析。
利润空间由正转为负——宁波 供地转向热门区域且供地较少

8月,宁波供地较少且主要位于几大热门区域:海曙区、鄞州区、江北区,使得宁波楼面价出现飞跃式上升,成交楼面价增幅达78%,导致宁波利润空间由正转为负,但也出现区域分化现象。总体来看宁波利润空间转为负,除了高昂的土地成本外,宁波房价也是不可忽视的一个因素:8月宁波住宅均价16650元/平,而8月宁波成交楼面均价却接近14157元/平,即使热销板块房价在30000左右,盈利空间也十分有限。
利润空间为负,但利润开始回升——嘉兴 供地仍为热门区域但地理位置较为偏僻
7、8月,嘉兴供地主要集中在环杭热门区域:海宁市和桐乡市,成交楼面价仍位于高位,但由于区域供地位置出现差异,地理位置较为偏僻,导致土地成交楼面价出现小幅下滑,但总体趋于稳定,均价为6300元/平左右。8月嘉兴住宅销售均价维持稳定状态,并且成交楼面价处于高位,导致利润空间有所回升,但幅度较小仍为负。
利润空间扩大——杭州 限价+非热门板块供应导致成交楼面价下降
表:2019年7月杭州市出让第一波限价地块信息

杭州在7月末出让的土地不仅限制土地封顶价,而且限制未来的新房毛坯销售均价、毛坯最高价以及最高精装标准。杭州在此“限价”政策后,房企竞拍积极性下降,土地溢价率逐步走低,加上8月土地供应主要集中于非热门板块,成交楼面价进一步下降,导致利润空间转好。
利润空间扩大——台州、绍兴 供地转向县以及非中心区域

8月,绍兴供应的土地主要集中于县以及非市中心区域,而且大多都为底价或低溢价竞得,导致成交楼面价出现大幅下降,成交楼面均价降幅高达45%,绍兴8月房价处于维稳状态,均价为13300元/㎡左右。土拍成本的大幅下降导致绍兴利润空间逆转。

台州虽然土地溢价率较高,但供地集中于县以及非市中心,土地成交楼面价仍位于低位。台州房价虽有部分区域出现下滑,但总体房价较7月有所上升。土拍成本下降外加房价上涨,双重作用,*管双**齐下,使得台州利润空间继续扩大,呈大幅上升趋势。
声明:本文观点仅代表作者观点 版权归亿翰智库所有
未经授权请勿随意转载 如需转载请联系后台或在此文后留言
转载时请注明出处:亿翰智库华东院
感谢配合!