(报告出品方/分析师:国联证券 郑薇)
1 华大智造,基因测序仪第一股
2016年,华大智造成立于深圳市盐田区,并在2021年9月2日申请科创版上市,成为国内基因测序仪器第一股。公司专注于生命科学与生物技术领域,以测序仪器、相关试剂耗材等产品的研发、生产和销售为主要业务,以全资子公司CG US技术为基础,持续创新,掌握了基因测序、文库制备、实验室自动化等多个领域的核心技术。

1.1 专注测序上游,专业团队持续赋能
公司属于华大基因控股子公司,在华大基因发展过程中,通过内部研发,外部并购国际测序巨头CG US,积累与测序仪器相关技术,逐步将华大智造独立运营,作为以测序仪器为主营业务的子公司。陆续推出BGISEQ-1000、BGISEQ-500、MGISEQ-2000、DNBSEQ-T7等高性能国产测序仪。
在集团基因测序产业链上,定位为上游仪器供应,向包括华大基因、吉因加、泛生子基因在内的中游测序服务商提供测序仪器,以及华大医学实验室等下游终端消费者,在华大集团内部测序闭环链条中占据重要地位。
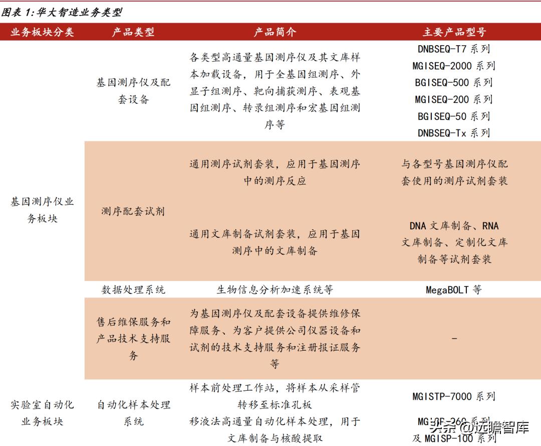
基因测序仪业务包括基因测序仪及配套设备、测序配套试剂、数据处理系统,随着业务发展的需要,公司又拓展了实验室自动化、新业务等,形成三大板块,具体如下:


成立后的两年,公司便相继推出MGISEQ-2000、MGISEQ-200、DNBSEQ-T7系统;2019-2020年,启动全球测序计划、发布“大人群基因组学一站式解决方案”,推动基因测序行业的发展;2022年,赢得illumina对华大智造的“双色测序技术”专利侵权,Illumina需支付华大智造3.34亿美元赔偿金,公司有权提前10个月将相关测序产品推向美国市场。
公司于2021年9月2日,首发上市申请获科创板上市委审批通过。目前公司在武汉、青岛、香港和美国、拉脱维亚、日本、阿联酋等地设有分、子公司,业务涉及70多个国家和地区。


基因测序行业属于高端复合行业,测序仪及配套试剂涉及行业包括电子机械、光学、软件、临床生物等,对团队专业素质有较高的要求,同时长期需要高端复合型人才,为公司的发展和技术创新提供可持续性。
公司目前以汪建、牟峰、Radoje Drmanac等领导的专业化团队,团队深耕基因测序多年,对行业和公司发展有深刻理解。


截至2021年末,公司技术研发人数为710人,占员工总数的34.6%,为公司第一大部门,其中硕士及以上学历占研发人员50%以上,人才资源持续投入,是公司建立技术护城河的关键基础。
截至2021年年末,公司已取得境内外有效授权专利475项。在基因测序仪领域,公司形成了以“DNBSEQ测序技术”、“规则阵列芯片技术”等为代表的多项源头性核心技术;在文库制备、实验室自动化,发展出了以“关键文库制备技术”、“自动化样本处理技术”等为代表的核心技术。

医疗器械行业,持续研发投入,夯实技术积累,使得产品在市场上长期处于有竞争力的位置,是实现突围的方法之一,与同为医疗器械的迈瑞医疗、新产业等上市公司相比,华大智造在研发投入金额,人员占比方面,仍在不断投入。

1.2 股权架构稳定,知名机构背书
2016年3月3日,华大控股全资子公司MGI HK独资设立华大医疗设备,即华大智造的前身,同年6月改名为深圳华大智造科技有限公司。2020年整体变更为股份有限公司。

截止至本次招股书签署日,智造控股直接持有公司41.15%的股份,通过华瞻创投间接控股11.15%的股份,即华大基因董事长汪建通过二者间接持有公司52.30%的股权,为公司实际控制人。
公司有23和18家境内外子公司,其中CG US、EGI US主要负责产品研发;拉脱维亚智造主要负责产品生产,但生产规模较小,其余境外子公司负责境外销售。

2018年华大控股向HK Co转让华大智造股份,2020年,华大智造陆续获得国内外知名机构投资,估值也持续提升,截至2020年6月,公司在一级市场的估值为220.49亿元。

2020年10月,公司通过股票激励方案,包含公司董事、高级管理人员、核心技术/业务人员等117人在此激励范围内。深圳家华、深圳研华、深圳研家、深圳研智、*藏西**家华、*藏西**智研6家持股平台共计持股5.64%。行权条件基于年度业绩考核,以2019年营收10.91亿元为基数,2020-2022年收入增长不低于50%、75%、100%。本次期权激励计划预计将在2020-2023年期间确认股份支付费用,各期分别为1,694万元、8,344万元、3,891万元及1,465万元,减少发行人未来期间的净利润。


1.3 营收稳健增长,经营逐步改善
2019-2021年,公司营收保持稳定增长,分别为10.91/27.80/39.29亿元,新冠疫情对公司产品具有促进作用,2020-2021年,营收增速分别为154.73%和41.32%。2020年,归母净利润由负转正,2021年归母净利进一步扩大至4.84亿。
2022H1营收为23.61亿元,保持20%以上的增长,归母净利润为3.44亿元,同比下降19.10%,扣非归母净利润为3.43亿元,同比下降21.17%,预计是由于疫情产品销售减少造成。
2019年,针对大额采购,母公司梯度价销售政策,价格优惠较大,对毛利造成一定影响;另外公司增加DNBSEQ-Tx系列新仪器的推广,营销费用增加,总体期间费用较18年均有明显增长,导致2019年净利润为负值。随着新冠疫情带动实验室自动化设备的销售,且外销需求旺盛,整体市场价格提升,拉动20-21年毛利率,分别达到74.69%和66.44%。

产线维度上,公司核心业务基因测序在2019年之前,维持在90%的营收占比,受新冠疫情影响,销量放缓且营收占比下降,21年恢复达到12.76亿元,而更切合抗疫需求的自动化产品销售大幅提高,20-21年营收分别为20.62/21.93亿元,营收占比均超过50%。
由于自动化产品在疫情中需求较大,且外销占比提高带动平均售价,20-21年产线毛利率接近80%水平,公司整体毛利率也有所提升。2019-2021年,基因测序业务毛利率有所提升,主要是产品换代使得BGISEQ-500平台销售减少,MGISEQ-2000平台收入增加。
另外测序仪器装机数的提高,业务中测序试剂产品的比例稳步提升,由于规模效应,测序试剂单位成本有所下降,整体毛利率提升。

2010-2021年,公司境内外营收保持稳定增长,20-21年,随着新冠疫情对产品需求变化,公司营销重心调整至境外市场,另一方面,以欧美为主的发达国家,基因测序行业发展时间较长,对测序试剂的需求大,随着国产测序系统逐步获得国际客户认可,依托母公司华大基因国际营销渠道,公司境外营业收入逐步提高,20-21年境外销售分别为18.76/21.34亿元,占营业收入比例分别为67.49%/54.31%。
2019年,境内销售达到90%以上,经过20年疫情调整后,21年及22年H1测序仪需求的恢复,使得国内整体营收有所反弹,分别为17.95/13.35亿元,同比增长分别为98.56%/52.92%。
21年,境内营收占比为45.7%,其次分别为欧非、亚太和美洲区,实验室自动化产品占外销营收77%以上,测序仪业务在亚太区占比接近一半。

2020年,受全球新冠疫情影响,公司全自动产品在疾控、海关等机构的需求增加,带动产线销售,20-21年新冠疫情相关收入分别为19.85/23.44亿元,占当期营收的71.41%和59.67%,而测序业务在20年短暂受损。
随着21年全球疫情的放缓,测序需求逐步恢复,21年非疫情收入为15.84亿元,同比增长99.3%,并有望持续释放需求,带动测序业务的增长。

2018-2021年,公司前五大客户占营业收入占比逐步降低,分别为96.47%、79.18%、34.71%和25.96%;同时,与母公司华大集团的关联交易也逐年递减,分别为92.38%、69.96、18.37%和15.20%。
公司发展呈多元化趋势,对大客户的依赖性逐步降低,母公司直接业务支持需求减小,实现自身造血能力,通过基因测序仪业务、实验室自动化业务等创造持续营收,并与阿联酋Summit Pharmaceuticals、泛生子等客户建立长期合作关系。

2019-2021年,公司核心业务测序仪,前五大客户占营业收入占比也逐步降低,从79.53%降至49.79%,同时华大控股关联业务也从70.95%降至25.67%,但仍占比较高,受疫情影响,测序仪采购放缓。我们认为随着疫情影响减弱,公司测序仪将逐步恢复推广,且客户集中度有望进一步下降。

2 百亿测序仪市场,下游应用百舸争流
人类有数万个基因,储存在DNA分子中,以A、T、C、G四种碱基形式存在,配对形成碱基对,通过测量血液或其他人体组分,分析其中的基因信息,判断疾病情况或增加对人体信息的了解,即广义的基因测序。

除了测序外,常用的基因检测技术还有FISH、PCR、基因芯片等。

按测序仪产业链划分,产业上游涉及零部件的供应,包括光学组件、生化试剂、器械部件、电子控制系统等,相对分散,而测序仪下游,是以其系统为基础,定向开发的各类测试项目,包括NIPT、肿瘤基因组学、微生物学、遗传病检测等,市场空间广阔。

据华大智造披露的原料采购数据,采购金额最大的是生化试剂(酶、dNTP、引物等)、光学器件(激光器、相机、滤光片)和机械组件(机加件、钣金件等),分别占总采购金额的16.00%、12.43%、12.00%(2019-2021年采购金额平均),为测序仪的核心部件。

2.1 器械细分蓝海,政策持续鼓励
按医疗器械的划分,基因测序属于IVD领域,系统由仪器和试剂耗材两部分组成,厂家试剂一般只能与自有仪器兼容,早期通过仪器销售,增加市场占有率,并不断推广测试项目,形成持续销售的业务模式。
根据华大智造招股书数据,预计2022年,全球基因测序仪及耗材市场为69.0亿美元,2019-2030年复合增长率为18.2%,预计到2030年,全球基因测序及耗材市场容量达到245.8亿美元。
根据Grand View Research的2020年市场报告,2019年全球测序上游市场规模约为41.38亿美元,Illumina的市场占有率约为74.1%,相关业务收入为30.68亿美元;Thermo Fisher的市场占有率约为13.6%,相关业务收入为5.63 亿美元。2019年华大智造基因测序仪业务收入10.01亿元人民币(折合约1.45亿美元),约为全球市场3.5%,为国内第一,全球第三。

中国基因测序及耗材市场容量在2022年为78.1亿元,2019-2030复合增长率高于国际平均水平,为19.7%,预计2030年市场规模达到303.9亿元。华大智造经过多年的耕耘,已经超过Thermo Fisher,仅次于illumina。

早期测序行业发展快于政策改革,2016年,基因测序正式写入“十三五”规划,一系列利好政策陆续出台,强调测序行业作为优先、战略发展领域,将引导行业有序发展。
2019年出台的《人类遗传资源管理条例》和2021年的《生物安全法》提出基因组等人类遗传资源属于国家安全重要组成部分,测序行业意义进一步提高。


2.2 测序技术发展历程,三代方法各有千秋
1990年,人类基因组计划正式启动,总预算达到30亿美元,2001年人类基因组计划迎来重要里程碑,即人类基因组工作草图的发表,平均每人测序成本约为1亿美元,2007年进一步下降至1千万美元每人,摩尔定律基本符合。
2005-2007年,随着第二代高通量测序仪的大量推广,测序成本大幅下降至1千美金以下。2021年,华大基因全资子公司武汉华大医学检验所中标“四川大学华西医院十万例罕见病患者全基因组测序计划采购项目”,该项目中标金额为人民币1348元/例,是基因组在国内价格的突破。
以华大DNBSEQ-T7、illumina NovaSeq等超高通量系统的问世,个人基因组费用有望降至100美元,将促进基因检测技术临床商业化,开拓更大的应用市场空间。

技术的发展和成熟带动了行业的持续前进,不断拓展市场空间。
以1977年Sanger等人发明的链终止法为代表,拉开第一代测序的帷幕。该方法一次只能测一条单一序列,从头测序,从头组装,且准确性高达99.999%,目前仍有应用,但测序成本高,操作繁琐,通量低等缺点,限制了一代测序大规模的使用。
二代测序,是目前市面主流的高通量测序,NGS。它通过物理或化学方式将DNA打断成无数片段,建库后同时测序。因此二代测序通量有显著提升,且技术应用成熟,受众较多。二代测序存在片段较短,部分序列无法扩增,造成信息丢失;另外测序重叠区域的处理和分析也是一个难点。
三代测序的代表是PacBio公司的SMRT和Oxford Nanopore Technologies纳米孔单分子测序技术,测序过程无需进行PCR扩增,测序长度达到10kb左右,更长的序列,能得到更为丰富的信息,适合应用于基因组分析。但单碱基识别准确率稍差,是目前三代测序进一步应用的问题。

对于基因测序仪厂商,未来竞争不会是医疗设备的一次*交性**易,向下游厂家、终端提供基于临床应用场景的整体方案,通过产品+服务解决临床实际问题,才是行业长久的护城河。我们认为临床渗透率将成为行业竞争的关键,从这一维度而言,二代测序因其成熟的技术以及丰富的应用,在可见的未来,不会被三代、四代技术淘汰,而是互相补充,从不同角度对医学难题做出诊断。
2.3 并购抢占优质赛道,创新成就全球龙头
1998年Illumina成立于美国加州,自2000年上市,经过22年,市值达到一度达到560亿美元。公司以测序仪器和配套试剂耗材为核心产品,除产品外,还向研究机构、药企、学校、政府部门提供基因检测服务。

在成立初期,illumina发展FISH为基础的芯片领域,彼时每个基因组的费用高达1千万美元,行业发展模式的不确定性,使得公司在核心人物Jay Flatley加盟后也未能立刻扭转颓势,股价一度跌至1美金以下。
2007年,illumina收购Solexa,正式进入基因测序领域,后者技术特点在于将DNA打断成微小的碎片并重组,再利用生物信息技术进行破译,为后续基因组持续降价到1千美金奠定了基础,也将Solexa的销售额从2006年的250万美元提升到2007年的一亿美元。2021年,公司股价最高达到555.77美元,14年涨幅550倍。
随后的年份,illumina围绕基因测序积极布局,先后并购了Epicentre、Blue Gnome等公司,并与娜法伯癌症中心、MD安德森癌症中心等联合成立AGC(规范基因组联盟)联合机构,从标准的层面指导行业,进一步巩固测序龙头地位。

经过早期的摸索,基于科研经费端限制及长远市场考虑,公司将战略重心从科研市场,调整至临床市场,并在2013年进行组织架构调整,形成三大核心业务线,包括生命科学、临床诊断和消费检测,持续推出符合临床场景的系统。
公司主打产品有MiSeq系列测序仪、MiniSeq系列台式测序仪、NextSeq 500/550测序仪、NextSeq 1000/2000测序仪、NovaSeq 6000高通量测序仪等。Illumina采用桥式PCR和可逆终止法边合成边测序技术,不仅确保了测序的高精确性,而且减少因重复序列和同聚物导致的测序错误。

作为测序行业上游龙头公司,自2005年进驻中国以来,除了直接测序仪销售外,也与中国的测序公司开展中下游基因的合作。如与诺禾致源在生殖健康和癌症检测领域的合作;与贝瑞和康及安诺优达在NIPT的合作。还有与中国医学科学院药用植物研究所签署协议,开展千种药用植物基因组计划(1KMPG),创建世界首个药用植物参考基因库。
2021年,illumina营收为45.26亿美元,同比增长39.7%,净利润为7.62亿美元,同比增长16.2%,经历2020年疫情影响,公司21年实现反弹,收购Solexa15年间,复合增长率为19.66%,继续维稳全球测序龙头位置。

2013年以前,illumina产品营收占比达90%以上,2013年收购了美国NIPT服务巨头Verinata Health,2013年服务收入增速接近70%,2013-2021年服务业务复合增速为17.18%,高于产品业务15.36%的复合增速。

Illumina作为测序上游供应商,具备自研自产能力,2006-2021年毛利率维持在62-69%之间,受拆分Grail影响,16年、20年及22年H1利润端有波动,稳态下公司净利率在20-25%之间。

Illumina的崛起在于早期便敏锐的捕捉到基因测序行业的潜力,并通过外延并购的方式迅速进入行业,在产业链上游,以优质的产品把控话语权。随后的10年间通过自主研发迭代和持续并购产业链标的,构建相关行业标准,打造成行业绝对龙头,占测序市场整体70%左右,所有能长时间享受市场给予高溢价估值。
随着测序成本的不断降低,在临床的普及逐步增加,illumina经过多年打磨,临床用户体验、数据整合和分析已颇具心得,形成公司未来的护城河。
2.4 下游应用百花齐放,商业模式相互补充
按服务类型分,基因测序下游应用领域大体可分为三类:一是科研(新药研发与创新、科研验证),二是临床(传染病诊断、孕产前检测及遗传病检测、肿瘤早筛、伴随诊断),三是个性化消费及其他,对标欧美,个性化消费一般指个人消费者。科研用户目前仍然是最大客户群,其后分别是临床和医院诊断用途,也是应用客户中增速最快的群体,2020-2027年复合增速均为13.5%。

根据临床应用的类型,孕育出不同细分应用赛道的公司,包括已经在美股上市的癌症检测类公司燃石医学、泛生子,以NIPT起家的华大基因、贝瑞基因等。

2.4.1 科研市场占主导
基因测序科研终端客户包括高校院所、医院、药企以及企业孵化公司,用户之间有一定重叠,相关应用包括病原微生物检测、肠道元基因组、靶点和生物标志物检测等。
以肠道元基因组为例,人体受到大量的共生细菌的影响,这些细菌大部分寄生在人的肠道中,通称为肠道菌群,或称作“人体肠道元基因组”。该研究属于人体肠道元基因组研究计划(MetaHIT)的一部分,得到了科技部和深圳市的支持。深圳华大基因研究院作为唯一的非欧盟研究团体,采用高通量的测序技术和高效能的信息分析平台,取得了一系列突破性研究成果。
研究收集了124个来自于欧洲人肠道菌群的样本,通过深度测序,产出近6千亿的碱基序列。经过后续分析,获得330万个非冗余的人体肠道元基因组的参考基因,约是人自身基因的150倍,其中有相当比例未知微生物的基因。平均每人体内约有160种优势菌种,绝大部分是个体共有的,对于研究代谢性疾病与肠道微生物关系具有指导意义。

诺禾致源是国内领先的基因测序科研服务提供商。公司建立了通量规模领先的高通量基因测序与生物信息分析平台,并结合多组学研究技术手段,为生命科学基础研究、医学及临床应用研究提供多层次的科研技术服务及解决方案。
公司在基因测序科研服务领域市场优势明显,最近5年在国际期刊累计发表署名论文超过100篇,服务境内外一流科研院所超过4000家,全球学术研究前100机构覆盖率99%。
公司依托以NGS平台为核心的多组学技术,建立了生命科学基础科研服务、医学研究服务、测序建库服务三大业务板块,技术能力与服务能力处于全国领先地位。
代表性公司:华大基因(300676.SZ)、诺禾致源(688315.SH)、燃石医学(BNR.O)、泛生子(GTH.O)、锐翌基因等。
2.4.2 临床市场发展迅速
(1)孕产前检测及遗传病检测
2018年我国发布《全国出生缺陷综合防治方案》,方案明确到2022年,产前筛查率达到70%;新生儿遗传代谢性疾病筛查率达到98%,新生儿听力筛查率达到90%,确诊病例治疗率均达到80%,为孕产前筛查与诊断市场释放出良好发展信号。
NIPT作为安全性高的产前检查方式,市场规模自2021年的32亿元增长到2025年的58亿元,CAGR 16.0%。未来预计国内新生儿出生率将持续走低,行业增长驱动力来自渗透率的提升。
头部公司先发优势大,行业竞争格局稳定:从技术层面来看,孕产前检查及遗传病检测主要采用的方法有:NGS、PCR-Sanger、基因芯片、质谱法等。
以华大基因、贝瑞基因两家先发优势明显的公司为例,前者对单基因遗传病的检测采用目标序列捕获及NGS技术;后者则擅长三级防控领域的新生儿筛查,围绕儿童遗传病展开全外显子组检测(WES)及全基因组测序(WGS)。
代表性公司:华大基因(300676.SZ)、贝瑞基因(000710.SZ)、亿康基因、博奥检验、优迅医学等。

(2)肿瘤早筛及伴随诊断
据WHO 2020年全球癌症数据显示:2020年全球新增癌症1929万例,其中中国新增癌症457万人,占全球23.7%,国内高发癌种包括肺癌,结直肠癌,胃癌,乳腺癌,肝癌等。全球癌症死亡人数996万,其中中国癌症死亡人数300万,占癌症死亡总人数30%。中国死亡率较高的癌症为肺癌,肝癌,胃癌,食管癌,结直肠癌等。

肿瘤高发病率带来潜在需求,多数癌症在早期的治愈率可达到90%以上,早筛目标人群基础大:恶性肿瘤是制约我国国民生命健康最主要的因素之一。在政策端,《中国癌症防治三年行动计划》提出扩大癌症筛查和早诊早治覆盖面。
基因测序在肿瘤领域主要应用途径是液体活检,该技术入选了2015年MIT评选的十大科技突破。通过检测人体血液中的ctDNA、循环肿瘤细胞(CTC)以及外泌体等,对全身的肿瘤信息进行检测,适合于癌症的早期诊断和精准医疗,又分为单癌种和泛癌种。
单癌种主要针对结直肠癌、肝癌、胃癌、肺癌、乳腺癌和宫颈癌等发病率较高的癌种,根据Frost & Sullivan数据,以每万人发病率来看,以上癌种的筛查均有百亿元以上规模潜力。泛癌筛查直接面向健康无症状人群,据燃石医学招股说明书,国内癌症早筛市场规模将从2019年的184亿美元增长至2030年的289亿美元。

国内肿瘤早筛及伴随诊断企业的商业化模式分为IVD和LDT两类,受到实验室搭建等各方面的技术和成本限制,短时间内,PCR和NGS并不会互相替代,LDT与IVD两种形态可互相赋能并为不同场景、需求提供个性化服务,多数企业也选择同时布局。
产品在通过立项、研发后即可进行LDT资格申请并进入市场,较IVD而言更容易尽快形成现金回流,但LDT需要较高的推广成本和人力费用,也导致该模式下销售费用高企,叠加LDT模式对物流条件、资源设备等要求较高,对小规模企业业绩更易造成压力。

对比艾德生物、燃石医学、泛生子三家企业:就2021年全年的营业收入构成而言,燃石医学与泛生子的营收构成较为接近,LDT业务占比均接近 60 %,院内营收约为总营收的30%。
燃石医学提供13种NGS癌症伴随诊断检测,核心产品包括服务类的OncoScreen Plus(泛癌种伴随诊断)和Lung Plasma(针对非小细胞肺癌),及中国首个获批的、用于非小细胞肺癌NGS试剂盒。
泛生子以单癌种早筛为主,覆盖中枢神经系统癌症、肺癌、肝癌、结肠癌、乳腺癌等。
艾德生物约76%的营收来自检测试剂销售,其次是检测服务占17%,公司基于NGS平台,开发了维惠健、维汝健等产品,覆盖肺癌、结直肠癌、乳腺癌、卵巢癌等癌种的伴随诊断需求,2021年1月,公司基于荧光PCR法结直肠癌早筛试剂盒获批。

代表性公司:艾德生物(300685.SZ)、诺禾致源(688315.SH)、燃石医学(BNR.O)、泛生子(GTH.O)、诺辉健康(6606.HK)世和基因、吉因加、鹍远基因等。
2.4.3 消费级市场摸索前进
美国以23andMe、Family Tree、23Ancestry等消费级基因检测服务商公司已有一席之地,而我国消费级基因检测2013年开始才有产品推出,2014年微基因成立,带动行业热潮,行业进入百元阶段。iResearch数据显示,2016-2018年消费基因用户规模增长迅猛,CAGR高达223%,2019年国内用户规模已近220.7万。
电商平台是消费基因产品目前主要的分销渠道:因此用户在选择品牌时通常将价格与销量作为关键因素,代表品牌有微基因、23魔方、安我健康等,展现出较为明显的头部聚集效应。华大研究发展有限公司于2017年投资知因盒子,并为其提供技术、数据库等资源,并通过华大细胞与其合作干细胞存储服务;华大智造选择微基因作为其“测序者计划”的第一家消费级基因检测合作伙伴,基于微基因的数据积累,探索以全基因组测序技术为核心的NGS在消费级基因检测的发展。
代表性公司:美因基因(6667.HK)、华大基因(300676.SZ)、基因宝、爱米基因、佰美基因等
3 技术赋能产品矩阵,赋能下游实现共赢
通过对子公司CG.US技术的打磨,华大智造形成以“DNBSEQ测序技术”、“规则阵列芯片技术”等个技术为基础的专利壁垒,并开发不同通量仪器适应不同场景。随着公司与illumina的诉讼逐步落地,公司在海外市场的推广肃清了障碍,尤其是欧美等传统测序发达区域,有望成为公司长期增长的第二曲线。
独立自主的封闭平台,终局是与众多下游应用厂家直面竞争,华大智造通过开放兼容,使得应用厂家能在平台上进行定制化开发,也能促进公司系统迭代和销售。在基于安全上升到国家层面的背景下,国产品牌共同构建测序生态圈,实现共赢。

3.1 测序产品持续丰富,自动化产品助力抗疫
3.1.1 测序仪专利形成壁垒,性能媲美国际龙头
公司目前有基因测序仪器包括DNBSEQ-T7、MGISEQ-2000、MGISEQ-200等,覆盖超高通量、中高通量、中通量及中低通量;最大通量从6TB到1GB。能够覆盖不同客户群体需求。2018-2021年,公司基因测序仪销售台数分别为580台、637台、323台和658台,对应销售额分别为5.79、7.30、2.21和4.57亿元。


公司超高流通量仪器T7,对标illumina NovaSeq 6000 S4,数据产出速率更快,而中通量产品MGISEQ-2000,与NextSeq 2000 P3相比,在数据产出速率、有效Reads数等指标都占优。

Garvan-Weizmann细胞基因组学中心研究显示,针对四种不同的scRNA的测序,华大MGISEQ-2000系统整体表现与Illumina NextSeq 500、NovaSeq 6000一致,且测试价格更具优势。

华大智造为代表二代测序过程,一般分为文库制备—DNA纳米球生成—测序—生物信息分析四个步骤。公司围绕测序全过程研发布局,并购GC.US后整合迭代,持续夯实底层技术,形成以“DNBSEQ测序技术”、“规则阵列芯片技术”等个核心技术,作为测序仪的基础,使得公司测序仪业务,达到了全球领先的地位。

DNBSEQ测序技术
DNBSEQ测序技术是华大智造测序仪使用的底层基础,为公司专利技术。包括DNA纳米球(DNA Nanoball,DNB)的制备、双色测序技术。其中,DNBSEQ测序相较其他技术,通过纳米球增强检测信号,提高检测精度;滚环扩增技术(Rolling Circle Amplification,RCA)基于原始模板进行线性扩增,扩增错误不会累积。

除制备技术外,双色测序与CoolMPS的组合,通过引入天然碱基(dNTPS),实现无干扰的测序,同时在保证准确率的前提下,缩短测序时间;光学模块的简化,也使得仪器进一步缩小成为可能。


规则阵列芯片
随着半导体加工技术的发展,基因测序相关的芯片技术也不断优化。公司采用光刻纳米硅晶芯片,表面纳米槽有序一致,并对阵列位点进行化学修饰,使局部与DNA微球共价结合,每个位点与微球一一对应,信号点之间不产生相互干扰,形成芯片吸附和高密度规则排列,结合高性能光学镜头,得到准确的单像素信息,提高测序准确度和使用效率。
与传统随机阵列芯片对比,公司规则阵列芯片对样本文库质量有更高容忍度,制备过程样本浓度范围更广,样本、文库制备可操作性更强。更重要的是,在同成本条件下,提高单位面积芯片的数据产出,提升系统整体通量。

MegaBOLT生信分析系统
在测序的最后一环的生物信息分析,公司通过自主研发的MegaBOLT/MegaBOLT-Pro生信分析加速器,助力用户精细分析。MegaBOLT采用CPU与FPGA计算异构方式进行分析加速,基于核心算法,多任务调度系统加速,使得分析速度大幅提高10-20倍。除了分析速度快,精度表现也十分稳健,可达到人全基因组变异检测SNP99.9%,Indel 99%的表现。目前支持全基因组(WGS)、全外显子组(WES)及Panel靶向测序数据分析。
配合ZLIMS实验室信息管理系统、BGI online云平台,可以实现信息化管理、报告输出,云计算等功能。
3.1.2 全自动化产品稳健,抗疫发挥重要作用
实验室自动化产品类别众多,包括仪器、软件、信息等多方位的产品类别,通过信息化、集成化手段,对实验步骤的样本制备,运输、测试、分析,样本收集储存等环节进行低/非程度人工介入运行。能缩短TAT(Turn around time,指样本从采集到得到测试结果的时间),减少人为操作误差,提高标准化和测试通量,降低实验人员生物感染等优点。Grand View Research数据显示,2016年到2019年,实验室自动化市场复合增长率为6.1%,2019年达到45.1亿美金。2020年新冠疫情进一步推动自动化设备的需求。
华大智造现有实验室自动化业务覆盖样本前处理、核酸提取、文库制备及流水线等细分市场,细分市场约占全自动化的36%,随着公司产品线不断丰富,受用户认可度的增加,未来可及市场及产线营收有望进一步突破。
2018-2021年,公司实验室自动化产品销售台数分别为35、100、1028和1395台,对应销售额为1263.47万元、3438.38万元、5.84亿元和6.53亿元。

3.1.3 新业务前沿,持续探索未知领域
公司新业务由细胞组学解决方案、远程超声机器人和BIT产品,主要辅助公司测序仪和自动化产品,并在测序平台上进行更多前沿领域的探索。2019-2021年分别实现营业收入0.23/0.77/4.28亿元。

华大智造单细胞平台DNBelab C,与系列高通量单细胞RNA文库制备试剂盒(DNBelab C4),配合MGISP系列自动化建库及DNBSEQ系列测序平台,使得单细胞测序技术在基因组、转录组、表观组进行高通量测序分析落地,助力突破单细胞在免疫、神经、发育等疾病的研究,单细胞领域的科研探索以及应用转化进入超高通量、超大数据研究阶段。

3.2 专利迷雾渐拨开,海外推广或加速
自2019年3月,以illumina Cambridge Ltd在德国杜塞尔多夫地区法院,诉讼华大智造及其境外子公司专利侵权开始,双方便相互交锋,在20多个国家和地区开展诉讼和反诉讼达到34次。而2020年,正是华大智造进军国际市场的时候,部分地区因法院禁令,使得华大智造在当地的推广受限,影响海外销售的正常进行。
2022年7月,美国特拉华州地区法院的裁决无疑给华大智造在全球的推广扫清了障碍,illumina对华大智造的双色测序技术(Two-color sequencing technology)专利侵权;illumina此前反诉中提到的专利全部被判无效;华大智造获得3.34亿美元赔偿,双方达成和解,不再对诉讼内容提起异议,且未来三年内,美国境内将不会就专利侵权以及违反美国反垄断法或不正当竞争起诉对方及其客户,也不对现有测序平台可能造成的损失进行索赔。
华大智造于2022年8月开始在美国销售其基于CoolMPS技术的相关测序产品,并将于2023年1月开始销售StandardMPS相关测序产品。另外在欧洲地区,计划将通过专利纠纷外的HotMPS高通量测序试剂的测序设备进行推广,英国已能正式开始销售。


美国专利诉讼的胜诉及解决方案,无疑对公司长期在国际市场进行推广是正面消息,意味着在测序仪主流使用的欧美市场,公司具备和illumina进行同台竞争的机会。另一方面,说明公司产品受到发达市场的肯定,随着公司产品力和国际营销渠道不断提升,海外市场有望成为公司增长的第二曲线。
3.3 准入资质缔造稀缺性,生态圈促测序产业共进
截止到2022年9月,根据NMPA官网数据,与测序仪相关的证书为21张,其中完全自主研发生产的持证测序仪厂家,目前只有华大智造和真迈生物两家,行业仍有较高技术壁垒。


在国家基因安全举足轻重的背景下,越来越多的下游厂家和终端用户主动选择国产测序系统。22年7月,燃石医学宣布与华大智造达成战略合作,共同探索商业化服务和IVD产品开发。燃石医学一直是Illumina在国内最大的肿瘤客户之一。无独有偶,吉因加、泛生子、臻和科技也与华大智造平台纳入研发体系内。
以NGS为基础的肿瘤厂家,在进口平台积累技术、数据基础的情况下,变更系统是需要额外成本的,除了政策导向外,国产测序平台性能不断提升,通过捕捉微量DNA及后续扩增,满足临床需求,是下游厂家变更得信心所在。

上述与华大智造合作的NGS应用厂家,在国内每年应用数据量,尤其是肿瘤方向名列前茅。可以看到,以华大智造为代表的国产测序平台,已经出现重构测序行业格局的趋势,即从独立封闭,走向争取更多下游厂家的开放平台生态,而如何让下游厂家利用平台,加速科研到临床的转换,实际解决医学痛点,还需要双方更加深入、持续、丰富的合作。
4 盈利预测与估值
4.1 盈利预测
我们预计2022-2024年,公司营收分别为45.22/54.01/65.94亿元,同比增长分别为15.10%/19.43%/22.09%,归母净利润分别为16.92/7.08/8.97亿元。
测序仪业务未来三年营收增速分别为50.51%/35.52%/35.27%,在较高行业景气度下,公司作为行业龙头,自主研发产品获得国内注册证,产品矩阵逐步成型,下游应用客户以公司型号注册及开发应用不断增加,产品在国内有望持续放量;随着与illumina官司判决落地,公司在欧美测序主流市场的推广障碍肃清,获得主流市场认可度稳步提升,海外市场推广有望加速,带动产线整体提升。
预计实验室自动化业务营收增速分别为-20.24%/-10.24%/-2.01%,疫情下的需求对产线有明显促进作用,对产线持续高增长有所影响,但我们认为,实验室自动化产品与测序仪有一定协同性,性能指标将配合测序仪持续改进,测序仪的推广增加对自动化业务也有一定带动作用,同时国内实验室升级是疫情后的趋势,对实验室自动化产品需求一直存在。
新业务整体基数较小且产线仍在持续丰富中,未来三年增速分别为90.12%/45.12%/25.12%,公司基于单细胞文库制备的细胞组学解决方案,有望随着高通量测序技术的进一步成熟,应用场景持续丰富。

4.2 估值
1)相对估值法:因为公司实验室全自动化产品受疫情影响,需求波动较大,而核心产线测序仪仍处在高速发展阶段,推广、研发费用较高,另外由于今年与美国illumina的诉讼赔款费用较高,综合公司发展阶段、行业地位,基于审慎原则,我们选用PS可比公司估值法。
选取迈瑞医疗、联影医疗作为可比公司,参考可比公司23年Wind一致预期对应营业收入,另外基于产品属性和结构的相似度,参考美国纳斯达克上市公司illumina(ILMN)2016-2021五年平均PS。
2022-2024年行业平均PS分别为13.6/10.9/8.8,illumina五年平均PS为13.77,选取可比公司23年平均PS作为华大智造PS具有合理性,对应市值为588.71亿元。

2)绝对估值法:因公司2020年转亏为盈,业务规模逐步成型,采用FCFF模型进行估值。
参考近6个月十年期国债收益率平均值给予2.74%无风险利率,并将公司预测期分为三个阶段。
第一阶段按盈利预测;2025-2030为第二阶段,基于测序行业整体发展和公司竞争位置,预计此阶段复合增长率为11.5%;2030年后为第三阶段,行业及公司进入稳定期,业务相对成熟,预计永续增长率为2.5%。
FCFF估值测算得到公司市值为492.97亿元,对应每股价值119.33元。

综上,我们采用PS估值和FCFF估值法最终得到公司合理估值区间为492.97-588.71亿元,均值为540.84亿元,即130.92元/股,对应23年PE为77倍。
5 风险提示
市场竞争风险:llumina占全球市场份额约为74.1%,全球装机超过15,000台,Thermo Fisher市占率约为13.6%,两家公司在基因测序已有数十年发展,研发体系成熟,营销渠道稳定,公司目前较二者仍有较大差距,存在市场竞争风险。
专利风险:因中美贸易摩擦,导致基因测序为例的高科技行业,存在技术输出受限的风险,公司未来使用CG US专利存在不确定性。另外,主要竞争对手Illumina在境外对公司及其子公司、经销商发起专利诉讼,对公司涉诉产品的业务销售和市场活动会有一定程度的影响。
关联交易风险:公司对华大基因集团母公司的依赖以逐步降低,关联交易占比降至18.37%的新低水平,但公司作为成立只有5年,仍在高速发展过程中的上游公司,对于集团中下游资源的需求仍然较大,如果关联方向公司采购金额显著下降,将会对公司业绩造成不利影响。
应收账款金额较大及周转率较低的风险:2018-2021年,公司应收账款较高,占营业收入的比例分别为51.25%、32.92%和12.57%,占营业收入的比例分别为51.25%、32.92%和12.57%;同期应收账款周转率分别为1.99次、3.77次及5.58次,整体低于行业平均,但呈上升趋势,谨慎性原则计提了坏账准备,但若公司未来有大量应收账款不能及时收回,将形成较大的坏账损失,从而对公司经营业绩造成不利影响。
客户集中度较高的风险:公司19-21年,与华大控股关联业务占比持续下降,但核心测序仪产品仍有25.67%占比,单一客户集中度较高,业绩受大客户订单波动影响存在。
——————————————————
报告属于原作者,我们不做任何投资建议!如有侵权,请私信删除,谢谢!
精选报告来自【远瞻智库】或点击:远瞻智库-为三亿人打造的有用知识平台|报告*载下**|战略报告|管理报告|行业报告|精选报告|论文参考资料|远瞻智库