日前,龙华区消委会委托深圳市品质消费研究院对市售 18 款婴幼儿湿巾开展比较试验。根据工作要求,比较试验共评选出2 款同时符合国家强制性标准、国家推荐性标准要求、行业标准要求及欧盟相关法规要求的婴幼儿湿巾产品,分别是:好孩子、维达、全棉时代、爱得利、网易严选、十月结晶、强生、布朗博士、青蛙王子、贝亲、小浣熊、怡恩贝婴、子初、碧 c 。

据悉,此次比较试验站在消费者视角,针对消费者强烈关注的微生物、杀菌剂、防腐剂、酒精含量、pH 和可迁移性荧光增白剂等方面对婴幼儿湿巾开展比较试验并进行分级评价。

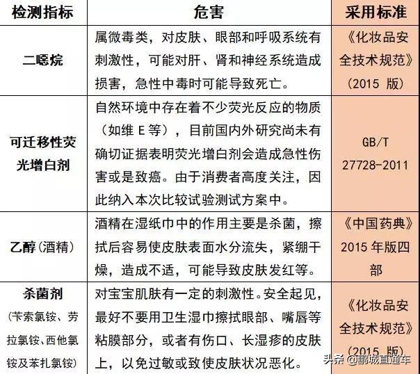
当前婴幼儿湿巾产品执行的标准是国家强制性标准 GB 15979-2002《一次性使用卫生用品卫生标准》,其产品卫生指标中明确规定 " 不得对皮肤与粘膜产生不良刺激与过敏及其他损害作用 ",但是并未对消费者高度关注的安全问题如防腐剂、杀菌剂以及可迁移性荧光增白剂等指标作出明确要求。由于湿巾纸擦拭后,有关成分会像化妆品一样残留在皮肤上,因此,欧盟等国家把用于人体且仅有清洁用途的湿巾归类到驻留类化妆品范畴,按化妆品法规予以规范。

此次比较试验指标设置,对标欧盟法规,选取项目指标数量更多的法规。同时,根据国标、行标和欧盟法规选取项目指标限值更严或国内无要求的标准进行测试。如针对婴幼儿湿巾中可能存在的安全性风险,本次比较试验在国标的基础上,同时采用比国标更严的欧盟化妆品法规及相关标准,将婴幼儿湿巾作为驻留类化妆品进行检测及测评。

比较试验中,共抽取了 18 款婴幼儿湿巾样品,且都为婴幼儿手口湿巾。18 款样品均为模拟消费者在电商平台匿名购买。根据试验结果,18 款婴幼儿湿巾均通过微生物检测,大肠菌群、绿脓杆菌、金黄色葡萄球菌和溶血性链球菌显示未检出;18 款婴幼儿湿巾样品均未检出邻苯二甲酸酯类增塑剂。邻苯二甲酸酯类增塑剂是塑料材质严控的风险指标,可影响人体激素系统可致男孩 " 女性化 ",也可引起儿童性早熟。

另外,18 款婴幼儿湿纸巾所有样品均未检出二噁烷、可迁移性荧光增白剂、酒精及杀菌剂;18 款婴幼儿湿巾样品均通过 MIT、CMIT 及尼泊金酯类防腐剂测试,符合欧盟化妆品法规限值要求;18 款婴幼儿湿巾样品中,有 5 款样品被检出含有甲醛,但未超过欧盟化妆品法规限值要求(≤2000mg/kg);3 款样品 pH 值呈偏酸性,低于皮肤的 pH 值。

市品质消费研究院提醒消费者,任何湿巾产品都会含有防腐剂,请平常心对待,不应该谈 " 防腐剂 " 色变,适当适量的防腐剂可以更好保障产品的安全使用。另外,建议不要把湿巾作为养育孩子过程中频繁使用的必需品,这样引起宝宝皮肤过敏、刺激的机会就会减少;大部分湿巾材质为化学纤维无纺布,建议购买全棉湿巾,为保护我们美丽的地球出一份力。
(来源:读创 / 深圳商报)