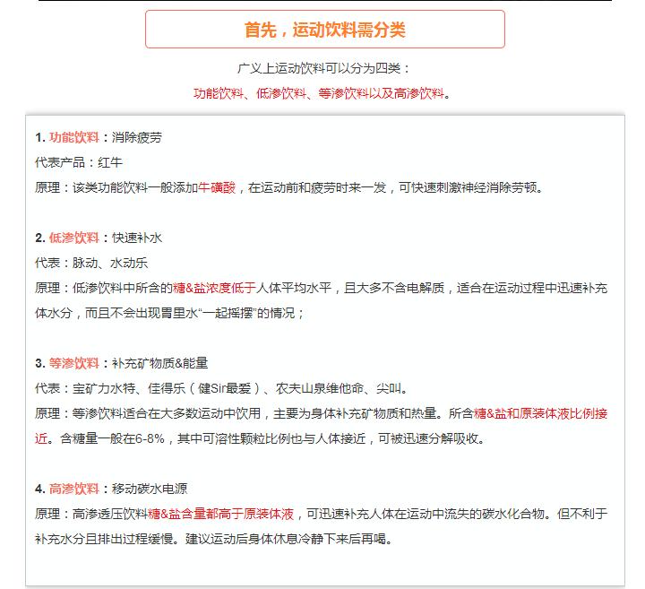
夏季高温下做完运动,体内水分和矿物质大量流失,头晕目弦,是否感觉身体被掏空?马上来瓶冰爽运动饮料一饮而尽,嗨皮!
运动饮料是根据运动时生理消耗特点专门配制的补充型饮品,可有针对性地补充运动时流失的各种营养,保持并提高表现,加速消除运动疲劳。
1.特定糖含量
Firstly,由于运动过程会引起肌肉中储存的肌糖原大量消耗,而肌肉又加大对血糖的摄取,因此引起血糖下降。若不能及时补充,你会感到混森难嗖。
Moreover,我们大脑90%以上供能来自血糖,血糖下降会使大脑运动调节能力减弱,并产生疲劳感。
2.富含维生素
运动会消耗大量维生素,运动饮料中含有丰富的维生素是对身体很好的补充, 尤其是维生素B12。它在蔬菜中含量很少,主要存在于肉食中。B12很难直接被人体吸收,与钙结合,才能有利于人体的机能活动。
3.不可或缺的电解质
运动引起出汗导致体内钾、钠等电解质大量流失,引起身体乏力,甚至抽筋,导致运动能力下降。
而饮料中的钠、钾不仅用于补充汗液中丢失的钠、钾,还有助于水在血管中的停留,使机体得到更充足的水分。
如饮料中电解质含量太低,则起不到补充的效果;太高,则会增加饮料的渗透压,引起胃肠不适。

4.无碳酸气、无咖啡因、无酒精
碳酸气会引起胃部的胀气和不适;
咖啡因有一定的利尿作用,会加重水的丢失,而运动本身就要损失大量的水和电解质;
此外咖啡因和酒精对中枢神经有刺激作用,不利于运动后恢复,故不推荐运动后饮用含咖啡因饮料。

为什么要喝运动饮料?
首先,在剧烈的运动后,人体内会产生大量热量,机体主要通过排汗以达到散热的目的。
汗液的主要成分是水,还含有少量的钾、钠、钙、镁等无机盐。
在体内水分流失较多的情况下,如果不及时进行补充就会引起水分不足,而水分不足会使体内温度升高,加重心血管系统的工作负担,妨碍体温调节,降低运动能力。
同时,钠离子和氯离子的流失会影响人体实时调节体液和温度等生理变化,这时光喝水会稀释血液中电解质,而体内电解质不平衡就会导致衰竭症状,出现头晕、恶心,全身无力,医学上也称水中毒。
出汗后适合饮用的是含糖量5%以下,并含有钾、钠、钙、镁等无机盐的碱性饮料。
一般运动饮料中水分含量在90%左右,糖分含量8~12%,无机盐含量为1.6%左右,维生素的含量为0.2%左右。
这些成分与人体体液相似,饮用后能更迅速地被身体吸收,及时补充人体因大量运动出汗所损失的水分和电解质(即盐分),使体液达到平衡状态。
除此之外,还有助于细胞维持有氧氧化,即使在大运动量时也会减少乳酸产生,减轻运动时心脏负担,对运动中能量供给和运动后恢复都大有好处。

运动饮料怎么喝?
不仅运动中需要补充水分,运动前、运动后也都应该注意。
喝水时切忌豪饮猛灌,应该分多次少量饮用。正确的喝水速度是一小口一小口地慢慢喝,这样才能达到良好的吸收效果。
饮水的温度以接近室温为宜,要想达到降温解渴的效果,最佳的水温是10℃左右,低于5℃就会对肠胃和呼吸系统造成刺激,引起消化系统的疾病。
对于许多普通的健身爱好者而言,在运动量较大、机体水分流失较多时可以选用运动饮料。如果运动时间在一个小时左右,运动强度也不大,则不需要补充运动饮料。

运动饮料禁忌人群
1.糖尿病人
运动饮料含有丰富的纤维型葡萄糖,饮用后会引起短暂的血糖升高现象,糖尿病人控制血糖升高的能力弱,对身体不好,应减量饮用或不饮用。
2. 高血压患者
轻松运动对健康确实有益,但患有高血压的人运动后饮用运动饮料会使血压升高。因为高血压病人必须限制食盐,食盐中含有致使血压上升的钠,运动饮料含钠量较高,高血压患者饮之势必使血压升得更高。
3.高强度剧烈运动后的人
首先运动过于剧烈立刻饮用液体都是不好的,假若是冷的液体,对胃伤害很大,因为热胀冷缩原理,剧烈运动后胃轻微扩张,遇冷急剧收缩。另外运动过于剧烈身体尚未平复,便立即饮用也是不妥的。
健悦派超级干货时间:市面上主流的运动饮料如何挑选???
市面上运动饮料种类纷繁,许多大神在挑选运动饮料时也是跟随习惯和口感,并不了解其中套路。 其实,运动饮料之间在功能上也是有很大差别的!

常见产品
1.佳得乐橙味运动饮料
功能及适合人群:葡萄糖的加入让这款产品特别适用于高强无氧和力量阻抗训练,同时也满足耐力型运动员需求。
2. 尖叫运动饮料-多态型 西柚风味
功能及适合人群:适合健身及耐力型运动爱好者,在抗疲劳和促进免疫功能方面有良好表现。
3. 尖叫运动型饮料-纤维型 柠檬风味
功能及适合人群:柠檬风味这款专为耐力型运动人群打造,含有一定水溶性膳食纤维,但没有具体量化。
4. 脉动维生素饮料 水蜜桃风味
功能及适合人群:佳得乐文艺版,适合一般的耐力型运动。健Sir提醒各位,脉动中果葡糖浆含量不低,过量饮用对肝脏压力较大,容易造成脏器内脂肪沉淀。日常不运动时不建议大量饮用。
5. 水动乐营养素饮料 橙子风味
功能及适合人群:适合耐力型运动,有效补充维生素、矿物质。
6. 宝矿力水特电解质补充饮料(深圳健身房的最爱)
功能及适合人群:非常适合长跑和耐力训练,甚至在拉肚子和发烧时也可以饮用。可迅速补充体水分和电解质。
7. 农夫山泉维他命水 柠檬风味
迷妹的最爱:一般饮料和运动饮料的边界产品,不含电解质,可补充维生素和抗氧化物。柠檬风味中添加了牛磺酸,略提神。
8.启力 8小时维生素饮品
功能及适合人群:“喝启力,添动力!”广告语打的不错,中国版佳得乐,但含糖量超高,减脂训练人群不推荐。仅适合高强度体力劳动如搬砖、扛水泥、举铁。
9.红牛
功能及适合人群:主要是点牛磺酸(313mg),B簇和咖啡因(50mg),适合需要额外提神抗疲劳人群但效果因人而异。健Sir经常睡不着的时候喝红牛,喝了就困。
10.红牛加强型
功能及适合人群:牛磺酸925mg,B簇,咖啡因(32.5)。这个劲挺大,适合工作考试熬夜导致大脑疲劳人群。纯功能型,不补水。
万一以上这些常见的运动饮料你统统看不上,喝不惯,谈不拢,那我…
就传授你健Sir祖传运动饮料配方!
OK啦,内容略多,相信小伙伴们从中也或多或少得到一些收获~
快带上你的饮料,畅快运动去吧!!
文章来源:健悦派