
最近,“地摊经济”终于火到了文登这一片儿,
“文登能不能摆摊?”
“哪里能摆摊?”
“摆地摊有啥要求吗?”
为了解答大家的一系列疑问,
小编整理了我区发展夜间经济的相关政策通知,
话不多说,走起~

通 知
为统筹疫情防控和经济发展,充分发挥临时占道摊点在搞活经济、繁荣市场、方便群众生活中的积极作用,根据山东省人民政府《关于贯彻落实国务院政府工作报告若干措施的通知》(鲁政发〔2020〕10号),省政府办公厅印发的《关于抓好保居民就业、保基本民生、保市场主体工作的十条措施》以及威海市住建局《关于占道经营管理的指导意见》相关要求和规定,本着“政府引导、严控疫情、审慎包容、规范有序、适度开放、保障有力”的原则,推进我区夜经济健康发展。
现结合我区实际,将摊点分布和负面清单通告如下:

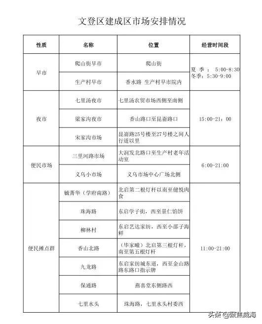
早市
经营时间段:
夏季5:00-8:30
冬季5:30-9:00

01
爬山街早市


具体位置:爬山街东至昆嵛路,西至龙山路
02
生产村早市


具体位置:香水路北,现生产村早市场院内
夜市
经营时间段:
15:00-21:00

01
七里汤夜市


具体位置:七里汤农贸市场西侧至南侧
02
梁家沟夜市


具体位置:珠海路,香山路口至昆嵛路口
03
宋家沟市场


具体位置:昆嵛路25号楼至27号楼之间人行道以内
便民市场
经营时间段:
6:00-21:00

01
三里河路市场


具体位置:三里河路,大润发北路口至生产村老年活动室
02
义乌小市场


具体位置:义乌市场中心广场北侧
便民摊点群
经营时间段:
11:00-21:00

01
毓菁华便民摊点


具体位置:学府南路,北起第二根灯杆以南至健悦肉食
02
珠海路便民摊点


具体位置:东起学子街,西至景仁馅饼
03
柳林村便民摊点

具体位置:东起艺达家纺,西至小邵子海鲜
04
香山北路便民摊点

具体位置:(毕家疃)北起第三根路灯杆,南至第五根路灯杆
05
九龙路便民摊点


具体位置:东起家纺城东道,西至金山路东路口指示牌
06
保通路便民摊点


具体位置:燕喜堂东侧路西
07
七里水头便民摊点


具体位置:珠海路,七里水头村委大院西
看到这里
你是不是已经蠢蠢欲动
立刻收拾东西去摆摊了呢?
且慢
先来了解一下摆地摊注意事项

市场经营负面清单
一、严控疫情负面清单

1.严禁不戴口罩、摊位间距过密等影响疫情防控的行为;
2.严禁人员过度聚集。
二、经营区域负面清单

1.严禁占用城市主要道路、重要次干道路、应急道路、重要交通节点周边、住宅小区出入口周边、盲道和无障碍通道等影响通行的区域;
2.严禁影响行人通行和妨碍有序停车的占道行为;
3.严禁占用消防通道、地上(下)停车场通道、公交站台等影响安全的区域;
4.严禁占用国家机关、医院、工厂企业、学校和养老院等环境要求敏感区域;
5.严禁占用城市公园、风景区等区域;
6.严禁占用城市绿化隔离带等。
三、经营行为负面清单

1.严禁露天烧烤、炸串等易产生油污及油烟过大污染环境的行为;
2.严禁建临街违章建筑,变流动摊点为固定亭棚等行为;
3.严禁活畜禽销售及活畜禽宰杀等行为;
4.严禁室外明火作业等危害公共安全的行为;
5.严禁高声喊叫,利用小喇叭、音响等招揽顾客,扰民促销的行为;
6.严禁违反食品健康安全法律法规的相关规定;
7.严禁乱丢果皮、蔬菜叶、餐余垃圾等行为;
8.严禁占道加工作业等影响市容和交通的行为;
9.严禁损毁绿地、树木,破坏城市绿化、公共设施等从事经营行为。
四、经营时间负面清单

1.严禁早、中、晚城市通行高峰期间经营;
2.严禁夜间、午间居民休息期间从事各种扰民的经营行为。
本通告自发布之日起试行,今后随相关政策及实际情况的改变,随时调整和更新。
咨询电话:0631-8451120。
还等什么,
拿好这份攻略,
快乐地摆地摊吧!