
中商情报网讯:国内光纤光缆行业前两年经历了供需显著失衡、价格极限承压的低谷,2022年触底反弹,迎来新的增长周期。2022年有一系列利好的政策推动着光纤光缆行业进入量价齐升的新周期。
一、光纤光缆定义
光纤光缆是一种通信电缆,由两个或多个玻璃或塑料光纤芯组成,这些光纤芯位于保护性的覆层内,由塑料PVC外部套管覆盖。沿内部光纤进行的信号传输一般使用红外线。
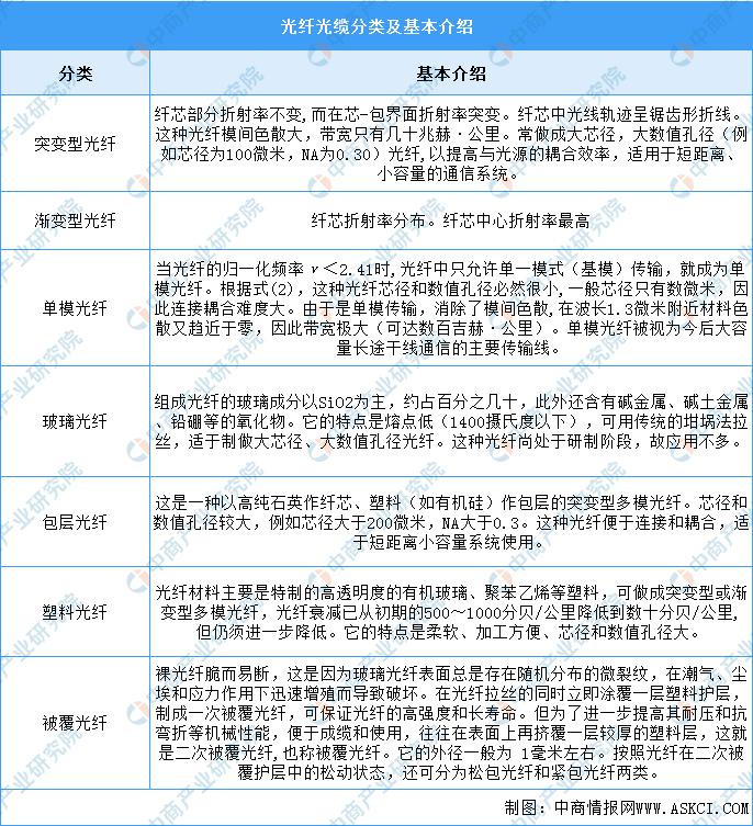
光纤光缆可分为突变型、渐变型、单模光纤、玻璃光纤、包层光纤、塑料光纤、被覆光纤,具体如图所示:

资料来源:中商产业研究院整理
二、光纤光缆行业发展政策
近年来,中国光纤光缆行业受到各级政府的高度重视和国家产业政策的重点支持。国家陆续出台了多项政策,鼓励光纤光缆行业发展与创新《“十四五"国家信息化规划》《“十四五"推进农业农村现代化规划》《“十四五"数字经济发展规划》等产业政策为光纤光缆行业的发展提供了明确、广阔的市场前景,为企业提供了良好的生产经营环境。具体情况列示如下:

资料来源:中商产业研究院整理
三、光纤光缆行业发展现状
1.光缆线路长度
随着国家整体网络建设和数字经济发展,5G网络的建设及千兆光纤的升级等带动市场需求持续提升,光缆线路总长度稳步增加。截至2022年6月底,全国光缆线路总长度达到5791万公里,同比增长8.2%,比上年末净增303万公里。

数据来源:工信部、中商产业研究院整理
2.光缆产量
从2019年至今,中国光缆产量呈现稳定上升的趋势。2022年11月份,光缆产量达2670.2万芯公里,同比下降13.6%%;2022年1-11月份,光缆累计产量达3.2万芯公里,累计增长9.3%。

数据来源:国家统计局、中商产业研究院整理
3.需求占比
运营商光纤光缆部署分为长途光缆、中继光缆和接入光缆三类。我国接入网光缆、本地网中继光缆、长途光缆线路所占比重分别为63%、34.5%和2.5%。

数据来源:中商产业研究院整理
4.企业布局情况
目前,布局了光纤光缆业务的上市企业中,特发信息和富通信息的光纤光缆产量较高,2021年产量分别为2114.41万芯公里和2559.74万芯公里。光纤光缆产业的代表性企业产能/产量情况如下:

资料来源:中商产业研究院整理
四、光纤光缆行业重点企业
1.长飞光纤
长飞光纤光缆股份有限公司成立于1988年5月31日,主要从事研究、开发、生产和销售光纤预制棒、光纤、光缆及相关产品。公司主要产品包括光纤、光纤预制棒、光缆、其他产品及服务。长飞光纤是国内少数能够大规模一体化开发与生产光纤预制棒、光纤和光缆的公司之一,并持续向产业链的上下游拓展。
2022年前三季度实现营业收入102.42亿元,同比增长50.86%;实现归母净利润8.75亿元,同比增长55.14%。2022年上半年主营产品包括光缆分部、光纤及光纤预制棒分部,占比分别为45.66%、29.43%。

数据来源:中商产业研究院整理

数据来源:中商产业研究院整理
2.亨通光电
亨通光电专注于在通信和能源两大领域为客户创造价值,提供行业领先的海上风电、海洋通信、光通信、智能电网、智慧城市、储能等产品与解决方案,具备集“设计、研发、制造、销售与服务”一体化的综合能力。
2022年前三季度实现营业收入346.52亿元,同比增长16.24%;实现归母净利润14.2亿元,同比增长7.9%。2021年主营产品包括智能电网、铜导体、光通信,占比分别为41.18%、16.59%、15.15%。

数据来源:中商产业研究院整理

数据来源:中商产业研究院整理
3.烽火通信
烽火通信科技股份有限公司所属行业为通信及相关设备制造业。主要产品是通信系统设备、光纤及线缆、数据网络产品等。烽火通信已跻身全球光通信最具竞争力企业十强。
2022年前三季度实现营业收入215.28亿元,同比增长16.12%;实现归母净利润3.02亿元,同比增长6.34%。2021年主营产品包括通信系统设备、光纤及线缆、数据网络产品,占比分别为64.93%、22.23%、11.55%。

数据来源:中商产业研究院整理

数据来源:中商产业研究院整理
4.中天科技
江苏中天科技股份有限公司是国内光电缆品种最齐全的专业企业,主营光纤通信和电力传输。其主要产品包括光通信及网络、电力传输、海洋系列、新能源、铜产品、商品贸易。
2022年前三季度实现营业收入291.95亿元,同比下降20.93%;实现归母净利润24.7亿元,同比增长406.15%。2021年主营产品包括电网建设、商品贸易、海洋系列,占比分别为24.17%、21.97%、20.40%。

数据来源:中商产业研究院整理

数据来源:中商产业研究院整理
5.永鼎股份
江苏永鼎股份有限公司是一家主营光缆、电缆及通信设备、房地产等行业的公司,公司研制、生产和销售通信光缆、光器件、通信电缆、电力电缆、电力柜等系列产品,提供配套工程服务的专业公司。
2022年前三季度实现营业收入30.9亿元,同比增长9.81%;实现归母净利润0.81亿元,同比下降42.55%。2022年上半年主营产品包括汽车用电缆、光电缆及通讯设备、海外工程承揽,占比分别为39.87%、33.23%、23.37%。

数据来源:中商产业研究院整理

数据来源:中商产业研究院整理
五、光纤光缆行业发展前景
1.政策利好行业发展
光纤光缆行业的发展离不开国家的支持,根据我国发布的“千兆网络”和网民规模目标,我国光纤光缆行业受到了政策的大力推动。2022年1月国务院发布的《“十四五"数字经济发展规划》提出加快建设信息网络基础设施。有序推进骨干网扩容,协同推进千兆光纤网络和5G网络基础设施建设。2022年3月中央网络安全和信息化委员会发布的《“十四五"国家信息化规划》提出提升各级各类学校接入教育专网的带宽水平,实现中小学固定宽带网络万兆到县、千兆到校、百兆到班。
2.5G高速发展促进行业发展
以5G、千兆光网为代表的“双千兆”网络是制造强国和网络强国建设不可或缺的“两翼”和“双轮”,是新型基础设施的重要组成和承载底座,在拉动有效投资、促进信息消费和助力制造业数字化转型等方面发挥着重要的作用。作为信息通信最为关键的环节,光纤光缆的重要程度毋庸置疑。随着4G、5G的渗透率越来越高,我国通信行业对于光纤光缆需求量也随之水涨船高。5G网络建设加速,带来较大的光纤需求,5G网络对光纤光缆需求激增,发展前景可期。
3.数据中心需求带动行业发展
新基建时代数据中心被赋予新内涵。数据中心成为新基建中的一项,其重要意义主要体现在“新”上。在数字经济时代,数据是一种社会经济发展的所必要的生产要素,也是一种基础设施,物联网、车联网、工业互联网的推广应用带来数据指数级增长,海量的异构数据都将集中进入数据中心进行集中存储和处理,这对计算设施和数据中心都提出了更新、更高的要求,无论是为生物医药、航天航空等科技创新提供高性能计算,还是疫情期间为各大城市提供科技防疫、远程办公、远程教育和电商消费的城市计算,又或是支撑大数据、人工智能等新技术与实体经济融合应用场景的云计算,都离不开数据中心的重要支撑。
更多资料请参考中商产业研究院发布的《中国光纤光缆行业市场前景及投资机会研究报告》,同时中商产业研究院还提供产业大数据、产业情报、行业研究报告、行业白皮书、商业计划书、可行性研究报告、园区产业规划、产业链招商图谱、产业招商指引、产业链招商考察&推介会等服务。