近日,公安部第三研究所(下称“公安部三所”)正式宣布,eID网络身份标识技术结合国内自主知识产权的“L算法”在移动端应用研究获得了实质进展。据了解,“L算法”是收付宝科技有限公司(下称“收付宝Bankeys”)的独家专利,而收付宝Bankeys与公安部三所已历经一年多的深度合作。eID作为“公安部公民网络身份识别系统”签发给上网公民的网络身份标识,具有权威性、安全性和公信力。此次突破性进展标志着eID技术即将推向大众市场,从此我国公民便可以在移动端获得权威的电子身份证认证。

公安部三所eID最新发布动态
“L算法”是国产密码算法的发展和创新,能够加强移动端电子签名的安全性,符合《GM/T 0028-2014密码模块安全要求》相关要求。经过一年多的深度研发与验证性应用,证明其技术先进可靠、经济效益和社会效益显著,现正在进一步推广扩大应用。从银行卡产品到移动端,“L算法”的应用也丰富了eID产品的层次。相关密码专家评议认为:“L算法技术与常规技术的最大区别在于去介质化,它能够不受硬件密码介质的限制,从而在满足安全性的前提下进一步提升eID产品的普适性。”
对此我们走访了“L算法”技术的持有方收付宝科技有限公司,公司技术总监宛海加表示:“基于‘L算法’研发的移动签名系统通过了国家密码管理局审批并获得了商用密码型号证书。目前,已经在金融、公安、*队军**和云服务等领域展开应用,并获得了很好的反馈。”

作为国内领先的移动电子签名解决方案供应商,收付宝Bankeys,也成为自主密码算法技术的源创地之一。收付宝Bankeys总裁董宁表示,“我们希望切切实实解决我国公民eID网络身份线上应用,保证公共安全的同时提升办事效率、降低人资损耗。尤其在2017年6月1日起施行了《中华人民共和国网络安全法》之后,我们更针对当前我国网络安全方面存在的热点难点问题,加大力度进行了对应的解决方案研发。”

中华人民共和国网络安全法
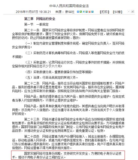
“国家实施网络可信身份战略,支持研究开发安全、方便的电子身份认证技术,推动不同电子身份认证之间的互认”。
——《中华人民共和国网络安全法》第三章第二十四条
据了解,《中华人民共和国网络安全法》是我国网络领域的基础性法律,明确加强对个人信息保护,打击网络诈骗。该法自2017年6月1日起施行,针对个人信息泄露问题,网络安全法规定:网络产品、服务具有收集用户信息功能的,其提供者应当向用户明示并取得同意;网络运营者不得泄露、篡改、毁损其收集的个人信息;任何个人和组织不得窃取或者以其他非法方式获取个人信息,不得非法出售或者非法向他人提供个人信息。并规定了相应法律责任。
收付宝Bankeys技术总监宛海加最后表示,“我们以自主研发的‘L算法’同eID网络身份编码结合的专项技术取得了突破性进展,相信共同实现eID生态体系的创新行业解决方案为公民、社会、政府都带来积极的作用。”
文中数据来源:
公安部第三研究所eID官网
http://eid.cn/eidfiles/html/news/20180108/20180108093034_865.html
中华人民共和国国家互联网信息办公室
http://www.cac.gov.cn/2016-11/07/c_1119867116_2.htm