选奶粉一直是家长们比较纠结的问题,奶粉智库致力于为大家解读每一款奶粉,本期选择了8款奶粉深度评测,从品牌背景、奶源、原料、营养配方、价格等方面,为您继续分析对比不同奶粉的特点。此外,如果这篇文章没有你想了解的产品,可以在文末给我们留言,下次评测可能就出现了哦~
本次评测的8款奶粉包括:旗帜益佳、雅士利亲儿硕、澳优美优高经典、雀巢能恩、贝因美童享、纽贝滋培臻、完达山菁美、三元爱欣宝。

评测说明:
本次评测由奶粉智库母婴评测中心组织进行, 本次评测不涉及感官评测,参加评测产品均以3段为例,下面均省略段位。营养配方参考我国目前执行国标GB10767-2010《食品安全国家标准 较大幼儿和幼儿配方食品》和GB14880-2012《食品安全国家标准 食品营养强化剂使用标准》以及2018年9月发布的《食品安全国家标准 幼儿配方食品(征求意见稿)》。
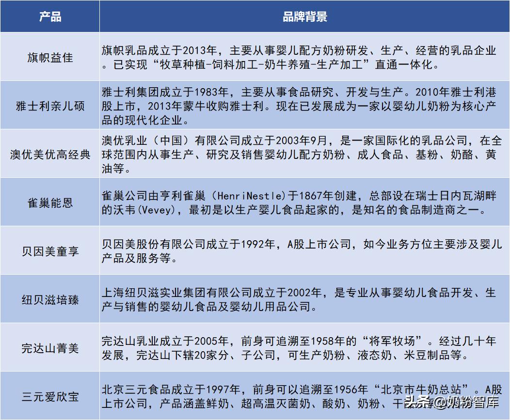
一、品牌背景
下面是8款奶粉的品牌背景信息。

品牌背景体现了乳企的综合实力,本次评测的8款奶粉,均具有较强大的品牌力,在研发、养殖、生产、营销、售后等方面有各自的优势。
二、奶源与原料
下面是8款奶粉的产品名、版本、产地、奶源、奶基原料等基础信息。

奶源、国别总结:
①旗帜益佳奶源和产地均为河北;雅士利亲儿硕奶源来自奥地利,产地为中国;雀巢能恩奶源来自澳洲、新西兰等地,产地为中国;贝因美童享奶源来自北纬45°,产地为中国;纽贝滋培臻奶源来自新西兰、爱尔兰等地,产地为中国;完达山菁美奶源和产地均为黑龙江;三元爱欣宝奶源和产地均为河北;这7款奶粉均属于国产奶粉。
②澳优美优高经典奶源和产地均为荷兰,属于荷兰原装进口奶粉。
南北纬40~50度被公认为是全球黄金奶源带分布地,其中包括:北欧、法国、爱尔兰、中国黑龙江、德国北部、英国、美国的威斯康星州、加拿大阿尔伯达、瑞士阿尔卑斯山脉、澳大利亚南部、新西兰、阿根廷潘帕斯草原等地。
除了黄金奶源地,自控牧场也是优质奶源的产出条件之一。如果不具备良好的奶源条件,也可选择收购优质奶源地的原料来保证奶粉的品质。
原料总结:
①旗帜益佳、完达山菁美、澳优美优高经典3款奶粉主要奶基原料为生牛乳/脱脂牛乳、脱盐乳清粉。
②三元爱欣宝主要奶基原料为生牛乳、脱盐乳清粉、脱脂乳粉。贝因美童享主要奶基原料为生牛乳、脱盐乳清粉、脱脂乳粉、全脂乳粉。
③纽贝滋培臻主要奶基原料为脱脂乳粉、脱盐乳清粉。雀巢能恩主要奶基原料为脱脂乳粉。
④雅士利亲儿硕主要奶基原料为脱脂乳粉、脱盐乳清粉。其中脱脂乳粉通过中国、奥地利双重有机认证。
在原料上,相比乳粉(全脂、脱脂乳粉等),生鲜乳(生牛乳、脱脂牛奶乳等)的新鲜程度更好一些,但还需结合其奶源地、产地来看,如果工厂与奶源地相隔较远,那么一般要经过几个月的运输及检验等过程。此外,如果配料表中的奶基原料种类较多,消费者可通过查看配料表中原料的排名顺序来判断其占比情况。
三、配料
在配料方面,我们主要点出妈妈们比较敏感的成分,敏感成分包括:香精香料、糖浆固体、蔗糖、麦芽糊精、白砂糖等。下面我们一起看下这8款奶粉的配料情况~

①雀巢能恩添加了麦芽糊精。
②其余7款奶粉未添加敏感成分。
白砂糖、麦芽糊精、糖浆固体等属于碳水化合物,加入奶粉中后,降低了乳糖的含量。从营养价值来讲,白砂糖、麦芽糊精、麦芽糖粉、葡萄糖浆固体等不如乳糖,主要是提供能量,且价格比较便宜。但部分特医食品中,这类碳水化合物的添加相对较常见,在缓解乳糖不耐受等方面,起到了积极的意义。
其余敏感成分,爸爸妈妈可以根据接受度进行选择。
四、营养配方
由于婴幼儿配方奶粉属于配方食品,科学全面的配方能给宝宝带来更全面或者针对性的营养,这也是妈妈们在选择奶粉时比较关心和看重的一个方面,也是比较纠结和迷茫的一个点。那么,这8款奶粉配方怎么样呢?下面我们将来为大家分析~
可选择成分
奶粉中的可选择性成分包括常规强化配方和特色强化配方,在国标中没有硬性规定,但是大多数品牌都会选择添加常规强化配方,且一部分品牌会选择添加特色强化配方。

上述的产品可选择成分种类都较多,其中旗帜益佳的种类最多,达到14种。雀巢能恩和完达山菁美的种类较少。
不过选择奶粉时,营养素种类是一方面,但营养素含量也同样值得关注。下面我们具体看下8款奶粉的营养素含量,如下:

关于营养素的含量,我们选几个关注比较高的来说,与免疫相关营养素主要有乳铁蛋白、核苷酸、益生菌等,从上表可知只有贝因美童享含有乳铁蛋白,含量不是很高,为33mg/100g。下面我们主要对比与脑部及视力发育、消化相关的营养素的含量情况。
与脑部、视力发育相关营养素
在脑部、视力发育相关营养素方面我们可以关注胆碱、牛磺酸、DHA、ARA、叶黄素等营养素的含量。
DHA含量:

可以发现,纽贝滋培臻、澳优美优高经典的DHA含量还不错,其中纽贝滋培臻DHA含量占总脂肪酸0.38%,较为突出。另外,贝因美童享、雅士利亲儿硕没有添加DHA。
中国营养学专家组在《中国孕产妇及婴幼儿补充DHA的专家共识》中提出在无法母乳喂养或母乳不足的情况下,可以选择含DHA的配方奶粉,其中DHA含量应为总脂肪酸的0.2%-0.5%。
奶粉中DHA含量较低的话,应注重辅食安排,摄入富含DHA的鱼类,也可通过额外的DHA补充剂补充。
叶黄素含量:旗帜益佳(211μg/100g)>纽贝滋培臻(202.5μg/100g)>三元爱欣宝(165μg/100g)。
小结:与脑部、视力发育相关营养素含量方面,纽贝滋培臻、澳优美优高经典DHA含量都比较不错,此外,澳优美优高经典配方中添加有β-胡萝卜素。综合胆碱、牛磺酸、DHA、ARA、叶黄素等含量比较,纽贝滋培臻相对较好。
与消化吸收相关营养素
与消化吸收相关营养素方面我们可以关注益生元、OPO、CPP、益生菌等,除此之外,蛋白质的组成也与消化吸收密切相关,可关注乳清蛋白含量、水解蛋白的添加等,作为加分项。
(1)益生元的含量:

经过对比我们可以发现,纽贝滋培臻、雅士利亲儿硕、澳优美优高经典的益生元含量比较不错,都在3g/100g以上。
(2)OPO:本次评测的8款奶粉中只有2款奶粉添加有OPO,含量都比较不错:贝因美童享(3.2g/100g)>旗帜益佳(3g/100g)。
(3)CPP:本次评测的8款奶粉中只有贝因美童享添加有CPP,含量为30mg/100g。
(4)益生菌:益生菌的含量我们可通过配料表查看,本次评测的8款奶粉中有3款奶粉添加有益生菌,菌种均为动物双歧杆菌Bb-12,具体含量情况如下。

益生菌的效果因与添加量、包埋工艺、活菌数、保质期内活菌数、冲调等多种因素相关,所以在给选择时,要看产品包装上标示活菌的数量,或者选择添加量数字相对较大的产品。
小结:消化吸收方面,旗帜益佳、贝因美童享都比较不错。
五、价格参考
在养娃的日常开销上,奶粉占据着一个重要的部分,一般来说家长都想选一款性价比高的奶粉,所以奶粉的价格是值得对比的,下面我们来对比下这8款奶粉的价格:

以上统计数据主要来源于各品牌京东/天猫官方旗舰店,属于实时价格,购买单价应以实际到手为准,当然,买多送少或者附带赠品的额外价值也是可以考虑进去的。
由于各品牌奶粉本身有不同的规格,计算奶粉的克单价能较为直观地比较各奶粉的价格情况。
小结:从上述8款奶粉的克单价来看。而澳优美优高经典、雅士利亲儿硕价格相对较高,克单价在0.4元/g以上。贝因美童享、雀巢能恩价格相对较低,克单价在0.2元/g以下。
六、评测总结
本次评测从奶源、原料、敏感成分、配方、价格等方面为大家分析比较了8款奶粉,在选择奶粉时,消费者也可以从这几点来比较,比如在这8款奶粉中,综合来看纽贝滋培臻、旗帜益佳、贝因美童享比较不错。
(注:评测结果仅供参考,购买时可结合宝宝适应情况、商家优惠、购买渠道便利性、奶源、性价比等方面来选择。)
最后要特别说明的是:母乳是宝宝最好的食物,母乳充足的话,建议最好还是母乳喂养。奶粉最终选购时还需结合自己宝宝的实际情况而定,宝宝适合就是好的。