
涂布机专业厂家——新望机械

据福州新闻网报道,落户于福建省福清融侨开发区的旭友偏光片项目将于本月底试投产。
2016年11月30日,旭友电子材料科技(无锡)有限公司与融侨经济技术开发区签署了旭友偏光片项目投资协议。该项目投资约2亿元人民币,拟租用东旭光电科技有限公司部分地块建厂,占地约16亩。
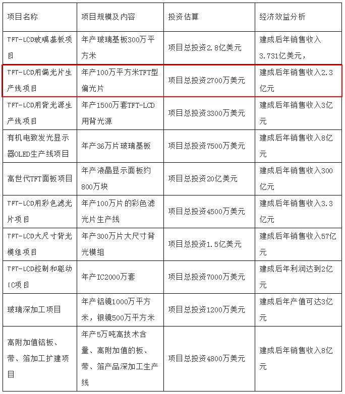
就2010年8月4日福建省人民政府公布的清融侨经济技术开发区的招商项目看,该项目预计建成后销售收入有2.3亿元。

据了解,旭友公司是由东旭光电科技股份有限公司与住友化学株式会社、韩国东友精细化学株式会社、拓米国际有限公司合资设立的。旭友公司承诺在福清注册成立独立的项目公司,作为偏光片加工生产线项目的投资、建设、运营平台。
众所周知,液晶面板原材料中,玻璃基板、彩色滤光片、偏光片都占有较高的成本份额,其中,玻璃基板约占20%,偏光片约占成本11%。
自2007年以来全球TFT-LCD产业重心开始向中国国内转移,国内面板全球占有率从2005年的不足1%,到2013年首度成为全球第三大平板显示生产地,世界范围内新建设的液晶面板产线,几乎都集中在中国国内市场。
因此,作为全球第一的电子信息产业制造国和消费国,中国对全球偏光片的需求增长贡献最大,根据中国LCD产能发展现状预计,至2018年,中国偏光片需求将达到1.65亿平方米。与需求量对应,预计至2018年,国内该市场规模将达到43.6亿美元。
然而,与巨大的偏光片市场需求形成反差的,是我国较低水平的偏光片生产能力。
长期以来偏光片的技术、研发、生产和销售等绝大多数被外国企业掌握,国产偏光片的市场占有率不高,市场存在较大缺口。目前,在国内偏光片市场,日本日东、住友化学、韩国LGC三巨头的占有率超过50%。而大陆厂家仅有盛波光电和三利谱。
其中三利谱也于今年5月25日正式登陆深交所中小板,公司在合肥有四条线在建(包括与更高的10.5世代液晶面板配套的偏光片),预计2020年产能达到8600万平米,比2016年增长10倍以上,在产能方面,将会形成日东电工、住友化学、LG化学、三星、三利谱世界五强的局面。
虽说已有三利谱上市助阵偏光片市场,但国内偏光片市场份额占比小,自给率不足9%,远低于30%的国家产业安全值。只有大力发展偏光片产业,实现偏光片国产化,才能提高我国TFT-LCD产业在国际市场上的竞争力。
业内人士分析认为,东旭光电通过携手住友化学,快速切入偏光片领域,将与其现有的液晶玻璃基板、彩色滤光片、盖板玻璃、蓝宝石等产业形成协同效应。
来源:unima新材网