楼盘:台州方远.天韵水岸
户型:四室两厅
面积:173平方
装修风格:现代轻奢
设计单位:简悦装饰(浙江)有限公司
设计师:冯耀明
设计说明:
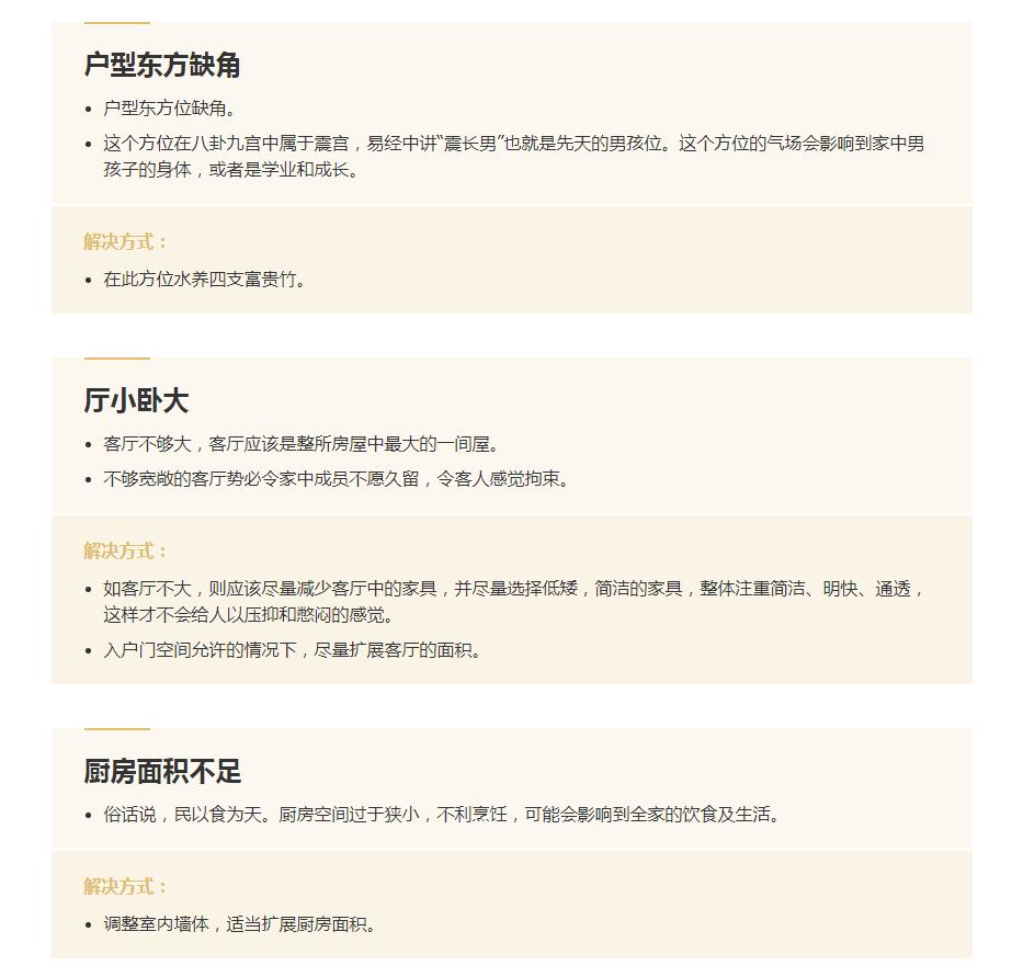
天韵水岸 173平方户型测评







天韵水岸 173平方 现代轻奢装修设计效果图

天韵水岸 173平方现代轻奢风格平面图

天韵水岸 173平方现代轻奢风格俯视图

天韵水岸 173平方现代轻奢风格玄关效果图

天韵水岸 173平方现代轻奢风格客厅效果图

天韵水岸 173平方现代轻奢风格餐厅效果图

天韵水岸 173平方现代轻奢风格主卧效果图

天韵水岸 173平方现代轻奢风格次卧1效果图

天韵水岸 173平方现代轻奢风格次卧2效果图

微信扫描二维码观看720°全景效果图