全国首批!
广西新增一块“国字号”招牌


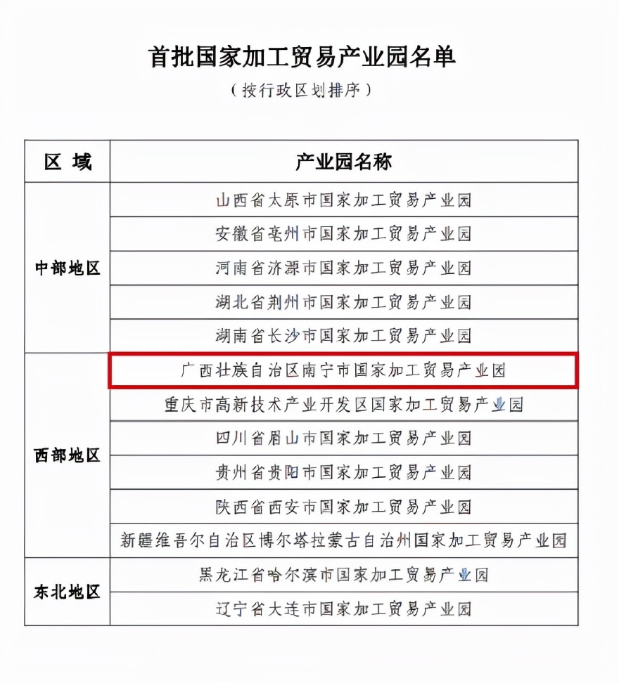
近日,国家商务部拟认定 首批13个国家加工贸易产业园 ,其中, 南宁市国家加工贸易产业园 ,优势突出、特色鲜明、产业扎实, 在全国20个地级市竞选中 ,成功入选国家级!
产业园分为五象片区、空港片区、江南片区等三个片区,总面积27.31平方公里。包括了广西自贸试验区、国家级经开区、国家临空经济示范区和海关特殊监管区域等国家级开放平台。

五象片区
★
位于中国(广西)自由贸易试验区及其相邻区域, 是全国主体功能区规划确定的重点开发区域 ,设有综合保税区,各类要素资源供给充足,开发潜力巨大。

空港片区
位于南宁经济技术开发区内, 是南宁临空经济示范区核心区域 ,紧邻区域性航空枢纽吴圩国际机场,物流及通关条件优越。

△南宁空港未来机场规划图
江南片区
位于南宁江南工业园区及其延伸区域, 是城市副中心 , 基础设施完善 , 产城融合度高 ,规划中的地铁 6、7 号线和 4 号线延长线贯通其间,西南最大的铁路货运编组站南宁南站紧邻片区。

初步形成三条跨境产业链
初步形成 网络通讯 、 智能终端 、 新型显示 等三条跨境电子信息产业链,形成以 富桂精密 、 蓝水星智能科技 、 桂芯半导体科技 、 瑞声科技 等一批加工贸易龙头企业。


△富士康在南宁打造千亿元电子信息产业园

△瑞声科技南宁有限公司

△蓝水星智能科技有限公司产品展厅
大力实施加工贸易倍增计划
2014-2020年 ,按照国务院提出的 “坚持政策引导和市场机制相结合,推动加工贸易向中西部地区转移” 要求,坚定落实自治区部署,大力实施加工贸易倍增计划。



形成4个国家级加工贸易
梯度转移重点承接地
1
南宁国家级加工贸易梯度转移重点承接地




2
北海国家级加工贸易梯度转移重点承接地



3
钦州国家级加工贸易梯度转移重点承接地



4
梧州国家级加工贸易梯度转移重点承接地



1-8月加工贸易较快发展
2021年1-8月 我区加工贸易进出口额 710.7亿元 , 同比增长14.7% 。已新落户中韩(广西-江原道)产业园、深圳传音通讯、香港赢拓智能等一批重大加工贸易项目。

△香港赢拓落户产业园空港片区

△南宁空港科技产业园满足区域企业生产配套需求
助推吴圩空港经济区产业跨越发展
南宁市国家加工贸易产业园
现行适用政策
税收政策
符合西部大开发目录的鼓励类产业、高新技术企业,企业所得税按 9% 征收。
人才政策
对通过认定的人才,给予 20-200万 购房补助。对全职引进的急需紧缺海外人才,每年按用人单位实际支付年薪的 20% 补贴。
自贸区政策
新设立现代服务业(含国际贸易)和新兴制造业企业,年主营业务收入达 10亿元 、 50亿元 、 100亿元的 ,按企业类型最高给予南宁市实际经济贡献的 60% 、 70% 、 80% 奖励。对符合条件的高级管理人员和技术人才,按照其个人对南宁市的经济贡献 100% 奖励。
产业政策
现代服务业办公用房给予连续三年累计最高 200万元 租房补助;现代工业厂房租金按市场价格 前三年全免 、 后二年减半 收取。在固定资产投资、物流运输、研发投入、销售收入等方面, 地方财政每年安排专项资金给予扶持 。
南宁市国家加工贸易产业园成功获批
为广西新增一块“国字号”招牌
将显著提升广西招商引资影响力
进一步推进广西梯度承接加工贸易产业转移
壮大广西加贸企业规模
促进广西加工贸易转型升级
你期待吗?