
来源 | 腰线
荐读 | 愉见财经
关于那些搜群搜圈搜手机号来加你的*子骗**“美女头”的事儿,“愉见财经”也没少给大家报道。大前天本号贴的那冒充券商的、粗糙到从淘宝卖衬衫网页上扒拉头像的“美女头”,也是这么回事。据朋友说,但凡通过那“美女头”的加好友邀请,“她”就会请你加群,而群里的套路,无非就是佯装各路大神的“XX老师”教你“发财之道”。
往期“愉见财经”里聊过的略有相关的内容,包括:
《盘点违规交易所那些让你亏钱的“黑招”》
《坑人的“微盘”、“云交易”》
《*子骗**故事一箩筐》

不过讲真的,我老注意那些骗的机制,却还从来没有采访到过:那些*子骗**是怎样炼成的。有时候我也好奇,有些上当受骗的人也受过良好的教育、在自己的工作上也挺精明的,这些人怎么就真犯糊涂了呢?
以前我以为都是“贪”造成的。直到看了 公众号“腰线”(ID:yaoxian6)的这篇作者自述文,才发现,“美女头”背后,*子骗**还真有一套精细的法术,吃准受骗人的心态。
最后知道真相的我眼泪掉下来……
下面进入作者“皮皮果”的自述。
我上学时是知乎深度用户,上面每天都有精英人类出没,侃侃而谈毕业5年年薪百万的经历,或是三本毕业如何逆袭进入大公司的,这些别人的故事看多了,我也对未来有了点不切实际的幻想。
我自问学习能力不差,长得也不差,只要我好好努力,一步步走稳,我觉得我也能成为一个光明的中产阶级。
快到毕业的时候,我才开始有点慌了。
本来一个班里天天一起翘课抠脚打游戏的同学,慢慢开始拉开了差距,有的出国继续上了野鸡大学,有的继承了家里的皮包公司,还有的考公务员上了岸,我自己还没着落,心里很着急。
我文科专业,上一份实习工作是在一个小型房产公司做策划,企业氛围特别小作坊,老板不走,大家都不敢下班,有一次在跟乙方的对接会议前,老板说以后的会议记录都由我负责。
行吧,小企业嘛,请不起秘书,我也忍了。
那天的会议开到了半夜两点,我妈看我半夜没回家差点报警,而老板第二天要求我写一份20000字的详细会议纪要。
两周后,我觉得这份工作我实在坚持不下去了。
老板摇摇头,特别鄙夷:现在的年轻人一点苦都吃不了,当年我在工地扛水泥的时候,比996可苦多了。
可您这明明是007啊!
求职心切的我,开始疯狂投简历,可是都石沉大海。
是啊,一个非211的文科生,未婚未育,又没有什么工作经验,简历里除了表态自己踏实肯干,学习能力强,也没什么特别的亮点,HR可不是要绕着我走吗?
正在我绝望的时候,一家公司突然给我打电话让我去面试,HR电话里介绍说他们是一家做金融资讯的公司,需要一些英语不错的业务员,女士优先,文科比较对口。
皇天不负有心人,终于有文科生的用武之地了!
我去面试时好好捯饬了一番,这家公司在一栋知名地产的写字楼里,去了发现办公环境还不错,宽敞明亮,同事女孩子偏多,都在忙碌地工作,会议上的黑板上写着本月的业绩。感觉公司挺高大上的。
他们面试我的负责人是个高个男性,眉目清秀,戴着一副无边眼镜,穿着干净的棉麻衬衫,一口标准的普通话,给人印象很不错。
负责人向我介绍了一番,说他们是一家主要提供境外金融服务的咨询公司,刚成立半年。国家对他们这种类型的公司是大力扶持的,因为是给祖国赚外汇,我如果入职,主要任务是翻墙出去向外国客户推荐该公司的金融产品。
他说话的语气很平缓,开口闭口投资管理,证券期货,资产升值,中间还时不时夹杂着几个英文单词。啊,帮客户资产抵御通货膨胀是种多么光荣又高级的工作目标啊。
我唯一疑惑的是,从面试开始到结束面试官几乎没问我任何跟学历和专业技能相关的问题,只是不停地问我是否健谈,有何兴趣爱好,能勇于表达自己吗?
我有点懵,只能点点头,其实内心不是很明白他到底要我勇于表达啥?
他们给出的薪资条件还行,底薪2800,但绝大多数员工加上提成都能过8000,我作为一个蠢如白纸的初级社畜,已经感恩戴德。
我暗自窃喜,我这运气不错啊,这金融行业要认真干几年搞不好能成个啥天使投资人的,那我不是在同学中间拽翻了。
入职第一天,我发现事情没那么简单。
高个男找了个导师教我,导师人狠话不多,直接扔给我一摞文档,说:三天之内,背熟。
我一翻,发现全是对话,前面中文,后面英文,各种场景各种阶段的话术应有尽有,还精心地画了思维导图。
导师接着问我:你有英文名吗?
我有点慌,我没有啊!
我觉得立刻马上现在得给自己起个英文名,以便融入公司高大上的气氛。
我瞟了一眼她的vivo手机,顺口说:我叫Vivian。
导师对这个甜美的名字很满意,马上进入角色:
“Vivian,从现在开始,你就是一个港交所的操盘手。”
“啥?我?我不懂……”
“没关系”,导师马上打断我接着说:
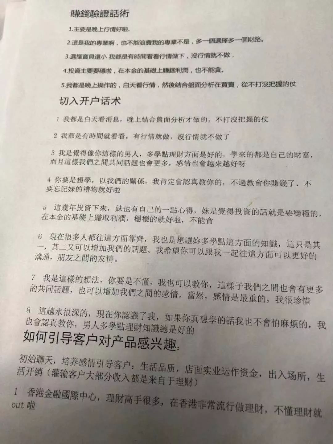
“你长相甜美,心地单纯,你爸爸是银行高管,你们一家都很了解金融行情。你按着我给你这份名单,去各个社交软件上跟男人聊天,从搭讪到闲聊,再利用女性魅力向对方推荐我们的产品。”

话术摘录:
“这些年投资下来,妹也有一点自己的心得。”
“这趟水很深的,现在你认识了我,如果你想学的话我也不会怕麻烦的,我也会认真教你,男人多学点理财知识是好的。”
“哦哦哦,那我们的产品是什么?”我怯怯地问。
“是一种虚拟的金融服务,但是能帮助客户赚钱,我们有自己的交易网站,具体的你慢慢做着就懂了。”
“可是我英文不太好。”我觉得自己实在无法胜任这份工作。
导师有点不耐烦了:“英文不好没关系,每台电脑都*载下**了翻译软件,充了VIP,各国语言随便用,可以说自己略懂小语种之类的,外国男人也喜欢聪明的漂亮女人,但是我们也有华裔客户,你随机应变咯。”

话术摘录:
“感觉你就是我的幸运星,遇上你英国就脱欧了。”
“你如果有能力的话,尽量先凑到50,其他事情就交给我了,帮你好好把握。”
说实话,导师对我这个白痴算是知无不言,尽心尽力。
她还给了我一个照片库,上面有很多丰乳肥臀的混血或ABC美女,滤镜还很高级。
照片的命名也显示着细节决定成败的精心,都是直接可以发给客户,或者用在社交网络的文案,类似于:
周末坚持的普拉提~
太平山能赏到最美的夜景呢~
LV复刻版的Dauphine也太难买到了吖!
可以说素材很全面了。
我再蠢,此刻也有点回过神了,这跟我在微博上看的重金求子、卖茶叶的美女相似度很高了,再凄美的爱情 ,都会殊途同归到妹妹回乡下帮爷爷采茶体验生活上。
但我又有点犹豫,我看这些女同事们妆容精致,P图、翻译、聊天一条龙,时而浅笑嫣然,时而神采飞扬,并不像印象中的诈骗窝点啊。要不再看看?
三天的背台词之后,美女港股操盘手Vivian上线了。
导师教我的话术开场白很过时:I have the strangest feeling we've met before.
就这么土的开场,竟然还是有不少男人乐呵呵地回复我!
我作为一个新手当然是广撒网了,也有人上钩,对我主页上的假照片兴致盎然,不得不说,在猥琐好色这个环节上,各国的宅男都是你追我赶的。
最扯的是,导师还教我了欲擒故纵的一招。
如果客户已经对你产生了兴趣,他的信息就要故意拖一拖,然后再跟进。
导师:“比如可以说,你当行长的爸爸明天过生日,你要筹办Party惊喜,你不能秒回这些外国鱼塘里的洋鱼,你需要营造一种,生活很丰富,孝顺又智慧,work life balance的感觉,第二天再跟洋鱼说声,不好意思没有及时回复你。”
然后还要在社交网络发一张我给爸爸准备的生日礼物:一块小众手表。
图片依然是工作图片库里的ins风,用无数细节侧面印证我家是很有钱的。
看着那些别墅跑车手表袖扣的社交网络,我真希望这是我的真实人生。

好几天我都没有顺利开单,外国人看着单纯其实也不傻,根本没那么好骗嘛。好几个跟你聊天时热火朝天,拼命在社交网络下点赞,等一谈钱的时候,他们溜得比谁都快。
看着女同事们在茶水间聊着一个又一个的傻鱼咯咯地笑,我觉得自己真的太没用了。
导师安慰我说这是个长线活,能聊到位自然就开单了,水到渠成的事,一开张就吃半年,没开单之前你还有800的生活补助啊。
我急眼了:“底薪不是2800吗?”
“那是开单之后的底薪,开单之前只能叫生活补助哦,我那天没给你说明吗?”
在公司了一周,我还发现,这份工作不仅仅只有女生能做,另外一间办公室,一堆姑娘中还夹杂着几个“抠脚大汉”,他们常常一边在楼梯间抽烟一边勤奋地发着信息撩骚,在工位上还能用变声软件温柔的发送港普语音,中间还不是蹦出类似mutualfound、hedge fund的生僻词。
导师说不要小看他们,他们业务能力很强,男人比女人更了解男人脑子里到底在想些什么。
我甚至有点同情这些上当的外国男客户,你以为你勾搭了一个来自神秘东方的宝藏女孩,其实你对面的babygirl是一个死肥宅,一边散发着酸臭,一边说:“今天好想你“。
周会前,全体员工还要戴着有公司LOGO的红围巾,在组长们带领下唱歌拍掌喊话,今年的目标是3000万!今年的目标是3000万!今年的目标是3000万!
我感觉这活我干不成了。
这不就是大型诈骗现场嘛,分工合理、目标明确,完全是传销级别的管理方式啊。按理说,墙上的业绩公告如果是真的,这些男男女女真的是比许多北上广白领收入都高,但这钱以我实在赚不了。
一方面是力有不逮,最重要的是,放弃自己的底线,干些鸡鸣狗盗的事,半夜睡不安稳。赚太少对不起黑掉的良心,赚太多了我也怕坐牢啊。我想找工作不假,但这种工作,我觉得还是不要碰的好。
在众人兴奋的喊话中,法治意识瞬间觉醒的我,突然背脊冰凉。
想溜,一分钟都不能等,散会后,我跟导师说,X姐我买个奶茶去,回来给你带一杯啊。
我环顾四周,同事们又精力百倍地投入到工作中,我偷偷抓起了我的包,溜进了电梯间,心脏砰砰狂跳不止。再一次“失业”的我丧透了,大学时代对社会的美好幻想噼里啪啦碎了一地,没想到,只是想要一份正经能自力更生,孝敬父母的工作,却也这么难。
也许那些薪水翻十倍的逆袭故事都是真的,但别人的故事主角永远不是我。
待业的我干脆破罐子破摔,删了这些辣鸡招聘软件,找什么工作,混吃等死吧!
我妈看我在家自暴自弃不吃不喝的样子,心疼得不行,昨天她终于开口告诉我:
“之前怕你不踏实找工作没告诉你,我们家的三层老屋要*迁拆**了,你实在找不到工作就算了吧。”
当优雅白领的梦彻底碎了,这辈子,我只能当白领的房东了。
愉记枕边伴读 听风金融江湖
煮酒唤雪 | 黑客帝国 | 对韭当割 | 僧多粥少 | 高利风云
五十度灰 | 养虎为患 | 火眼金睛 | 人艰不拆 | 知己知彼
浊泾清渭 | 仁者不忧 | 手中无剑 | 狼之图腾 | 降维打击
舍得之间 | 短兵相接 | 碧瓦朱甍 | 游刃有余 | 明日之城
真作假时 | 一夜暴富 | 暗度陈仓 | 亦能覆舟 | 变脸大戏
违约地图 | 姗姗来迟 | 那年花开 | 尽职免责 | 一念成佛
岁月缱绻 | 山重水复 | 断流成殇 | 一语成谶 | 镜花水月
大道至简 | 完美谎言 | 殃及池鱼 | 等米下炊 | 演员诞生
财女图鉴 | 需于酒食 | 至暗时刻 | 放虎归山 | 信仰碎片
