
2015年9月,我家收房了。
彼时国内房地产巨头融创与天朗合作开始正式进军西安房地产,我家小区也从天朗五珑更名为融创天朗珑府。从融创进入西安至今的800多天里,它不光以年销售额208亿在西安房企年销售额排行榜拔得头筹,还抛18.5亿在西安拿到了“地王”。
这说起来像个笑话,然而却在我身边真实的发生了:长达两年多的时间里,融创旗下楼盘房屋均价已经逼近两万,但是也是在这800多天里,我们小区几百户已入住的业主却喝不上西安的市政自来水,喝的是来源不明的水。
2016年后半段,陆续入住的业主已经发现小区水质很差,有怪味、沉淀多,用净水器的人发现家里滤芯很快就脏透了。
物业工作人员私下透露小区暂时接的是隔壁车管所的水,但是后面肯定会接入市政水。
多数人也抱持一种松弛的态度:新建成的小区嘛,有这样那样问题,很正常啦,融创这么大的房产公司,说会解决问题,一定会解决的。

▲洗衣机的前置净水器滤芯,用了不到两个月就变成了土黄色
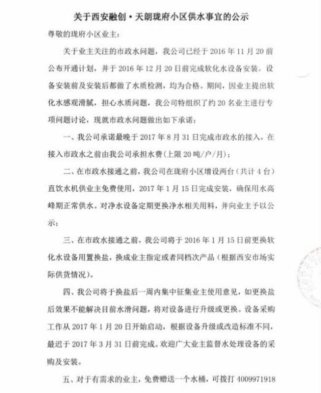
2017年初,开发商隐晦地承认小区供水并非市政水,说是因为周边配套设施不完善,市政水管铺设没有通到小区附近,“只差两百米了,大家再等等”,“现在因为治理雾霾,禁止动土的工程,一旦开工,几百米很快就铺过来了”,又向业主们承诺2017年夏季一定接入市政水,同时在小区里设立了几个提供纯净水的饮水机。
从此小区居民为了吃饭能吃上放心水,开始了提水生涯,没想到这一提就是整整一年。

不过,因为没有自来水,“善良”的开发商也给我们业主提供了一些福利:对有需求的业主,免费赠送一个水桶。这听起来很像个段子,对吧?然而它也是真的。
2017年9月,距离约定接入市政水的期限过去了半个月,开发商拿出了一张二次供水备案来证明水确实是市政供水,是放心合格的自来水。
再追问时,客服非常神秘:“我们的水的确来自长安区自来水厂,只是因为现在各方面原因,手续滞后。”并且暗示准备维权的业主如果一旦被人发现没有手续的情况下私接了自来水,会被有关部门断水。


为了查明目前小区用水水源,有业主2017年1月13日在西部网进行留言,西部网民生热线当时立刻转达长安区,2017年11月15日收到了长安区建设局经过接近一年的长时间思考后非常慎重的回复:经和开发商了解,本工程在雁塔境内,城市配套属西安市区配套。

这个结论可以在西安市政设施管理局网站上得到验证。
西安市城市道路东至洪庆路以西,西至西咸界(即西绕城线)以东,南至杜陵路以北,北至东风路以南范围内都属于西安市区。那么开发商口中已经接入长安区自来水厂的水这个说法就十分可疑了。
在西安市水务局网站上,水务局对业主的投诉的回复是“西沣三路供水管道全长1536米,目前已经完成1336米,仍有200米因管廊和市政工作面问题正在建设中,因此该小区未使用市政自来水”,另外水务局明确了二次供水的相关材料不能证明该小区正在使用市政水。
西安市自来水有限公司也证实“并没有接收到你们小区接入西安市自来水的申请”。打了市长热线后,2018年1月16日市政水工作人员专门到现场再次确认融创的这个楼盘用的并不是西安市市政水。
到此为止,我觉得需要捋一下:
-
开发商声称小区用水来自长安区自来水厂;
-
小区属于雁塔区管辖,引入自来水需要接入西安市管网;
-
西安市管网建设由西安市政来管理,网上一搜,西安市政部门有两个,一个叫西安市市政公用局,一个叫西安市市政设施管理局;
-
西安市的市政水管道铺设到距离小区200米处;
-
申报接入自来水需要建设单位向西安市自来水有限公司申请,但是如果市政管线没有铺埋到位自来水公司不受理申请。
上周六,融创客服部管理层主动提出了开一次“沟通会”——本来其实是维权会,但是人家把这个叫“见面沟通会”——主题是“我们喝的自来水是哪里的水”。我想说闻所未闻,一个全国有名的地产公司开发的楼盘,竟然,在过去的800多天里,供的是来源不明的水。
会议中,融创客服、水暖工程师、施工方悉数到场,谈的十分融洽,明确了水源是地产千辛万苦以神秘方式搞来的水,商定了按照业主代表要求接西安市市政水的申报方案。
融创的水暖工程师笑着说:“你看我们的水表都是买的西安市的水表。”原来水通不通要看市政管道,但是水表是可以不管通不通水都可以卖的。
施工方则表示作为被委托代办市政水接入的一方,自己在上周五已经向西安市自来水有限公司提交了申请并已受理。
说好了会议纪要周一正儿八经的分发给大家,让大家看到解决这个基本民生问题的决心。攒劲,握拳。
这周一,等来的是一张白纸,黑字是打印的会议内容,下面孤零零两个签字,没有公章。
西安市自来水公司的人倒是很敬业,再次告诉我们:“你们那边没有管道,我们没法受理接入自来水的申请。”
这一次,真的是两眼一黑,不知道融创是真傻还是假傻,是它在欺骗我们还是市政、水力在推诿。

所以我们喝的到底是哪里的水?为什么吃上一口正经水这么难?开发商能够做到未办理手续就接入长安区自来水么?西安市市政管道为何迟迟通不到小区,是市政规划建设进度的问题,还是开发商需要与市政沟通商定建设方案并支付一定的建设款项?
这两年中,西安的房价节节攀升,包括融创、万科等品牌开发商在西安不断传递出数十亿上百亿的销售数字,就拿我们小区来说,网站上销售的参考均价已经超过了1万5千元。
但对我们业主来说,住在别人眼中俨然“高档小区”的环境里,却每每为子女上学等各种基本的社会服务操碎了心,这都不算啥,而谁曾想到,就连放心的自来水,这类最基本的社会配套服务,都在长达两年的时间里迟迟无法得到解决,我们还能说什么呢。
作者:寇南
融创业主
请关注贞观新浪微博:@贞观club


