近期绿巨能宣布众筹一款大功率移动电源,其功率高达100W,想必满足大多数用户的需求了,这么大的功率别说手机快充,就是充笔记本也不是问题。说到电池容量,此次绿巨能选择27000mAh,则是为了更方便大家在乘飞机的时候携带。接口方面,这款移动电源配备了2个USB-C接口、一个USB-A接口,最大输出为100W,基本满足了绝大多数手机、平板、电脑的充电需求。三口同时输出最大功率约为130W,充两台笔记本电脑也是可以的。
现在充电头网已经拿到这款PD100W充电宝,现在我们一起给它进行拆解,看看它的内部用料究竟如何。
一、绿巨能PD100W移动电源开箱

绿巨能100W PD移动电源采用硬纸盒包装,天地盖设计,主基色为黑色,凸显沉稳商务风格。正面印制产品在给笔记本电脑充电的使用场景,能直观的感受到这款产品所面向的消费用户群体。下方还印制了产品的三大特点:100W PD、多协议兼容、高倍率电芯。

包装盒背面,印制了产品的相关信息,通过这些信息可以大致了解到产品的性能特性。具体为:

型号:LJN-YDDY01
电池容量:99.9Wh,27000mAh
额定容量:18500mAh/5V
USB-C1输入/输出:5V/3A、9V/3A、12V/3A、15V/3A、20V/5A(100W)
USB-C2输出:5V/3A、9V/3A、12V/3A、15V/3A、20V/3A(60W)
USB-A输出:5V/4.5A、9V/2A、12V/1.5A(22.5W)
我国民航规定:可直接登机的单个移动电源能量最大不能超过100Wh(电芯容量27500mAh左右),超过100Wh在160Wh以内的移动电源需向柜台审批。而绿巨能100W PD移动电源的容量为27000mAh/99.9Wh,可以直接携带乘坐飞机,不需要做额外的申报,很方便。

包装盒顶侧面印制绿巨能LOGO:llano。

打开包装盒顶盖,内部有精准开模的软膜内衬,移动电源放置其中,稳稳当当不会晃动,防护措施非常到位。

拿出移动电源下面有一个小盒子,装有数据线。

包装盒内物品一览:移动电源、数据线、收纳袋、说明书。

收纳袋为绒布材质,带有松紧提绳,移动电源装入其中,既起到了防护作用,同时还增加的了携带拿放的便捷性。

附赠的数据线为USB-C to USB-C线材,线头两端均为金属壳体。

线头印制有绿巨能LOGO:llano。线头与线身处还进行了网尾加固处理,数据线不易断裂使用更持久。

使用ChargerLAB Power-Z KT001测试仪对数据线进行E-Marker信息检测,测得该条数据线带有E-Marker芯片,可过20V/5A 100W功率,数据传输为USB 2.0。适合用来充电以及应急数据传输使用。

绿巨能100W PD移动电源为长方体,采用了金属外壳,颜色为灰色,外壳表面有轻微磨砂质感,高端商务风范尽显。正面左下角印制绿巨能LOGO:llano,设计十分简洁。

移动电源两端处理成黑色类肤材质,增加了一些美观上的点缀。

金属与类肤面之间的衔接处做得也非常的紧密平整,做工不错。

移动电源背面也比较的简洁,下方印制产品的相关参数。

型号:LJN-YDDY01
电池容量:99.9Wh,3.7V,27000mAh
额定容量:18500mAh/5V
USB-C1输入/输出:5V/3A、9V/3A、12V/3A、15V/3A、20V/5A(100W)
USB-C2输出:5V/3A、9V/3A、12V/3A、15V/3A、20V/3A(60W)
USB-A输出:5V/4.5A、9V/2A、12V/1.5A(22.5W)

绿巨能100W PD移动电源拥有两个USB-C口与一个USB-A输出口,其中USB-C1口(图中最左侧的接口)支持双向最高100W输出/输入,USB-C2口(图中最右侧的接口)是单向60W输出接口。USB-C2口旁边是一枚圆形电源激活按键,按下按键移动电源正常输出电力,连续按两下将进入小电流输出模式。按键外侧有一圈白色圆环为移动电源指示灯。

指示灯共有三种颜色显示,分别代表着不同的电池容量,亮白色光源电量处于70%-100%、亮蓝色光源电量处于50%-70%、亮红色光源电量处于0%-50%。

绿巨能100W PD移动电源虽然整体形状是长方形,但每个面都带有一定的弧度,刚硬中又不失一份温柔,整体手感还是非常不错的。

移动电源大小正面看比iPhone XS Max稍大。

厚度与一元硬币直径相当。

绿巨能100W PD移动电源重663.9g。

使用ChargerLAB Power-Z KT001测试仪对绿巨能100W PD移动电源USB-A口进行协议检测,测试仪屏幕全绿,USB-A支持Apple 2.4A、三星5V/2A、DCP协议,以及QC 2.0、QC 3.0、AFC、FCP、SCP快充协议。

USB-C1口方面,支持DCP、QC 2.0、QC 3.0协议。

USB-C1同时还支持PD 2.0快充协议,支持档位有:5V/3A、9V/3A、12V/3A、15V/3A、20V/5A。

USB-C2口方面,除了支持PD协议外,不支持其他常见的快充协议。

USB-C2输出档位有:5V/3A、9V/3A、12V/3A、15V/3A、20V/3A。
二、绿巨能PD100W移动电源拆解

先从充电宝底部开始,撬开下面的黑色塑料挡板,可以看到挡板里满布加强筋更加耐跌落冲击,里面有6颗十字螺丝固定。

卸下6颗螺丝后,取下盖板,方便后续把里面的电芯的PCB抽出。

撬开顶部的黑色塑料盖板,可以看到各接口处下面还有一层黑色挡板保护。

将外壳与内部主体分离,PCB与电芯外面还有一层内构框架,电芯外面包有一层黑色胶布加强绝缘,防止电芯与金属壳体接触。

撕掉电芯表面的黑色胶布,下面是一层黑色热缩套,用于电池PACK固定,并且绝缘与壳体隔离。

我们来看一下电池组的部分,采用了三星35E大倍率18650锂电池组成电池组。

将电芯、PCB与下面的塑料托盘分离,可以看到背面涂有大量白胶进行固定。

取出PCB与电池组,可以看到一共采用了8节18650电芯组成。

电池组通过4串2并PACK组成,可以看到这里采用了纯镍片,能够防止生锈氧化。

两颗电芯之间配有热敏电阻,用来检测电芯的温升。

电池组正确使用了两层青稞纸作为绝缘材料,防止镍带和负极短路,保护到位。

PCB正面涂有大量黑色导热胶固定,加强PCB散热,导热胶与苹果充电器采用的是同一材质。

PCB大小参照1元硬币。

去掉PCB表面的黑胶,可以看到两个功率电感采用双线并绕设计,这样可以提升电流密度,一定程度上可以达到降低温度的效果。

一颗供电切换管。

这一面共有4颗固态滤波电容,规格均为100μF 35V。

一个用于60W USB-C那边的磁环电感。

用于100W USB-C那边的大电感。

为了提高接口插拔的耐用性,在USB Type-C母座两侧,加入了二次点焊加以固定。

从前面ChargeLAB的协议检测可以看到,USB-A接口支持华为SCP低压大电流快充技术,为满足大电流的充放电需求,USB-A接口的USB VCC与GND PIN都是经过加粗设计的,可以带来更低的阻值以更好的配合华为SCP快充。

另一块PCB背面,PCB镂空焊接了一颗合金电感。

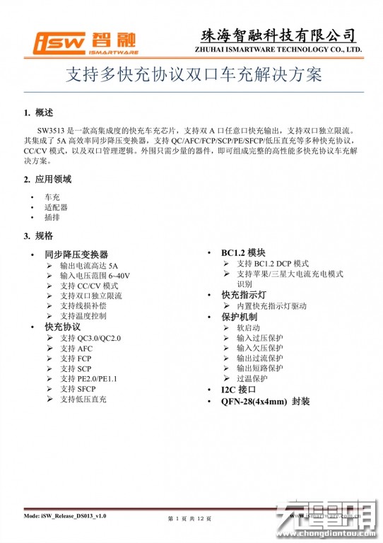
来自珠海智融科技的SW3513快充芯片,支持双A口任意口快充输出,支持双口独立限流。 其集成了5A高效率同步降压变换器,支持 QC/AFC/FCP/SCP/PE/SFCP/低压直充等多种快充协议, CC/CV 模式,以及双口管理逻辑。外围只需少量的器件,即可组成完整的高性能多快充协议解决方案,多用于车充领域。

智融SW3513详细资料。

SW3513外置的降压MOS管。

电源键四周的LED灯,三个一组,共四组组成的灯环。

电源键采用沉板结构,坚实耐用。

将前后两块PCB板分开,为了可以承受更大电流,以及进一步增强本身的散热表现,左边一块PCB采用的是4层铜板2oz设计,右边的PCB则采用6层铜板2oz设计,目前市面上其他同类产品大多为1oz铜。

背面一览,配有三个接口,并采用了两个ASIC芯片和两颗升降压主控,以及8颗MOS管。

移动电源升降压芯片,来自南芯半导体的SC8815。

南芯SC8815升降压电池充电器应用于1至6节电池,I²C可编程充电电流和充电电压、可编程放电输出电压、可编程输入/输出电流限制;内置10 位 ADC;拥有欠压保护,过压保护,过流保护、短路保护和热关断保护等多种保护功能;单芯片完成充电/放电控制,支持各种电力转换。
充电头网了解到,采用南芯SC8815的产品还有ZMI紫米65W USB PD三口快充充电器、OPPO SUPER VOOC超级闪充移动电源。

南芯southchip SC8701同步4管升降压控制器。

南芯southchip SC8701资料。

优微科技UPD300DO-24QAIG,是一款USB Type-C接口控制器和PD控制器二合一的ASIC芯片。充电头网经查询了解到,UPD300DO-24QAIG目前通过的是USB PD2.0认证,并于2018年8月1日获得了USB-IF协会的Test ID,编号为1000123。

另外一颗UPD300DO-24QAIG。

4颗用于升降压的MOS管。

这一面是电池保护板和一路降压输出电路,电池端有保险丝。

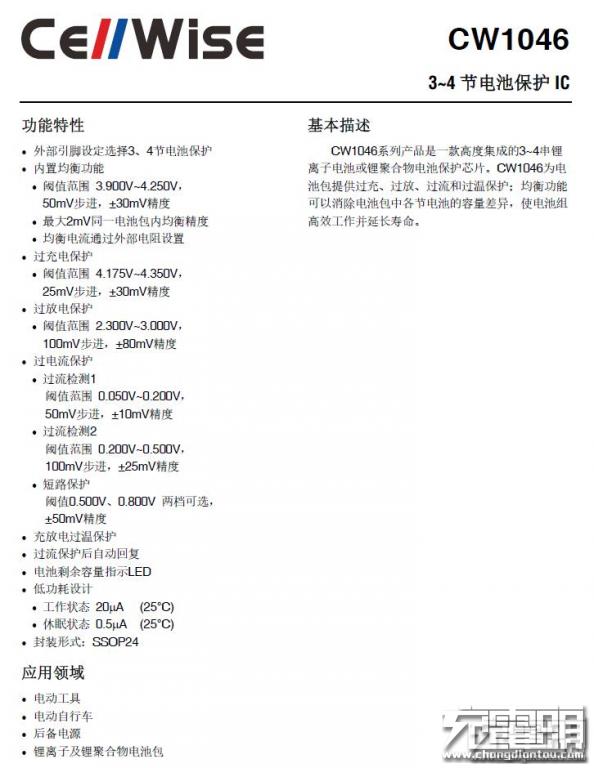
赛微多串锂电池保护IC CW1046,CW1046有以下优点:
一, 高精度的电压、电流以及温度检测,更有效的保护电池包;
二, 驱动N管MOSFET,节约BOM成本。
三, 高精度的均衡功能,均衡开启电压的一致性可达到±1mV以内,延长电池使用寿命与使用时间,提高用户体验。
四, LED电量显示功能,通过4颗LED灯显示电池包的剩余容量;

赛微CW1046支持3、4串电池包,提供多种保护电压参数,满足不同类型的保护需求。
CW1046提供被动均衡功能,通过外置的NMOS以及电阻实现均衡,均衡电流由外置电阻决定;当CW1046检测到电池电压高于均衡启动电压时,均衡启动,电池通过外置电阻进行放电,当电池电压低于均衡启动电压,或者所有电池电压高于均衡启动电压时,均衡关闭,最多开启四路同时均衡。当电池*过包**充保护后,电池均衡继续工作,当电池电压均低于过充解除电压时,赛微CW1046开启充电MOS继续为电池充电,在一个充电循环内进行多次均衡,提升均衡效果。
充放电过温保护功能,可以避免电池包发热造成危险,确保使用的安全。
CW1046采用SSOP24封装,可应用于移动电源、电动工具、电动自行车、后备电源等产品。

4颗电池保护管,两并两串。

两颗保险丝,可以加强电池端保护。

两个合金电阻,可以有效降低电流温升。

电解电容,规格为25V 100μF。

沉板焊接的合金一体电感。

信号PIN采用公母排针连接,在保护板与信号板连接的时候,这种连接方式更便于组装生产。

过电流PCB采用焊接的方式连接,这样做可以降低电流损耗与PIN的温升。

拆解完毕。
充电头网总结
绿巨能100W移动电源配备了2个USB-C接口和一个USB-A接口,其中一个USB-C接口的最大输出为100W,另一个USB-C接口的最大输出为60W,这两个接口满足了绝大多数手机、平板、电脑的充电需求。USB-A接口的最大输出为22.5W,也满足一些旧机型的需求。 同时还支持多口同时放电。
通过拆解可以看到,这款绿巨能100W移动电源配内部堆叠十分复杂,采用了双层主板设计,8颗三星的35E 18650电芯。升降压控制器芯片采用南芯半导体的SC8815,以及一颗南芯southchip SC8701同步4管升降压控制器。同时还有两颗优微科技UPD300DO-24QAIG接口控制器、PD控制器二合一ASIC芯片,并经过USB PD认证。可以做到三口同时输出最大功率约为130W,一起冲充两台笔记本电脑也足够了。