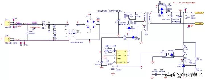
反激电源整体原理图如图1所示。

图1
开关电源从市电火线L和零线N进来后,有一个电流较大的保险管,如图1所示。这是因为板子上有其他市电交流负载,如交流电机等,当负载电流过大时,保护电路。该保险管电流参数需要根据实际负载功率计算选择。
保险管后有一个压敏电阻(如图2所示),用于抑制浪涌和瞬时尖峰电压,当其两端电压高于其阈值时,压敏电阻值迅速下降,从而通过大电流,保护后级电路。
在压敏电阻后又有一个电流较小的保险管(如图2所示),这才是真正针对板子开关电源的过流保护,防止电源电流过大,保护电路。
保险管后的NTC电阻(如图2所示),用于抑制开机时的浪涌电流,因为刚开机时,NTC温度较低,电阻值很大,抑制电流过大;当在电流作用下,NTC电阻温度升高,电阻值下降到很小,不影响正常工作电流。
安规X电容(如图2所示)用于滤除市电的差模干扰,其后的3个电阻主要用于给X电容放电,以符合安规要求,防止在切断市电输入时,人手触摸到金属端子有触电感。使用多个电阻的原因是分散承受电压和功率。
共模电感(如图2所示)用于滤除共模干扰电流。

图2
输入电容EC1在行业上有个3uF/W的通用原则,但需要注意的是该功率是输入功率而非输出功率,假设输出功率12W,效率为80%,则输入功率为15W,则输入电容至少为45uF,如图8所示。由于反激电源演变自Buck-Boost,其输入回路和输出回路均是电流不连续路径,因此均要控制回路面积越小越好。输入电容EC1要靠近电源芯片,如图3所示。同理,输出整流二极管和输出电容也应该靠近变压器。

图3
RCD钳位电路用于吸收开关管关断时的Vds高压,防止损坏MOS管(电源芯片)。Layout时需将电容靠近变压器,电阻次之,如图4所示。

图4
光耦用于反馈输出电压,并进行隔离,II型补充设计原理图参考上述的文章,在此不再赘述。光耦反馈回路的初级GND最好不要和大电流路径的初级GND共用,以免受到干扰影响导致输出电压波动,因此采用单独拉一根GND地线到EC1的公共地,形成单点接地,如图5所示。

图5
并联于输出整流二极管两侧的RC阻容吸收回路,用于抑制二极管在高频通断情况下产生的EMI,因为二极管在导通瞬间会产生电压尖峰(电场),在关断瞬间会产生电压尖峰和电流尖峰(磁场)。
输出电容EC2和EC3要注意均流设计,如图6所示,两个电容的电流路径是基本等长的,以避免某个电容因过流而提前失效。

图6
输出电压反馈节点需要从末端电容取出,以提高电压稳定精度,如图7所示。

图7

该内容是小编转载自网络,仅供学习交流使用,如有侵权,请联系删除。如果你还想了解更多关于电子元器件的相关知识及电子元器件行业实时市场信息,敬请关注微信公众号 【上海衡丽贸易有限公司】