菩萨心肠微商起始于2016年,截止目前已有4年的时间。据公开报道,蒂诗丽(菩萨心肠)微商(2018)年销售额达到2亿。那么短短的几年时间,蒂诗丽(菩萨心肠)微商到底如何靠一款普通的饮料食品实现飞速发展呢?如今的市场状况又如何呢?
企查查显示:深圳市菩萨心肠生物科技有限公司(下称“菩萨心肠微商”),曾用名深圳市纤记生物科技有限公司、深圳市德瑞柯科技有限公司,成立于2009年5月20日,注册资本585.8万元,法定代表人郑钦洪独资控股。
菩萨心肠微商申请注册了第3类日化用品和第30类方便食品“DESLIM”商标,而“菩萨心肠”的相关商标最早申请于2016年,但至今显示“等待审查”。
深圳市蒂诗丽生物科技有限公司(下称“蒂诗丽微商”),曾用名深圳市鑫东科智能科技有限公司,成立于2009年7月30日,注册资本300万元,法定代表人、股东余小红持股40%,实际控制人郑荣坝持股60%。

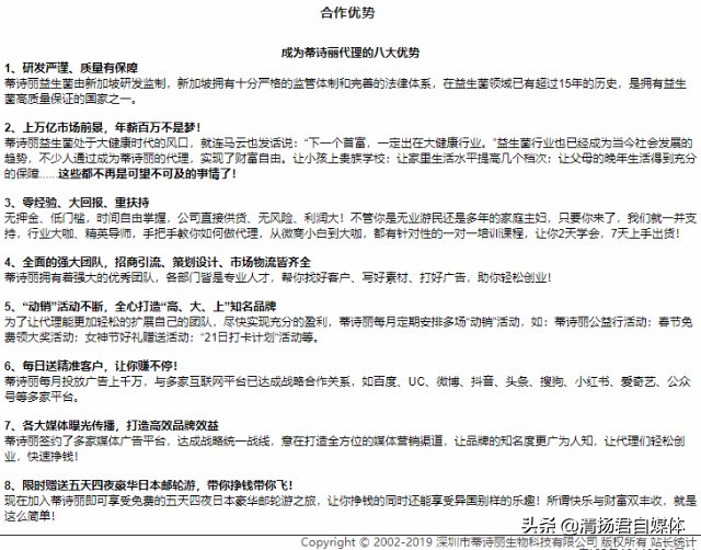
蒂诗丽网站在“合作优势”的介绍中,详细列举了成为代理蒂诗丽的八大优势,而这些优势也在网络上被大量宣传。今天,清扬君就扒一扒这所谓的八大优势:
1、研发严谨、质量有保障蒂诗丽益生菌由新加坡研发监制,新加坡拥有十分严格的监管体制和完善的法律体系,在益生菌领域已有超过15年的历史,是拥有益生菌高质量保证的国家之一。 2、上万亿市场前景,年薪百万不是梦!蒂诗丽益生菌处于大健康时代的风口,就连马云也发话说:“下一个首富,一定出在大健康行业。”益生菌行业也已经成为当今社会发展的趋势,不少人通过成为蒂诗丽的代理,实现了财富自由。让小孩上贵族学校;让家里生活水平提高几个档次;让父母的晚年生活得到充分的保障......这些都不再是可望不可及的事情了! 3、零经验、大回报、重扶持无押金、低门槛,时间自由掌握,公司直接供货、无风险、利润大!不管你是无业游民还是多年的家庭主妇,只要你来了,我们就一并支持,行业大咖、精英导师,手把手教你如何做代理,从微商小白到大咖,都有针对性的一对一培训课程,让你2天学会,7天上手出货! 4、全面的强大团队,招商引流、策划设计、市场物流皆齐全蒂诗丽拥有着强大的优秀团队,各部门皆是专业人才,帮你找好客户、写好素材、打好广告,助你轻松创业! 5、“动销”活动不断,全心打造“高、大、上”知名品牌为了让代理能更加轻松的扩展自己的团队,尽快实现充分的盈利,蒂诗丽每月定期安排多场“动销”活动,如:蒂诗丽公益行活动;春节免费领大奖活动;女神节好礼赠送活动;“21日打卡计划“活动等。 6、每日送精准客户,让你赚不停!蒂诗丽每月投放广告上千万,与多家互联网平台已达成战略合作关系,如百度、UC、微博、抖音、头条、搜狗、小红书、爱奇艺、公众号等多家平台。 7、各大媒体曝光传播,打造高效品牌效益蒂诗丽签约了多家媒体广告平台,达成战略统一战线,意在打造全方位的媒体营销渠道,让品牌的知名度更广为人知,让代理们轻松创业,快速挣钱! 8、限时赠送五天四夜豪华日本邮轮游,带你挣钱带你飞!
清扬君总结一下这所谓的八大优势,就是“产品好、市场大、收益高、操心少、品牌强、扶持多、知名度高、福利好”。相信不了解“菩萨心肠”或“蒂诗丽”微商的创业者看到后会觉得很吸引人,有种做“蒂诗丽”微商可以轻松躺赚的感觉。
不过,在清扬君看来,这些优势与大多数微商的宣传千篇一律,饱含了毫无意义的吹嘘,甚至还涉嫌违法宣传。
1、“研发严谨、质量有保障”
“研发严谨”纯属套辞,相信不会有企业说自己研发不严谨的;“质量有保障”属于虚假宣传,“研发严谨”并不构成“质量有保障”的充分条件,另外,《广告法》第八条规定,广告中对商品的性能、功能、产地、用途、质量、成分、价格、生产者、有效期限、允诺等或者对服务的内容、提供者、形式、质量、价格、允诺等有表示的,应当准确、清楚、明白。

蒂诗丽企图用产品由新加坡研发的来暗示产品质量,显然是没有依据的。难道“新加坡严格的监管体制和完善的法律体系”可以证明产品质量好吗?
2、“上万亿市场前景,年薪百万不是梦!”、“零经验、大回报、重扶持”
对于前者,清扬君想说的是任何存在的商业市场都足够的大,“大健康”产业涵盖的产品及服务链条太多,一款普通的“益生菌固体饮料”就想代表“大健康”产业的趋势,简直是可笑!做了“蒂诗丽”微商就可以“年薪百万不是梦”?口口声声喊着“零经验、大回报”,又有几个人获得了大回报,实现了百万年薪呢?
此外,《广告法》第二十五条规定,招商等有投资回报预期的商品或者服务广告,应当对可能存在的风险以及风险责任承担有合理提示或者警示,并不得含有对未来效果、收益或者与其相关的情况作出保证性承诺,明示或者暗示保本、无风险或者保收益等。
因此,作为蒂诗丽官方网站,在招商中直接宣称“年薪百万不是梦,零经验、大回报”已经涉嫌违法。
3、“全面的强大团队,招商引流、策划设计、市场物流皆齐全”、“动销活动不断,全心打造‘高、大、上’知名品牌”
关于这两项,清扬君只评论一句:“说得好不如做的好。”
4、“每日送精准客户,让你赚不停!”
清扬君认为,这简直就是胡扯,如果蒂诗丽能够有这么多的“精准客户”,那还招什么代理,并且鼓励代理商拉人头?直接从厂家出货到消费者手中,实利利润最大化不香么?
5、“各大媒体曝光传播,打造高效品牌效益”
蒂诗丽声称增加了曝光传播就能“让代理们轻松创业,快速挣钱!”,事实是这样吗?从“菩萨心肠”到“蒂诗丽”,中文商标一直都没有被审查通过,连商标品牌都没有还谈什么打造高效品牌效益?请问,“蒂诗丽”在哪些卫视有广告宣传呢?
6、“限时赠送五天四夜豪华日本邮轮游,带你挣钱带你飞!”
清扬君只想说,羊毛出在羊身上,带你飞倒是可以轻松实现实现,至于能不能带你挣钱就不好说了,反正挣你的钱是肯定的。
那么蒂诗丽(菩萨心肠)微商的市场情况表现如何呢?
清扬君在《菩萨心肠微商连载二:多级代理涉嫌传销 产品功效遭质疑》中提到过,蒂诗丽(菩萨心肠)微商分为零售代理和区域代理,个体工商级别以上进货价最低。菩萨心肠(蒂诗丽)益生菌统一零售价188元/盒,天使用户单价130元/盒,团购用户单价116元/盒,经销商单价98元/盒,批发商,单价83元/盒,而个体工商单价为70元/盒。

而在某二手电商平台,有很多疑似菩萨心肠的代理商直接以个体工商级别的拿货价,甚至是更低的价格在销售菩萨心肠产品。
清扬君认为,从这种低价出货的情形来看,至少反映出几个问题:
1、菩萨心肠(蒂诗丽)益生菌并不十分畅销,不然以零售价销售给消费者,利润岂不更加可观?
2、菩萨心肠(蒂诗丽)个体工商级别的代理和区域代理需要通过清货来回笼资金,低级代理招新并不顺畅。
3、公司管理不完善,起码控价环节出现问题。
4、高级代理以个体工商拿货价销售,低级代理将会更难生存,试想你拿货价连人家销售价低都没有,还有消费者会买单吗?还有利润空间吗?
5、低级代理要想赚钱必须升级,而升级之后也并不一定能赚到钱,几十万的升级费用有可能是代理通过借贷、买房等途径获得的,如果不能快速收回,将有可能导致严重的社会性问题。
广大网友们,对于清扬君的观点你是否认同呢?