炎炎夏日已经到来,每到这个季节,就会感到“命就是空调给的”,但是电动车车主就开始惆怅,想到开了空调,电量就刷刷地往下掉,“空调开还是不开”就成了一个值得思考的问题,今天我们就来聊聊“电动汽车的空调”。
■ 夏季开空调到底耗不耗电?

▲这张图可以形象的表示部分小白对汽车空调的看法(源自网络)
对于传统汽车而言,汽车空调在制冷时的功率相当于家用空调的2~3倍,在3000~5000瓦;对小排量(2.0L以下)的汽车而言占发动机总功率的10%~15%;一般来说百公里油耗在0.7~1.5L左右。而「定频空调」与「变频空调」的最高油耗差可以达到40%。

▲电动汽车空调开/关对比测试(源自“皆电”)
对于电动汽车而言,不少平台也做过类似的测试,根据“皆电”的实验得到结果是:每30km的实际里程,开空调会比不开空调多消耗6~8km的续航,大概就是多消耗20~26%的里程……
按照这样的损耗情况来看,原本300公里续航的电动车,顿时就成了230公里左右了。虽然说这样的实测通常备受吐槽,但我们至少能得到一个直观的结论:夏季开空调,真的挺耗电!
■ 汽车空调的制冷原理
当你了解了『空调耗电大』这一表象后,我们正式进入今天的正文。作为一档科普专栏,我们探究的是电动汽车表象后的原理。所以,我们从汽车空调最基本的原理中寻找空调耗电的原因。
不少人会觉得觉得空调依靠制造冷风来降温,其实错了!空调制冷的实质是将热量从一端传递到另一端!也就是『热交换』!

▲当空调制冷时,我们希望金属管中的状态
一段在车厢外部(室外),一段在车厢内部(室内),也就是我们所说的「冷凝器」(室外)和「蒸发器」(室内),有时两者被统称为「换热器」。

▲ 汽车使用的「制冷剂」就是热交换的介质
但是光有金属管并不能产生「热交换」,我们必须在金属管中加入实现「热交换」的重要元素——「制冷剂」(又称「冷媒」或「雪种」)。「制冷剂」在『蒸发吸热,液化放热』的热力学作用下工作:制冷时,将车内热量吸走,并在车外释放。制热的过程则是将车外的热量转移到车内(「热泵制热」原理)。

▲有了「制冷剂」,就有了热传递和交换的基础
『绕成回路的连接在一起的管子』与管子里流淌的「制冷剂」组成了「热交换」最基本的部件。

▲「压缩机」是空调中不可少的部件
不过要实现「热交换」,有「换热器」和「制冷剂」是不够的,「热交换」是一个动态的过程,所以,要让「制冷剂」在「换热器」中流动和变化,此时我们就需要一个产生动力的部件——「压缩机」!

▲被压缩并流动起来的「制冷剂」使得热交换开始运行
有了「压缩机」后,「制冷剂」便有了流动性,接下来我们就要让「制冷剂」发挥作用了,通过增减管内的压强,改变「制冷剂」的沸点,令其汽化或液化,使得「换热器」能在车内吸热/放热,改变区域温度。

利用「膨胀阀」控制「制冷剂」进入「换热器」的流量和压力,最终实现高效的制冷/制热效果。最后,用「风扇」(鼓风机)将「换热器」上的高温/低温吹入车内,使得车内的乘客切身体会到空调系统正在做着「热交换」。

▲传统汽车空调系统主要部件
了解了最基础的原理,我们正式开始认识「汽车空调」:传统汽车空调系统由制冷系统、供暖系统、通风和空气净化装置及控制系统组成。

▲传统汽车空调系统原理(膨胀阀式制冷+设备余热式制暖)

▲传统汽车空调系统制冷基本原理
整个制冷过程,从「压缩机」吸收来自「蒸发箱」的气体「制冷剂」并进行加温加压开始,再送到「冷凝器」进行降温处理,但是压强还是很高,之后到达「储液干燥器」进行干燥处理,再到达「膨胀阀」,在这进行降温降压处理,最后是送回到「蒸发箱」,吸收热量。从而实现『压缩→冷凝(放热)→膨胀→蒸发(吸热)』的制冷循环。

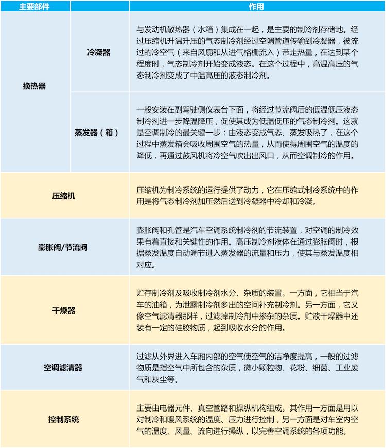
▲传统汽车空调主要部件及其作用
在整个传统汽车的空调系统中,「压缩机」无疑是一个能耗巨兽,此前我们提到:「定频空调」与「变频空调」的最高油耗差可以达到40%。其中的道理,大家可以自行科普,这里就不赘述了。
■ 电动车空调制冷原理
电动汽车的「制冷系统」与传统汽车在大思路上没有质的区别,只是在实现制冷的方式上产生了不同,准确地说,电动汽车的制冷手段更加丰富,我列举3个目前比较主流的电动汽车制冷方式——「电动压缩机制冷」、「余热制冷」和「热电制冷」。
1.电动压缩制冷
无论是传统燃油车还是电动车,均可以采用「电动压缩机制冷」系统,所以「压缩机制冷」也是最为常见的电动汽车空调系统。不过在结构上有一点不同,即「压缩机」驱动动力源由发动机变为「驱动电机」。

电池组的直流电经「逆变器」为空调「压缩机」驱动电机供电,从而形成「制冷循环」,产生制冷效果。其详细的工作原理在上一段中已经详解,这里我就不展开了。
只是需要提示的是,传统汽车的空调「压缩机」分摊的是发动机的功率。而电动汽车空调的「驱动电机」消耗的就是电池电量,所以耗电总是难免的!
2. 余热制冷
「余热制冷」的基本原理是利用设备的余热来降温,要点有2点:
1. 「余热」从哪里来:对电动汽车而言,大功率器件(功率变换、驱动马达、马达控制器等)在工作时会产生热量;
2. 「余热」怎么降温:还是通过不同物质或同一物质『气液不平衡』的性质来实现制冷循环,这是我们反复提到的空调制冷的最基本的降温逻辑之一。

▲电动汽车吸附式制冷原理(源自网络)
「余热制冷」主要被分为吸收式制冷、氢化物制冷和固体吸附式制冷。我们分别来看一下:

▲「余热制冷」分类及详解
从表格中『缺点』一栏中,我们大致了解到「余热制冷」系统的一些短板,所以我们要给「余热制冷」系统一点优化的时间,将其优点发挥出来。
3.热电制冷
「热电技术」的基本构成是「N型半导体」和「P型半导体」,原理是通过金属导流片连接,当电流由N通过P时,电场使N中的电子和P中的空穴反向流动,它们产生的能量来自晶格的热能,于是在导流片上吸热,在另一端放热,产生温差,如下图所示:

▲电动汽车热电原理
「热电制冷」目前在电动汽车行业运用的还是比较广泛,与传统空调相比有其自身的特点:

▲电动汽车热电制冷效率和原理(图片源自网络)
◇ 电流方向的改变就可以有制热/制冷的逆效果;
◇ 工作电流为直流电源;
◇ 热电元件热惯性小,若「热端」有良好的散热,只需要较短的制冷时间;
◇ 通过调节电流就可以调节制冷的温度和速度,并且控制温度的精度高,可连续调节能量;
◇ 最高制冷的效率能够达到90%,「制热系数」(COP=(吸收的低位热能+消耗电能)/消耗电能)大于1;
◇ 重量轻、体积小、紧凑的结构,可以减小电动汽车质量;
◇ 不需要传动部件、无摩擦、无振动、抗冲击、寿命长、可靠性高。
但是现阶段「热电制冷」的总体效率只有传统「机械式」效率的一半左右,在没有得到提升的前提下,「热电制冷」主要应用在对小体积和轻量化需求比较大的设备上。

要使得「热电空调」达到传统空调的效果,「碲」存量也是一个问题
编辑注:“碲”读dì,一种非金属元素,对热和电传导不良,加入金属或合金中,可以改变性能。
此外,制造「热电元件」所需的『碲、铋、硒、锑』四种元素,其中『硒、铋、锑』的储存量较大,而「碲」存量有限(主要通过从炼铜的废料中提取),这使得「碲」的产量限制了「热电设备」在电动汽车上(特别是大型电动车)的广泛运用。
■ 总结
以上则是一些关于电动汽车空调的基本原理,几乎覆盖了目前所有主流车型,至于具体到每个车型用的什么空调,我会在此后的文章酌情详解,最后归纳一下本文的要点:
1. 电动车空调制冷的确挺费电的;
2. 主流的电动车空调与传统燃油车结构相似,「压缩机」(驱动电机)是主要的耗电源;
3. 「余热制冷」和「热电制冷」很有发展前途,只是我们还需要等一等,等技术完善后,必然能优化电动汽车空调耗电的问题;
4. 原理大家现在基本都了解了,不过夏天开车不开空调?!不太可能吧。
