
阅读本文大约需要您:10分钟本期,我们将继续介绍美国会计准则汇编《ASC360,Property, Plant, and Equipment》和国际会计准则《IAS16,Property, Plant and Equipment》中固定资产的比较。
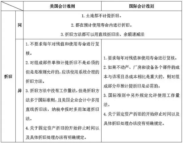
内容提要:本文将为比较美国会计准则与国际会计准则在固定资产折旧的异同点以及案例分析。准则异同点摘要如下表:

一、折旧(Depreciation)
(一)国际会计准则中关于固定资产的折旧表述摘要如下
1.Depreciationis recognized as long as the asset’s residual value does not exceed itscarrying amount in which case the depreciation charge is zero unless itsresidual value subsequently decreases to an amount below the asset’s carryingamount (IAS 16.52-.54). Land is generally not depreciated (IAS 16.58).
【只要资产的残值不超过其账面价值,就应该计提折旧额。在残值等于或超过其账面价值的情况下,折旧费用为零,除非其剩余价值随后降低到低于资产账面价值的金额,则确认折旧。土地一般不计提折旧。】
2.Theresidual value and the useful life of an asset is reviewed at least at eachfinancial year-end and, if expectations differ from previous estimates, thechange(s) is accounted for as a change in an accounting estimate in accordancewith IAS 8 (IAS 16.51).
【实体至少在每个财务年度终了时,对资产残值和使用寿命进行复核。如果预期与以前的估计有所不同,资产的剩余价值和使用年限的变动根据国际会计准则第8号计入会计估计变更】
3.Theasset management policy of the entity may involve the disposal of assets after aspecified time or after consumption of a specified proportion of the futureeconomic benefits embodied in the asset. Therefore,the useful life of an assetmay be shorter than its economic life. The estimation of the useful life of theasset is a matter of judgment based on the experience of the entity withsimilar assets (IAS 16.57).
【该实体的资产管理政策可以在规定的一定时间后或在资产中体现的未来经济利益的特定部分被消耗后进行资产处置。因此,资产的使用寿命可能短于其经济寿命。资产使用寿命的估计可以根据具有类似资产的经验来判断。】
4.Componentdepreciation is required whereby each part of an item of property, plant andequipment with a cost that is significant in relation to the total cost of theitem is depreciated separately (IAS 16.43). The carrying amounts of parts orcomponents that are replaced are derecognized (IAS 16.70).
【不动产、厂房和设备的每个部件的成本若与该项目的总成本相比有很大的重要性,则其部件折旧需要单独折旧。被替换的部件的账面金额被终止确认】
5.Depreciationceases in accordance with IFRS 5 if the asset qualifies as held for sale.
【如果资产有资格持有待售,则按照国际财务报告准则第5号的规定停止折旧。】
6.在折旧方法方面,IAS-16允许采用的折旧方法包括:直线法、余额递减法和工作量法。
(二)美国会计准则中关于固定资产的折旧表述摘要如下
1.Thecosts of property,plant, and equipment are allocated to the periods of theirexpected useful life through depreciation or depletion. The method ofdepreciation chosen is that which results in a systematic and rationalallocation of the cost of the asset (less its residual or salvage value) overthe asset’s expected useful life, the periods over which the entity willbenefit.(ASC 360-10-35-4)The entity must determine:
【不动产,厂房和设备的成本应在预计使用年限内进行折旧。(ASC 360-10-35-4)实体必须确定如下条件:】
· Thedepreciable base(折旧基数)
· Usefullife(使用寿命)
· Thebest method to apportion costs
(分摊成本的最佳方法)
The depreciablebase. The factors to consider in determining the depreciable base are discussedabove.The useful life. The estimation of useful life takes a number of factorsinto consideration,including:
【使用寿命的估计考虑了一些因素,包括:】
· Technologicalchange(技术变革)
· Normaldeterioration (正常损耗)
· Actualphysical usage(实际用途)
2.Thereis no requirement that residual values and useful life be reviewed annually. However,for SEC registrants, there is an expectation ofa continual evaluation of theappropriateness of useful lives of long-lived assets and to changes toestimated residual values.(SEC SAB Topic 5: CC)
【美国会计准则中不要求每年审查残值和使用寿命。然而,对于证券交易委员会的注册人来说,他们预期持续评估长期资产的使用寿命的适当性和估计残值的变动】
3.Depreciationmethods(折旧方法)
Methods base ontime:
·Straight line(直线法)
· Accelerated methods(加速法)
a. Declining balance(余额递减法)
b. Double declining balance(双倍余额递减法)
c. Sum-of-the-years’ digits(年数总和法)
Methods based onactual physical usage:
· Units of production(生产单位)
Other methods:
·Present value methods(现值法)
·Group orcomposite methods(组合方法)
注:在美国,企业在会计上普遍采用直线折旧法, 而纳税申报时采用加速折旧法。
二、实务操作案例——固定资产折旧
(一)直线折旧法&双倍余额递减法
案例分析一:米歇尔公司购买了一台生产机器,并于2011年1月1日投入使用。机器成本100,000美元,预计净残值率为10%,预计使用年限为5年。
1.直线折旧法(美国企业会计普遍使用,国际会计准则允许使用)
公式:固定资产年折旧额=(固定资产原值-预计净残值)/固定资产使用年限
2.双倍余额递减法(美国企业纳税申报时采用加速折旧法,国际准则允许使用)
公式:
1.第n年应提的折旧额=M*(1-2/N)^(n-1)*2/N
M:表示固定资产原值
N:表示固定资产使用年限
n:表示所求固定资产折旧额的年份
2.最后2年每年应提的折旧额=[M*(1-2/N)^(N-2)-m]/2
m:表示净残值
具体计算如下表格:

(二)关于折旧起止时间的规定
案例分析二:A公司是一个日历年制的公司,在2012年6月1日收购了一台机器,价格为40,000美元,预计使用年限为四年,预计净残值为2500美元。每年的折旧费用以直线折旧法为例计算如下:
2012年:7/12×(40000-2500)/4=5469
2013年:(40000-2500)/4=9375
2014年:(40000-2500)/4=9375
2015年:(40000-2500)/4=9375
2016年:5/12×(40000-2500)/4=3096
注:美国会计准则中关于固定资产折旧开始和停止的规定如下:①按固定资产实际进入或退出正常经营的时间计算, 固定资产在上半月进入企业则全月计提折旧, 下半月进入企业则当月不提折旧。②全年中都在使用的固定资产应计提全年的折旧费;在年内进入或退出企业的固定资产则需要计提半年的折旧费。而国际会计准则中没有明确规定。
(三)工作量法
案例分析三:某企业有一辆运输汽车,原值为300000元,预计净残值率为4%,预计行使总里程为800000公里。该汽车采用工作量法计提折旧。某月该汽车行使6000公里。该汽车月折旧额计算如下:【旨在阐释国际会计准则中工作量法折旧计算,美国会计准则中没有规定能使用工作量法】
工作量法计算公式:

声明:本文为叁墨团队原创,版权归叁墨管理咨询所有。如需转载,请联系邮箱sanmosanmo@126.com。
推荐阅读 | 往期精彩
【会计英语】美国&国际会计准则对比分析之固定资产
【会计英语】国际准则与美国准则对比分析——无形资产(一)
【会计英语】国际准则与美国准则对比——无形资产(二)
【会计英语】中美会计准则对比分析——资产减值
关于我们
“叁墨管理咨询”是业界和学界联合打造的、传递和分享会计审计税务的思想、理念、方法技术、心得经验的平台。朋友们在工作中或是休息时从这个平台可以获得一些有价值、有启发作用的资料和资讯。