
一、简介
学校前身是1965年建立的华东化工学院(现华东理工大学)西南分院。2003年由原四川轻化工学院、自贡师范高等专科学校、自贡高等专科学校和自贡教育学院合并组建为“四川理工学院”。
二、招生目录

三、院校分析
1、招生方向。四川轻化工大学22年教育学仅招收专业型研究生,招生专业有:学科教学(英语)、学科教学(思政)、学科教学(语文)、学科教学(体育)、学前教育、职业技术教育。四川轻化工大学教育硕士科目四专业课考试内容相同。
四川轻化工大学333教育综合采用教育部考试大纲,推荐使用园丁考研《上岸秘籍(专硕)》备考。
2、招生人数。四川轻化工大学22年教育硕士招全日制计划招生128人。
3、复试录取
四川轻化工大学历年复试线见上文表格。
四、四川轻化工大学教育学考研特点
1、仅招收专业型研究生。
2、招生专业较多,单个专业招生人数较多。
3、同等学力考生无额外要求。
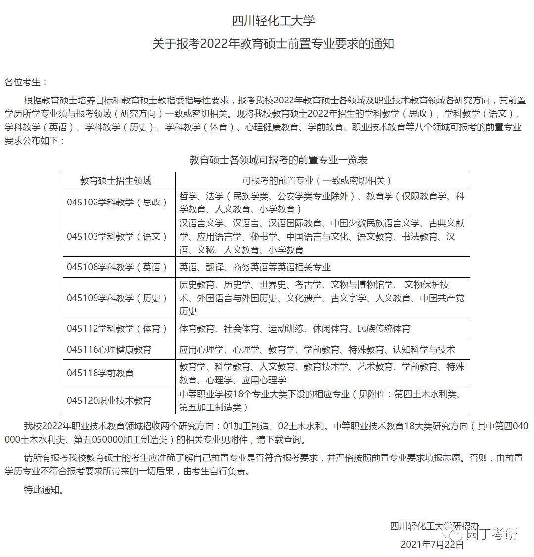
4、对前置专业有要求

五、院校推荐报考指数: ★★ (二星级)
四川轻化工大学地处四川省自贡市,非四川地区考生不建议一志愿报考。
六、上岸难度指数: ★★ (二星级)
四川轻化工大学上岸难度较低。
七、22教育学考研解读
四川轻化工大学22年除学科教学(语文)、学科教学(英语)外,均有调剂名额,上岸难度较低,预计23考研会维持此状态。