接触过一个高中的女学霸,每次模拟考期末考她的英语基本都是135分多!总是我们学校里的一二名!有一次模拟考得分技巧分享会,她展示了她自己的一些学科笔记,特别是英语科目的,汇总了很多技巧点,包括高分作文常用的句子,高分作文的开头结尾范例!
她说高中英语大部分都是靠积累的,特别是典型的作文提分必背的!很多技巧点,背多了自然而然就可以写得比较好的结构的作文,得分点自然就上去了!
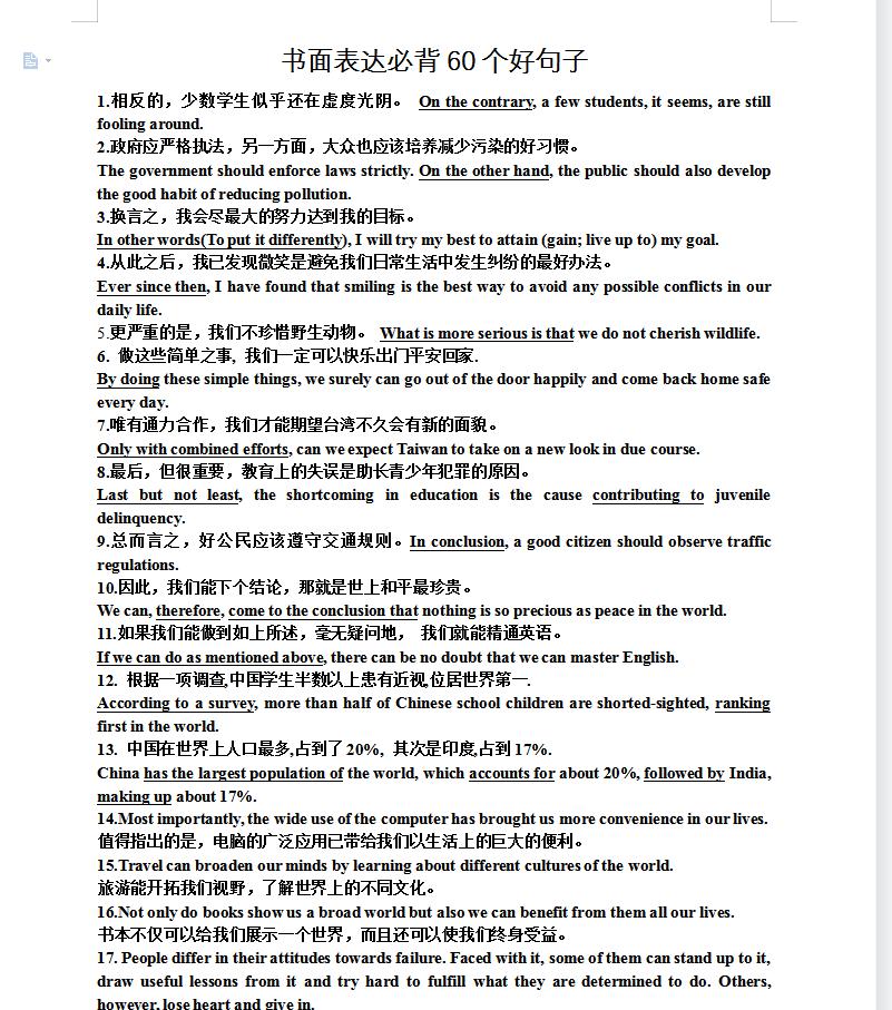
下面是洪老师高考必备资料库,高中英语10类必背高分范文及好词好句!资料编号:047,如有需要完整版本,请↓↓↓↓










接触过一个高中的女学霸,每次模拟考期末考她的英语基本都是135分多!总是我们学校里的一二名!有一次模拟考得分技巧分享会,她展示了她自己的一些学科笔记,特别是英语科目的,汇总了很多技巧点,包括高分作文常用的句子,高分作文的开头结尾范例!
她说高中英语大部分都是靠积累的,特别是典型的作文提分必背的!很多技巧点,背多了自然而然就可以写得比较好的结构的作文,得分点自然就上去了!
下面是洪老师高考必备资料库,高中英语10类必背高分范文及好词好句!资料编号:047,如有需要完整版本,请↓↓↓↓









