您好!我身体不舒服
想去医院看看,但不知道挂哪个科?
不知道这样的疑问
手机前的你有吗?
很多人第一反应是
根据症状选门诊科室
不过现在医学分科越来越细
科室也越来越多
经常有人找错科室、挂错号
多余的钱花出去不说
还耽误病情
根据患者朋友的需求
长治医学院附属和平医院推出
一份“症状挂号对照表”
超实用
挂号攻略
教你学会对症挂号!
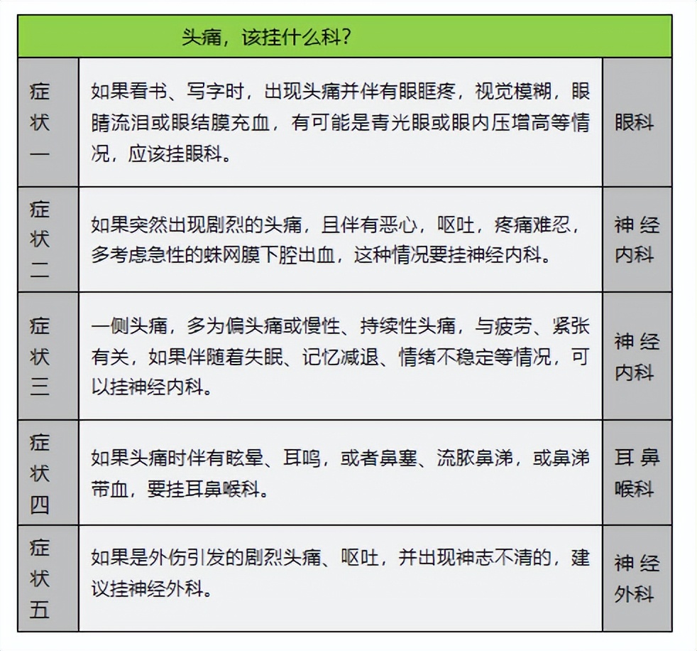
1、头痛症状繁多,最容易挂错号
头痛,人人都经历过,该挂哪个科,可就没几个人能说清了。实际上头痛需要根据伴随症状,选择科室。

2、腿疼挂骨科,还是风湿免疫科?
出现腿疼的情况时,人们容易在骨科、风湿免疫科、血管外科等科室间混淆。

3、 乳房痛,是不是挂妇科?
乳房痛,摸着还有小疙瘩,有的人第一反应是挂妇科,其实不然。

4、牙疼,都挂口腔科吗?
牙疼挂口腔科,没毛病。不过三叉神经痛的症状、耳鼻喉科部分疾病的症状,有时跟口腔科疾病非常相似,容易混淆。

5、肚子痛,该挂什么科?
肚子痛也要分情况而定,正常情况下挂消化内科,如果还有其他症状,那就需要“对症挂号”啦!

6、胸痛,该挂什么科?
上了年纪的大部分人出现胸痛往往是心脏的问题,而又瘦又高的年轻人也有可能是“气胸”。

7、男性那里不舒服,该挂哪个科?

找准看病时间点,让诊断更明确
在不同的时间点看病,激素、血糖、白细胞等指标都会产生波动,从而影响诊断结果,找准看病时间点,让诊断更明确!

学会这6招,看病更方便
看病这件事,心里总免不了紧张。是不是准备了很多问题,但看到医生又问不出来?其实,稍作准备,你就能灵活应对啦!



看完记得转给家人一份
以备不时之需

编辑:李倩