8月16日,2022年泰山区义务教育段学校招生入学工作会召开,会议发布了《2022年泰山区义务教育段学校招生入学工作意见 》,并对今年相关招生情况进行了说明。
2022年泰山区义务教育段学校
招生入学工作意见
为落实《山东省教育厅关于做好2022年义务教育招生入学工作的通知》《*安泰**市教育局办公室关于做好2022年义务教育学校和幼儿园招生入学工作的通知》要求,做好我区2022年义务教育学校招生入学工作,切实保障适龄儿童少年接受义务教育的权利,营造学生健康成长的良好生态,现就招生入学工作提出如下意见。
一、
指导思想
以习*平近**新时代中国特色社会主义思想为指导,认真贯彻落实《中华人民共和国义务教育法》等相关法律法规,保持政策的连续性和稳定性,进一步完善招生入学办法,健全入学机制,规范招生工作秩序,确保中小学招生工作公开、公平、公正。
二
招生原则
1.坚持属地管理原则。 根据《义务教育法》等法规的相关规定,按照“市区一体、以区为主、属地管理”的工作思路,区教体局统筹组织、指导协调义务教育招生相关工作(含市直及市直以上义务教育段学校、*安泰**英雄山中学初中部),各街道镇负责做好本辖区内学校划片招生和统筹入学工作。各学校除招收学区内生源外,还要接收区教体局统筹安排的生源。
2.坚持免试就近入学原则。 根据泰山区适龄学生人数、学校分布、学校规模、交通状况、历史沿革等因素,为每所义务教育阶段公办学校划定服务片区范围,继续实行单校划片的方式,保障符合条件的适龄儿童少年应入尽入,实现就近入学或相对就近入学。
3.坚持公办民办同招原则。 继续实行“公民同招”,民办义务教育学校全部纳入招生平台统一报名,民办义务教育学校与公办义务教育学校同步招生,不得以任何形式提前招生或承诺录取,不得招收泰山区以外的学生,已被民办义务教育学校录取的,不得再参加公办义务教育学校的录取。
4.坚持按计划控班额原则。 各学校按照下达的招生计划招生,严格控制存在大班额、超大校额学校的招生计划,确保不出现超大班额,大班额数量明显下降。原则上,按照起始年级小学每班不超过 45人、初中每班不超过50人招生。公办学校因生源较多,确需突破招生计划、规定班额的必须报区教体局批准,民办学校不得突破下达的招生计划。所有年级严禁出现56人及以上大班额。
5.坚持阳光均衡编班原则。 各学校实行电脑随机均衡编班,充分考虑班级人数均衡、男女比例均衡、上一年级休学学生需要复学等因素,编班后学生不得变动。均衡配置各班师资力量,任课教师公布后不得无故变动。不得以实验班、创新班等名义设立任何形式的重点班、快慢班。
三
招生入学条件
1.入学条件
小学:年满6周岁(2016年8月31日以前出生)且尚未注册学籍的泰山区户籍适龄儿童及符合条件的外来务工经商人员随迁子女。
初中:具有泰山区户籍的应届小学毕业生及符合条件的外来务工经商人员随迁子女。
2.所需材料
具有泰山区户籍的适龄儿童少年,父母或法定监护人在泰山区有固定合法房产且实际居住,需提供户口簿、不动产证(房产证)或购房合同、其他佐证材料(根据本人房产实际情况而定)。
具有泰山区户籍的适龄儿童少年,父母或法定监护人无房产、一直与祖父母(外祖父母)共同居住且三代户籍在同一户口簿的,以祖父母(外祖父母)房产地址为依据,在房产所在学区学校有空余学位的情况下可按学区内生源予以接收,需提供家庭户口簿、房产证明、三代关系证明等相关材料,若招生计划已满,由区教体局或街道镇统筹安排入学。
具有泰山区户籍的无房家庭适龄儿童少年,在租住房屋所在学区学校有空余学位的情况下可按学区内生源予以接收,需提供户口簿、房管部门登记备案的房屋租赁合同等相关材料,若招生计划已满,由区教体局或街道镇统筹安排入学。
外来务工经商人员随迁子女,父母或法定监护人在泰山区实际工作、居住,需同时提供户口簿、在居住地派出所办理一年以上的居住证或流动人口居住登记证明、不动产证(房产证)或在房管部门登记备案一年以上的房屋租赁合同、与用人单位签订的一年以上劳动合同或注册一年以上的泰山区工商营业执照、在*安泰**市或泰山区连续缴纳一年以上的社会保险证明。若住址学区所在学校招生计划已满,由区教体局或街道镇统筹安排入学。外来务工经商人员随迁子女,若因学位限制无法接收的,须回户籍所在地就读。
3.其他几点说明
关于房屋产权。 父母或法定监护人出示的房屋产权须为100%产权,房屋性质为住宅。各公办学校要按照2014年开始实行的每套房产(住址)原则上小学每5年、初中每4年只能享受一次划片招生机会,多胞胎生育或法定监护人合法多胎生育的除外,但需提供相关证明,各学校依据近四年或者五年招生的数据信息,认真做好房产年限审核工作。
关于社会保险证明。 自2023年起,外来务工经商随迁人员子女入学以父母或法定监护人在其用人单位参保缴费情况为依据。
关于预防接种证明。 预防接种证明不再作为入学报名前置条件,可在开学后及时要求学生提供。
四
招生入学流程
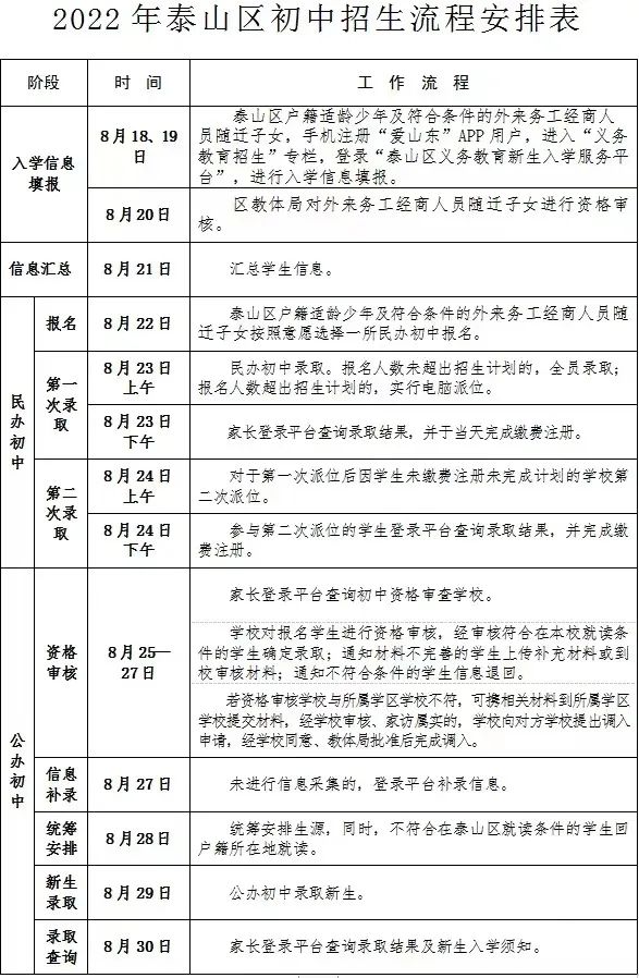
1.小学入学流程: 泰山区城区户籍适龄儿童和符合条件的外来务工经商人员随迁子女,监护人手机注册“爱山东”App用户,进入“义务教育招生”专栏,登录“泰山区义务教育新生入学服务平台”→入学信息填报→按照所在学区申报公办学校(泰山区户籍适龄儿童根据意愿填报一所民办学校)→民办学校录取→大数据自动比对审核报名信息或学校入户考察核实→根据审核结果录取、统筹安排部分生源→监护人查询录取结果→新生报到。
2.初中入学流程: 泰山区城区户籍适龄少年和符合条件的外来务工经商人员随迁子女,监护人手机注册“爱山东”App用户,进入“义务教育招生”专栏,登录“泰山区义务教育新生入学服务平台”→入学信息填报→分配资格审核学校→根据意愿填报一所民办学校→民办学校录取→监护人登录平台查询资格审核学校→大数据自动比对审核报名信息或学校入户考察核实→根据审核结果录取、统筹安排部分生源→监护人查询录取结果→新生报到。
泰山区户籍省庄镇、邱家店镇适龄儿童少年招生录取工作以服务村庄为单位,核实好入学新生后,录取学校直接发放录取通知书。
3.民办学校招生说明: 报名人数未超过招生计划的民办学校,采取全员录取的方式招生,报名人数超过招生计划的民办学校,采取电脑随机派位方式招生,随机派位工作由区教体局统一组织,相关学校具体实施,全程接受社会监督。已被民办学校录取的,不得再参加公办学校的招生,未被民办学校录取的,继续参加公办学校招生。任何民办学校不得招收未参与平台报名、未被平台录取的学生,全员录取或派位结果即为建籍依据,不得违规接收借读学生,出现“人籍不一致”。多胞胎家庭报同一所民办学校的,网上报名成功后,到泰山区教体局招生办公地*安泰**东岳中学南院小学部二楼进行资格审核。
五
保障特殊群体受教育权利
1.保障残疾儿童少年就读。 大力推进全纳教育,多种方式保障适龄残疾儿童少年接受义务教育权利。按照“全覆盖、零拒绝”要求和“一人一案、分类安置”的原则,做好适龄残疾儿童少年入学安置工作。对具备接受普通学校教育能力的残疾儿童少年采取普通学校随班就读的方式安置,任何学校不得拒收;对生活能自理、具备基本学习能力的残疾儿童少年到泰安市特殊教育中心就读;对生活不能自理、需要专人护理,不能到学校就读的实施送教上门服务;对入学安置有争议的,由残疾人教育专家鉴定委员会对其接受义务教育的能力进行评估认定,提出入学安置意见。
2.落实优抚对象子女入学政策。 积极落实优抚对象子女入学政策,简化流程,建立入学快速安置“绿色通道”。 积极响应我市新型工业化强市战略部署,对于符合条件的高层次人才及其他各类优抚对象,按省、市及区委区政府相关文件规定落实。 对烈士子女、符合条件的现役军人子女、公安英模和因公牺牲伤残警察子女,按照相关规定落实教育优待政策。
相关表格在“泰山区义务教育新生入学服务平台”*载下**。
3.精准做好控辍保学工作。 中小学要加强学籍注册和管理工作,形成学年度适龄儿童少年基础信息数据库,完善入学通知书制度,做好联控联保和劝返复学工作,确保失学辍学适龄儿童少年由“动态清零”转向“常态清零”。重点做好残疾儿童、特困家庭儿童、留守儿童入学工作,依法保障适龄儿童少年接受义务教育权利。确因身体状况等特殊原因不能当年度入学的,可向学区内学校申请延缓一年入学;上一年度因身体状况等特殊原因未入学的,可向学区内学校提出入学申请。父母或法定监护人无正当理由造成适龄儿童少年失学、辍学的,给予批评教育,责令限期改正;情节严重或构成犯罪的,依法追究法律责任。
六
组织保障
1.统一思想,加强领导。 泰山区义务教育学校招生入学工作在区招生工作领导小组的统一领导下进行,具体工作由区教体局组织实施,各成员单位要增强大局意识、责任意识、纪律意识,切实做到加强领导,周密组织,精心实施。各学校要成立招生工作领导小组,校长任组长,将做好招生入学工作作为办好人民满意教育的重要内容,作为推进教育公平和社会公平,提升群众满意度的重要抓手。学校要安排政策性强、责任心强、熟悉招生业务的人员负责招生事宜,公布招生电话,切实做好招生的宣传、教育、引导、资格审查、政策解释等工作,确保招生工作有序进行。
2.落实责任,严格纪律。 各相关单位要落实工作职责,层层压实责任,加大监督检查力度,对违反招生纪律和规定、弄虚作假、扰乱招生秩序、违规招生、有偿招生、违反国家有关规定收费的招生学校、人员,发现一起,查处一起,并按照有关规定追究当事人和有关责任人的责任。校长作为学校招生工作第一责任人,要切实履行主体责任和监督责任,加强对学校招生工作人员的监管,严格落实“谁主管、谁签字、谁负责”的工作责任制和责任追究机制,畅通举报和申诉受理渠道。对于违规招生造成不良影响或严重后果的学校,视情节轻重给予约谈、通报批评、追究相关人员责任的处罚;对于民办学校,依照有关规定给予减少下一年度招生计划、停止当年招生直至吊销办学许可证等处罚。家长对报名信息、提交资料的真实性负责,对涉嫌弄虚作假的将取消入学资格或学籍,并追究其法律责任。
3.广泛宣传,营造氛围。 加强入学政策的宣传,区教体局要印发《泰山区中小学入学须知》,并充分发挥网站、报纸和微信等媒体的作用,加强招生入学政策宣传。向家长充分、细致宣传和解读义务教育学校招生政策,积极回应人民群众的关切和期待,赢得家长的理解与支持。指导学生家长按时网上报名,如实填报入学信息。做到招生入学的政策家喻户晓、人人皆知,让全社会形成共识,共同支持和监督此项工作的实施,努力营造良好的舆论氛围。
4.细化措施,严控疫情。充分考虑疫情防控需要,各学校在 招生过程中入学信息登记、证件审核坚持“非必要不线下”原则 ,确需现场提交材料的,要采取分时段、分批次错峰方式控制现场人数,做好人员登记、四码查验、体温检测、分流疏导、通风消毒工作,制定并落实疫情防控预案。同时优化招生入学环节,充分利用网络做到“让数据多跑路、让群众少跑腿”,为家长提供方便快捷的服务,避免人员过度集中,确保整个招生工作在疫情防控下安全、顺利进行。
如需电话咨询相关问题,请拨打区教体局基教科:
电话:6276103,6276010
现场咨询可到泰山区教体局招生办公地:*安泰**东岳中学南院小学部二楼。

2022年泰山区小学招生流程安排表

2022年泰山区初中招生流程安排表

2022年泰山区小学招生计划


2022年泰山区初中招生计划

2022年泰山区小学招生咨询电话


2022年泰山区初中招生咨询电话

*安泰**日报社·最*安泰**全媒体记者:张振男 杨丽宁