本文经网友大象哥授权发布并标注原创,转载请注明。
1、作品简介
断电了,还在挑灯阅读,太伤眼了;大半夜,灯太亮,太刺眼,影响小伙伴,那么黑,键盘看不见,怎么玩游戏,台灯那么大,太笨拙,太站地方,春节后214情人节很快到了,其实我想来个浪漫的夜色。。。
有解决之道? 呵呵,本文这个可通过USB来控制三基色RGB灯可完美地完成这个小CASE。

2、作品亮点
传统的USB LED小台灯方案,都是一个简单的方案,即把多个白色LED灯和电阻串并起来,然后直接接到USB的VBUS(+5V)电源端上,然后这样的方案,只能发出单色的光。
相比之下,本方案具有以下创新和特点:
①发光单元采用RGB三基色LED灯,通过任意搭配理论上可发出255x255x255=16581375种颜色的灯光!
②Windows端的人机界面程序,可以及其方便地控制RGB灯的发光颜色。
③调整好的LED灯发光颜色,断电后可保存在单片机的EEPROM里,上电后颜色可恢复。
④采用支持USB HID协议的CH9326芯片,可无需再麻烦安装驱动程序(即免驱动),而且采用 HID协议还可广泛应用于多种操作系统,如window 7, XP, Linux等等.
⑤板载电子芯片式保险丝BD2243G,具有uS级别的过流保护功能,相比可恢复保险丝那种数秒反应的传统方案,BD2243G具有数千倍更快的过流保护动作,而且通过外置的电阻R,可任意设置过流保护的大小。

设置好了颜色的USB LED灯,还可以这样用,直插充电宝~
3、系统构架图

4、原理图
原理图分为多个部分,下面逐一介绍:
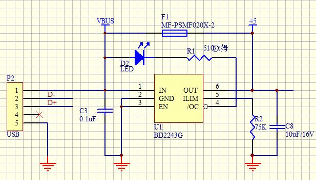
第一部分: 系统供电和VBUS过流保护部分:

备注说明: 上图中,采用ROHM罗姆公司的DB2243G芯片,通过调节R2电阻,可以设置电流受限的大小,当电流超过改值时,Pin6 脚输出为零伏,即负载断开,同时D2这个红色的发光LED指示灯会亮起,表示过流啦!正常输出情况下,D2是熄灭的。有了这个电路,即使负载直接对地短接,都不会损坏PC机的USB端口!而且保护动作极快!不是传统可恢复保险丝那种简单的被动器件可比拟的。过流状态消除后,Pin6 脚立刻恢复正常输出状态,即输出等于5V。
第二部分:系统供电部分

备注说明: 上图中,SOT-23封装的LDO芯片PT5110的作用是把5V降压到+3.3V。如果系统(负载端)需要VCC=5V,那PT5110应该不焊接,同时在F2焊接一个零欧姆的电阻或者焊接一个可恢复保险丝即可。需要指出的是,系统中的芯片(单片机和CH9326)都是可以在5V或3.3V下工作的。区别只是IO输出的电平不同而已。
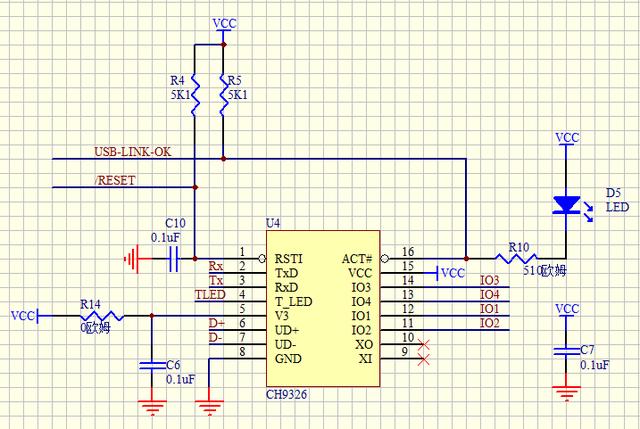
第三部分:USB通信部分

备注说明: 上图中,USB通信部分由CH9326独立完成,它可完成USB枚举、配置和收发通信任务,大大减轻和解决了单片机的USB 通信难题。CH9326可以理解成一个透明的通信装置,任何简易的单片机都可以不用考虑USB是如何实现的,只负责串口收发数据即可USB双向通信功能。在本系统总,CH9326的主要用途是将PC端发过来的RGB灯的控制数据输出到串口TxD中,同时也可以将RxD端口接收到的单片机数据回传到PC中。
需要指出的是: 如果想让CH9326工作于5V,那R14电阻需要空着。而想让CH9326工作于3.3V,那R14电阻需要焊接上0欧姆;此外,D5 LED指示灯在USB连接到PC后,如果能通信正常,那D5会亮起,反之不亮。而单片机可以通过USB-LINK-OK这根线了解到USB通信连接的状态。如果通信不正常,单片机可以通过/RESET信号对CH9326进行复位。
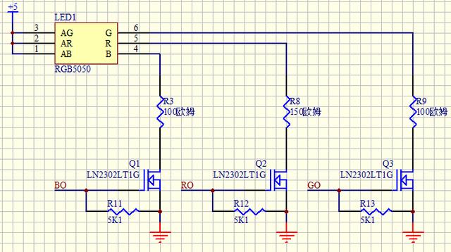
第四部分:单片机驱动和控制RGB灯部分


备注说明: 上图中,LED灯的主控由8位单片机 stm8s003或stm8s103完成,单片机通过三路PWM的方式分别控制RGB灯的发光颜色。P1是单片机的烧录和仿真*载下**端口,使用者可以用ST-LINK/V2 这个才几十元的单片机开发工具!
5、材料清单(BOM列表)
以下是这个电子制作的BOM列表,器件全部采购来自立创商城,PCB板的制造和SMT贴片在深圳嘉立创完成。

6、PCB实物图

7、软件部分的描述
软件分为两部分,一部分是单片机端的实现,另外一部分是PC电脑端(上位机)的控制程序。其中,单片机上电后首先初始化相关IO、按键扫描、串口波特率和串口中断。其关键部分的代码如下:
三路PWM输出控制的初始化片段:

主程序Main的重复执行部分:
while (1)
{
if(tFlag) //------- 通过状态机的方式,每隔 8ms 执行一次按键处理的其中一个步骤
{
IWDG_ReloadCounter(); //Reload IWDG counter
KeyScan();
tFlag = 0;
}
if(MyKey[0].KeyPress) //------- 如果发现按键有效被按下,重复关灯或开灯(颜色不变)
{
if(sMode==0)
{
TIM2_SetCompare2(0x00);
TIM2_SetCompare1(0x00);
TIM2_SetCompare3(0x00);
}
else
{
TIM2_SetCompare2(RxBuffer[0]);
TIM2_SetCompare1(RxBuffer[1]);
TIM2_SetCompare3(RxBuffer[2]);
}
sMode = ~sMode;
MyKey[0].KeyPress = 0; //-- 完成按键按下的任务,清除按键处理标记。
}
if(RxFlag) //---- 通过串口中断的方式,接收串口数据。收到后RxFlag=1
{
//--- 收到PC端(CH9326)下传过来的RGB数据,然后输出改变RGB-LED灯的
PWM驱动信号,同时保存PWM值到单片机的EEPROM区。
sMode = 0x00;
TIM2_SetCompare2(RxBuffer[0]);
TIM2_SetCompare1(RxBuffer[1]);
TIM2_SetCompare3(RxBuffer[2]);
SaveValue(); //---- 保存PWM驱动信号,上当后将可恢复LED颜色。
UART1_ITConfig(UART1_IT_RXNE_OR, ENABLE); //--- 再次允许串口接收
RxFlag = 0; //---- 串口接收处理完毕,清楚接收标记。
}
} //--- End of While(1)
//------------- 以下是串口中断的处理部分:通过状态机的方式,接收RGB灯的控制数据
INTERRUPT_HANDLER(UART1_RX_IRQHandler, 18)
{
//=================== Receiver Processing
gTemp = UART1->SR; //--- Creal OverRUN if possible.
gTemp = UART1->DR; //--- UART1_ReceiveData8();
switch(gState)
{
case 0x00:
if(gTemp==0x1B)gState = 0x01;
else gState = 0x00;
break;
case 0x01:
if(gTemp==0xF5)
{
gState = 0x02;
gRxIndex = 0x00;
}
else gState = 0x00;
break;
case 0x02:
RxBuffer[gRxIndex++]= gTemp; //----- Following xxx Bytes...
if(gRxIndex>=3) //--- Receive Finish,OK
{
UART1_ITConfig(UART1_IT_RXNE_OR, DISABLE);
gState = 0x00;
RxFlag = 0xFF;
}
break;
default:
gState = 0x00;
break;
} //------- End of Swith(gState)
}
PC电脑端(上位机)的控制程序,其界面如下:

备注说明: 因版面有限,单片机端和PC电脑端的控制程序(VC++ 编写)的全部源码
请自行在立创商城或社区里进行*载下**。同时郑重声明:未经本作者许可,其它人不能将以上设计和源码直接使用到商业产品中。
8、作品演示
因出版刊物限制,视频演示的视频,请读者自行在立创商城或社区里进行观摩指导。
9、总结
USB已经成为无数嵌入式应用的首选接口,然而从开发人员的角度来看,USB是需要相当多的固件专业知识和开发工作量的复杂协议,通过内置支持USB HID协议的芯片---CH9326此电子制作得于快速、顺利完成。另外,此作品参加了立创商城2017年首发的"成功设计一款PCB方案验证板奖励1000元!"活动,本作品有幸得到了立创商城的资金赞助,在此表示感谢!并唯一授权立创商城对本作品进行宣传和开源!
「关于」立创商城是中国在线订单成交量最大的一站式电子元器件采购自营商城,自建6000多平米现代化元器件仓库,现货库存超40000种。本文由立创商城原创,转载请注明出处。