在《机遇之城2021》报告中,普华永道与中国发展研究基金会,尝试通过十个观察维度,以反映城市的发展成就及潜在机遇。文中所观察的47个城市中,珠海综合排名23,而在粤港澳大湾区9+2城市/地区中,珠海的排名仅次于深圳、广州和香港,排名第4。同时,在“可持续发展”和“城市韧性”两项维度上,珠海的排名分别是第2和第8。
由此可见,在粤港澳大湾区、乃至全国中,珠海是一个非常值得关注的城市。现在就让小编带你看看珠海到底怎么样!
另外,在新冠肺炎疫情肆虐的2020年,珠海也以年度3.0%的GDP增长速度,成为粤港澳大湾区内经济增速排名第二位的城市,城市韧性可见一斑。

空气质量好,闻名全国
“珠海蓝”不是一句口号!根据国家生态环境部发布的消息显示,在全国168个重点城市中,珠海同时上榜2020年1-12月空气质量排名前20位城市、2020年1-12月空气改善幅度排名前20位城市名单。2020年,珠海全年空气质量优良天数达342天。
人口增量创新高,相互包容不排外
2018-2019年,珠海迎来自建立特区以来的第一次人口增长“高光时刻”。
根据数据显示,截至2019年末珠海常住人口历史性突破200万人,达到202.37万人,比上年末增加13.26万人,同比增速7.0%,力压广州、深圳,人口增速为全省首位。这也是珠海连续2年蝉联全省人口增速冠军。
另外,同样也是从从小渔村发展起来的经济特区,珠海本地人并不多,这两年增长的人口大部分都是外来人口,因此在广东来说,珠海是一座不排外的城市,是一座包容性很大的城市。
宽松的人才引进及入户计划,豪华的英才计划
2020年11月,珠海发布《关于进一步放宽珠海人才引进及入户条件的通知》,进一步放宽珠海引进人才的对象范围、学历条件和年龄条件、“先落户后就业”的条件,并首次将重点企业一线优秀员工纳入人才引进入户范围。
另外,2018年4月“珠海英才计划”出台,宣布五年内财政拿出67亿,实施珠海有史以来含金量最高、创新突破最大、针对性最强,综合力度最优的人才政策。其中:对“30周岁以下全日制本科、40周岁以下技师每人共发2.6万元,35周岁以下全日制硕士、45周岁以下高级技师每人共发3.8万元”;“一、二、三类人才可选择与政府按各占50%的比例,申请购买珠海市共有产权房,分别为160平方米、120平方米、100平方米,连续工作10年后可无偿获赠政府所持有的50%产权”等创新政策频出,多个人才政策在全国领先或是全国首创。
房价高低相配,居者有其屋不是梦
珠海虽然国土面积不大,但各个片区的房价高低有别,价格区间比较广。资金充裕的,可以在整个香洲区和横琴新区选择,这两个区域既有好的配套设施、好的发展规划前景,生活也相对舒适,资产增值前景较好。而如果资金比较紧张的,可以选特西区的金湾和斗门,此两区虽然发展历程较短,但房价也相对较低,背靠整个珠海的发展趋势,前景依然乐观。

下有彩蛋
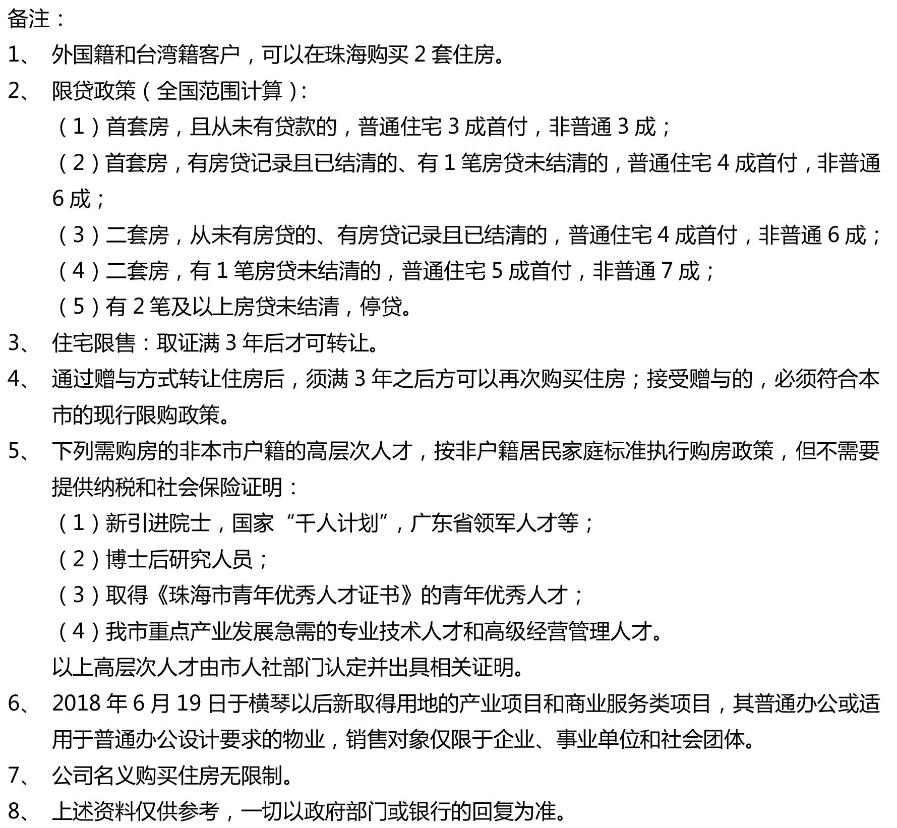
此外,据美联物业全国研究中心收集的珠海市最新限购/限贷政策显示,目前珠海的限购政策可谓相当宽松,珠海户籍居民及澳门居民,可以购买3套住宅,非珠海户籍的内地居民及香港居民,可以购买2套住宅。
其中非珠海户籍的内地居民购房所需的社保要求,据了解已悄悄被取消。当然,最终还得以政府相关部门的回复为准。
最后,在珠海有购房需求的看官,记得联系小编哦。

