
中国的汽车灯具市场从上世纪90年*开代**始起步,经过十几年的不断追赶,一直在缩短与西方国家主流厂商的汽车灯具技术差距,同时在市场规模上更是实现了超越。目前,我国已成为全球最大的汽车灯具产销市场。
安瑞光电在车灯市场环境大好之下应运而生,聚焦技术革新,通过信息化建设,不断强化管理,历经几年发展,一跃成为国内汽车灯具制造的明星企业。

为支撑安瑞光电的长期发展战略,安瑞光电在以汽车照明业务为核心,除主营业务外,又进一步扩展在“可见光通讯、与照明系统相关的传感与控制系统”的前瞻研发工作,并分步实施。

区别于传统的汽车车灯厂商,安瑞光电明确是以LED光源向智能化发展的道路。
—安瑞光电总经理孙玉宝
传统的车灯制造商以三大工艺为基础 :注塑、表面处理、总装;
安瑞光电是以五大工艺为基础 :光源的设计与制造、电子与控制系统与制造、传统的注塑成型、表面处理和总装。
该工艺过程反映了安瑞光电在技术定位上的不同,安瑞光电是国内自主品牌中第一个完成整车全LED汽车灯具设计的厂商,拥有全色系、全功率的,汽车级的LED设计与封装能力;拥有电子控制模块,包括硬件的设计、软件的开发。
得益于此,从一般LED车灯驱动电路开始,到前几年主流的AFS自适应式近光照灯,到明年批量生产的ADB远光照灯,从光源、光学到控制系统,全部都是安瑞光电自主设计开发的。安瑞光电还汇集了一批在光电行业深耕多年的技术型人才,在产品研发和质量管控上推进技术在市场上的领先。


2014年,安瑞光电进入正式投产期,也开始为信息化做筹备。2015年4月开始启动ERP+PLM信息化项目,到2017年智物流项目结案,安瑞光电一直走在持续精进的管理道路上。

在实施信息化之前,安瑞光电的管理面临诸多困扰,制约着安瑞光电快速发展的道路。

在鼎捷软件的协助下,安瑞光电上线了ERP和PLM系统,真正形成了设计生产一体化、财务业务一体化循环;大大提高了数据的联动性、完整性;财务的结账时间也从每月15日提前到每月3日;系统可直接产出财务三大报表以及相关的统计分析报表。
系统上线给安瑞光电带来的效益主要体现在以下四个方面:
1、提升了产品质量与顾客满意度
公司利用ERP等信息化管理工具,产品质量得到明显提升,顾客的满意度也得到了逐年提升。
2、提高了工作效率
系统实施后,大量的重复计算工作都由计算机来处理,提高处理速度,减轻人的劳动强度,改变了前期大量工时耗费状态,提升了工作效率。
3、降低生产成本,减少浪费
运行ERP系统后,使管理更加精细,生产成本核算逐步精细化。通过分析生产数据,及时发现问题,避免生产工艺失误和生产过程中不必要的浪费,并且支撑企业产品定位策略。
4、提升企业现代化管理水平
ERP系统环环相扣、职责明确的工作和业务流程,避免不必要的人为因素对正常业务和处理作业的干扰,使各项管理走上现代化管理的道路,进而提高企业的整体管理水平。
安瑞光电非常重视技术和产品研发,在第二阶段又上线了PLM系统。IT负责人张云龙说:「PLM的上线帮助安瑞光电在产品研发阶段规范了物料,防止一物多码,实现通用件的标准化,管理产品生命周期,项目核算精细化,图纸等机密文件的管理规范。」

安瑞光电IT负责人 张云龙
在财务层面,信息化满足了安瑞光电精细化的管理需求,财务管理向业务延伸,真正达到了财务业务一体化:
1成本管理:
成本精细化核算,为产品报价及公司产品定位提供强有力保障。
2应付管理:
采购应付循环、应付账龄管理、资金付款计划管理。
3应收管理:
销售应收循环、逾期帐款、应收账款管理。
4总账管理:
前端业务数据流程良性运转稽核者。
企业发展的不同阶段,对信息化的诉求也不相同。在信息化初期,安瑞光电的诉求只是需要梳理、规范流程,财务报表可以呈现,流程也可以走得通,但是单据的滞后性会影响效能。
仓库主管邱美玲介绍说:「在上线系统之前,人员处于一个比较疲劳的状态,需要手工录入,以及账务的查找都是比较繁琐的。在入库过程中,实物已经到库,账务没有跟随到库,物先行,账随后的模式,信息没有及时化,给仓库工作造成很大困扰。如一项有问题,要翻单据,找财务核对,耗费人力和时间成本。」

安瑞光电仓库主管 邱美玲
流程执行效率和月结日常处理效率较低,更是无法快速响应客诉。在产品追溯上,基本追溯不到,对于比较严重的,要花至少1天、5人(销售、仓库、包装、生产、质量)去追溯。
在如此背景之下,2016年10月,安瑞光电启动了智物流项目,12月份,做成品、原材料上线,2017年2月,做半成品上线。
借助鼎捷厂内智能物流方案应用,安瑞光电的仓库流程执行效率提升了80%,每年节约往返无效工时1.5万小时,相当于每年节约人工成本30到40万。而在客户非常重视的产品追溯上,1人5分钟即可完成追溯,大大提升了客户满意度。

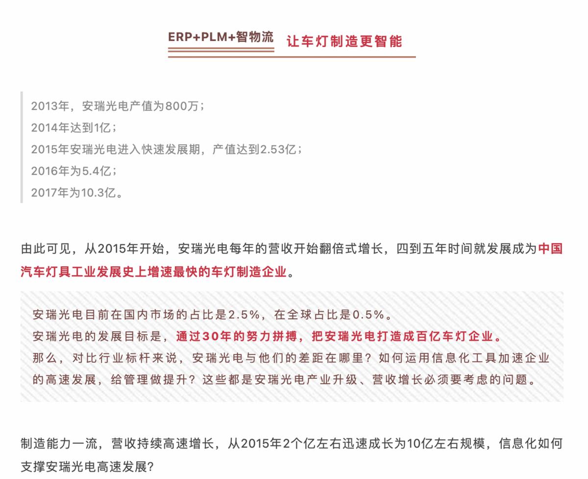
汽车灯具市场"一超多强" 携手鼎捷破浪前行
汽车灯具产业是跟随汽车产业同步发展的,汽车产业的智能化同时带动汽车灯具产业升级,向电子化、智能化发展,这也是安瑞光电正在发展的道路。
在汽车灯具行业“一超多强”的格局之下,安瑞光电在研发能力、产品质量、精细化管理上的优势必将推动安瑞光电破浪前行,向百亿车灯企业进阶!


