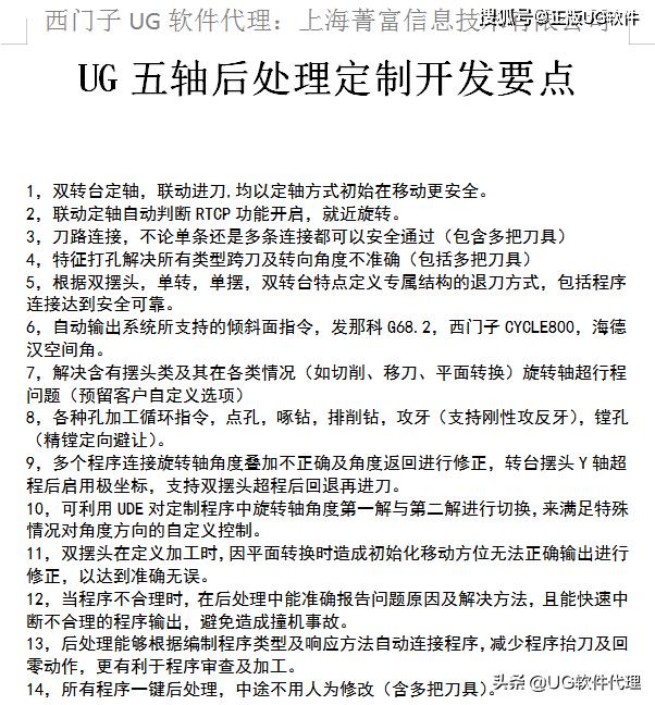
UG正版软件,正版UG软件,UG五轴后处理的难点,难点在哪呢?
很多工程师一直跨不过去的坎,是哪些地方一直解决不了呢?是联动退刀吗?是双摆头BC轴行程限制吗?下面看看小编整理出来的14条难点。UG代理:上海菁富信息技术有限公司(siemens-plm.cn)为您来讲解

UG软件代理:上海菁富信息技术有限公司
五轴基础知识如下:
1.五轴的定义:一台机床上至少有5个坐标,分别为3个直线坐标和两个旋转坐标
2.五轴加工特点:
1.三轴加工机床无法加工到的或需要装夹过长2.提高自由空间曲面的精度、质量和效率
2.五轴与三轴的区别; 五轴区别与三轴多两个旋转轴,五轴坐标的确立及其代码的表示
Z轴的确定:机床主轴轴线方向或者装夹工件的工作台垂直方向为Z轴
X轴的确定:与工件安装面平行的水平面或者在水平面内选择垂直与工件的旋转轴线的方向为X轴,远离主轴轴线的方向为正方向
3.直线坐标X轴Y轴Z轴 旋转坐标A轴、B轴、C轴
A轴:绕X轴旋转为A轴
B轴:绕Y轴旋转为B轴
C轴:绕Z轴旋转为C轴
XYZ+A+B、 XYZ+A+C、 XYZ+B+C 三种形式五轴
4.五轴按主轴位置关系分为两大类:卧式、立式
5.五轴按旋转主轴和直线运动的关系来判定,五轴联动的结构形式:
1.双旋转转工作台(A+B为例)
在B轴旋转台上叠加一个A轴的旋转台,小型涡轮、叶轮、小型紧密模具
2.一转一摆 A+B B+C刚性 精度高
3.双摆头 工作台大,力度大,适合大型工件加工,龙门式
6. 五轴联动的结构的旋转范围:
双旋转转工作台 旋转范围:+20A-100 B360 +30A-120 C360
一转一摆 旋转范围:+30B-120 C360
双摆头 旋转范围 :+90A-90 C360 +30A-120 C360
第二节 五轴加工优点 应运典型零件的工艺方案 实际生产加工常发生的问题及其解决方案 32min
1.三轴加工的缺点:1.刀具长度过长,刀具成本过高2.刀具振动引发表粗糙度问题3.工序增加,多次装夹4.刀具易破损5.刀具数量增加6.易过切引起不合格工件7.重复对刀产生累积公差
2.五轴优点:1.刀具得到很大改善2.加工工序缩短装夹时间3.无需夹具4.提高表面质量5.延长刀具寿命6.生产集中化7.有效提高加工效率和生产效率
3.五轴加工主要应运的领域: 航空、造船、医学、汽车工业、模具
4.五轴应运的典型零件:叶轮、涡轮、蜗杆、螺旋桨、鞋模、立体公、人体模型、汽车配件、其他精密零件加工 ug五轴加工 ug五轴编程培训
5.五轴加工工工艺及其实际生产加工常发生的问题及其解决方案:
1.五轴工件坐标系的确立、五轴G代码NC程序表示
2.各种不同机台复杂零件的装夹
3.加工辅助线、辅助面的制作
4.五轴加工刀具与工件点接触,非刀轴中心的补偿
5.加工过程中刀具碰撞问题
6.刀轨的校验及其仿真加工
7.不同五轴机器,不同刀轨和后处理