很多人都知道,青岛理工大学前身是山东省青岛建筑工程学院,2004年5月更名为“青岛理工大学”;而山东建筑大学则是在2005年12月由东建筑工程学院更名而来。两所学校在改名后发生了哪些变化?在改名后发展如何?今天小编找到青岛理工大学和山东建筑大学的相关资料,和大家一起看看更名后的山东建工学院与青岛建工学院实力差距是怎样的。
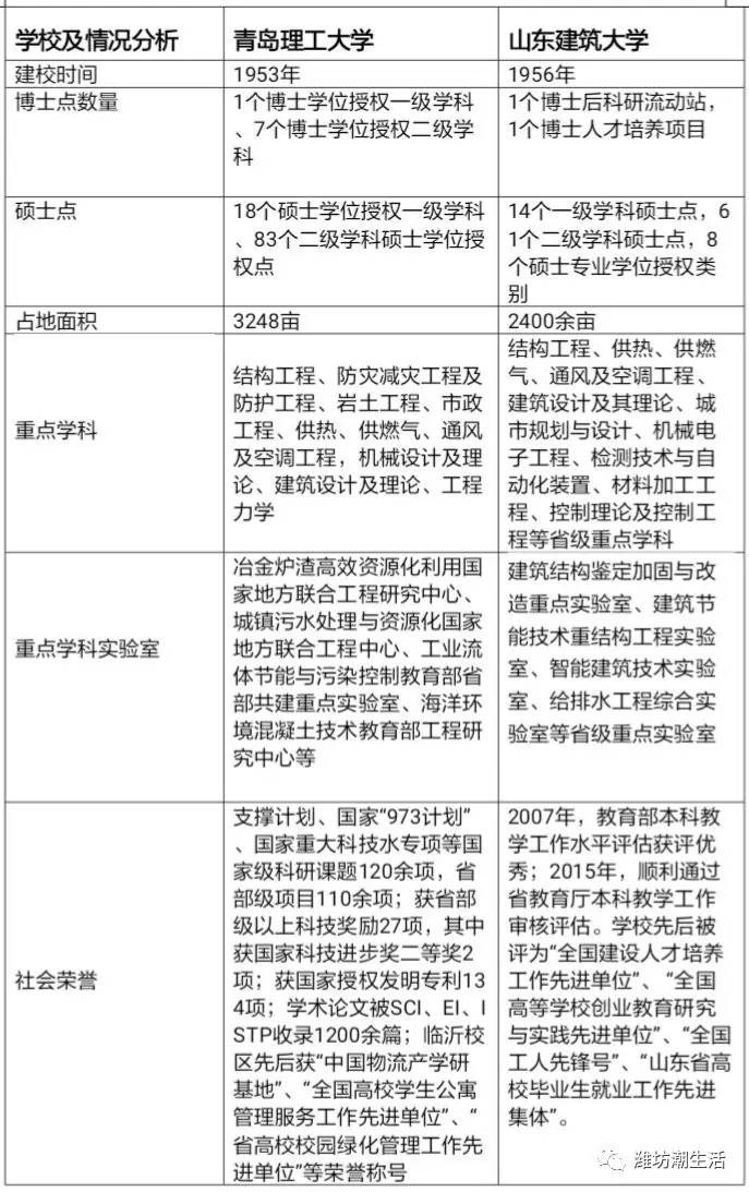
两校实力分析表:


青岛理工大学是一所以工为主,理工结合,土木建筑、机械制造、环境能源学科特色鲜明,理、工、经、管、文、法、艺多学科协调发展,科学教育与人文教育相结合的多科性大学。学校是山东省重点建设的应用基础型人才培养特色名校。

青岛理工大学
学校前身是1952年12月创建的“山东省青岛建筑工程学校”。1953年6月由山东省划归中央人民政府重工业部领导。1960年6月升格为“山东冶金学院”,开始招收本科生。此后,学校隶属关系几经更迭,办学层次几起几落。1978年更名为“山东冶金工业学院”,恢复本科招生,隶属冶金工业部。1985年9月更名为“青岛建筑工程学院”。1993年被国务院学位委员会批准为硕士学位授予单位。1998年11月划转山东省领导,实行“中央与地方共建,以地方管理为主”管理体制。2004年5月更名为“青岛理工大学”。2005年被国务院学位委员会批准为博士学位授予权单位。

青岛理工大学

青岛理工大学
学校现有教职工2360人,其中专任教师1497人。学校设有19个教学院部。拥有59个本科专业,目前在校普通本专科生29773人,全日制博士、硕士研究生1700人。学校现辖市北、黄岛、临沂三个校区,市北校区地处青岛市区,黄岛校区位于青岛经济技术开发区,临沂校区位于沂蒙革命老区费县。图书馆藏书约213万册。教学科研仪器设备总值3.44多亿元。

青岛理工大学费县校区

山东建筑大学地处山东省会——泉城济南,前身是创建于1956年的国家城市建设部济南城市建设工程学校。

山东建筑大学
山东建筑大学作为一所以工为主,以土木建筑学科为特色,工理管文法农艺多学科交叉渗透、协调发展的多科性大学,是山东省与住建部共建高校、服务国家特殊需求博士人才培养高校、国家“产教融合”项目首批建设高校、山东省首批应用型人才培养特色名校、山东省高校协同创新中心首批立项建设单位。

山东建筑大学
学校办学设施优良。目前,学校设有19个学院(部)和2个研究(设计)院,58个本科专业,学校面向全国30个省(市、自治区)招生,全日制在校生2.6万余人。图书馆拥有馆藏图书318万余册,其中印本图书190万余册、电子图书128万余册。学校拥有现代化的计算机网络,无线网络覆盖校园。

山东建筑大学
学校名家名师云集。现有教职工1961人。学校教学质量优秀,学校学科特色鲜明。建筑学入选山东省一流学科,建筑节能技术入选山东省“泰山学者”特支计划优势学科。

山东建筑大学